当前位置:首页>文档>第五章分式与分式方程知识归纳_北师大初中数学_8下-北师大版初中数学_旧版-可参考_07知识点总结_单元知识点

第五章分式与分式方程知识归纳_北师大初中数学_8下-北师大版初中数学_旧版-可参考_07知识点总结_单元知识点

  • 2026-04-14 22:37:25 2026-04-14 22:27:24

文档预览

第五章分式与分式方程知识归纳_北师大初中数学_8下-北师大版初中数学_旧版-可参考_07知识点总结_单元知识点
第五章分式与分式方程知识归纳_北师大初中数学_8下-北师大版初中数学_旧版-可参考_07知识点总结_单元知识点
第五章分式与分式方程知识归纳_北师大初中数学_8下-北师大版初中数学_旧版-可参考_07知识点总结_单元知识点
第五章分式与分式方程知识归纳_北师大初中数学_8下-北师大版初中数学_旧版-可参考_07知识点总结_单元知识点
第五章分式与分式方程知识归纳_北师大初中数学_8下-北师大版初中数学_旧版-可参考_07知识点总结_单元知识点
第五章分式与分式方程知识归纳_北师大初中数学_8下-北师大版初中数学_旧版-可参考_07知识点总结_单元知识点

文档信息

文档格式
doc
文档大小
0.053 MB
文档页数
3 页
上传时间
2026-04-14 22:27:24

文档内容

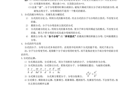
第五章 分式与分式方程 1. 分式的定义:如果A、B表示两个整式,并且B中含有字母,那么式子 叫做分式。 1) 分式与整式最本质的区别:分式的字母必须含有字母,即未知数;分子可含字母可不含 字母。 2) 分式有意义的条件:分母不为零,即分母中的代数式的值不能为零。 3) 分式的值为零的条件:分子为零且分母不为零 2. 分式的基本性质:分式的分子与分母同乘或除以一个不等于0的整式,分式的值不变。 用式子表示 其中A、B、C为整式( ) 注:(1)利用分式的基本性质进行分时变形是恒等变形,不改变分式值的大小,只改变形式。 (2)应用基本性质时,要注意C≠0,以及隐含的B≠0。 (3)注意“都”,分子分母要同时乘以或除以,避免只乘或只除以分子或分母的部分项,或 避免出现分子、分母乘除的不是同一个整式的错误。 3. 分式的通分和约分:关键先是分解因式 1) 分式的约分定义:利用分式的基本性质,约去分式的分子与分母的公因式,不改变分式 的值。 2) 最简分式:分子与分母没有公因式的分式 3) 分式的通分的定义:利用分式的基本性质,使分子和分母同乘适当的整式,不改变分式 的值,把几个异分母的分式化成分母相同的分式。 4) 最简公分母:取“各个分母”的“所有因式”的最高次幂的积做公分母,它叫做最简公 分母。 4. 分式的符号法则 分式的分子、分母与分式本身的符号,改变其中任何两个分式的值不变。用式子表示为 注:分子与分母变号时,是指整个分子或分母同时变号,而不是指改变分子或分母中的部分项 的符号。 5.分式的运算: 1)分式乘法法则:分式乘分式,用分子的积作为积的分子,分母的积作为分母。 2)分式除法法则:分式除以分式,把除式的分子、分母颠倒位置后,与被除式相乘。 3)分式乘方法则: 分式乘方要把分子、分母分别乘方 。 4)分式乘方、乘除混合运算:先算乘方,再算乘除,遇到括号,先算括号内的,不含括号的,按 从左到右的顺序运算 5)分式的加减法则:同分母的分式相加减,分母不变,把分子相加减。 异分母的分式相加减,先通分,变为同分母分式,然后再加减 7. 整数指数幂. 1) 任何一个不等于零的数的零次幂等于1, 即 ; a0 1(a0) 2) 任何一个不等于零的数的-n次幂(n为正整数),等于这个数的n次幂的倒数,即 1 an  (a0) an 注:分数的负指数幂等于这个分数的倒数的正整数指数幂。即3) 科学计数法:把一个数表示为a×10n (1≤∣a∣<10,n为整数)的形式,称为科学计数法。 注:(1)绝对值大于1的数可以表示为a×10n 的形式,n为正整数; (2)绝对值小于1的数可以表示为a×10-n的形式,n为正整数. (3)表示绝对值大于10的n位整数时,其中10的指数是n1 (4)表示绝对值小于1的正小数时,其中10的指数是第一个非0数字前面0的个数(包括 小数点前面的一个0) 4) 正整数指数幂运算性质也可以推广到整数指数幂.(m,n是整数) (1)同底数的幂的乘法:am an  amn;(2)幂的乘方:(am)n  amn;(3)积的乘方: (ab)n  anbn; a an (4)同底数的幂的除法:am an  amn( a≠0);(5)商的乘方:( )n  ;(b≠0) b bn 8. 分式方程:含分式,并且分母中含未知数的方程——分式方程。 1) 增根:分式方程的增根必须满足两个条件: (1)增根是最简公分母为0;(2)增根是分式方程化成的整式方程的根。 2)分式方程的解法: (1)能化简的先化简(2)方程两边同乘以最简公分母,化为整式方程;(3)解整式方程;(4) 验根. 注:解分式方程时,方程两边同乘以最简公分母时,最简公分母有可能为0,这样就产生了 增根,因此分式方程一定要验根。 分式方程检验方法:将整式方程的解带入最简公分母,如果最简公分母的值不为0,则整式 方程的解是原分式方程的解;否则,这个解不是原分式方程的解 。 3)烈分式方程解实际问题 (1)步骤:审题—设未知数—列方程—解方程—检验—写出答案,检验时要注意从方程本身 和实际问题两个方面进行检验。 (2)应用题基本类型; a.行程问题:基本公式:路程=速度×时间而行程问题中又分相遇问题、追及问题. b.数字问题 在数字问题中要掌握十进制数的表示法. c.工程问题 基本公式:工作 量=工时×工效. d. 顺水逆水问题 v =v +v . v =v -v . 顺水 静水 水 逆水 静水 水 E.相遇问题 f追及问题 相遇路程=速度和×相遇时间 追及距离=速度差×追及时间 相遇时间=相遇路程÷速度和 追及时间=追及距离÷速度差 速度和=相遇路程÷相遇时间 速度差=追及距离÷追及时间 g流水问题 h浓度问题 顺流速度=静水速度+水流速度 溶质的重量+溶剂的重量=溶液的重量 逆流速度=静水速度-水流速度 溶质的重量÷溶液的重量×100%=浓度 静水速度=(顺流速度+逆流速度)÷2 溶液的重量×浓度=溶质的重量 水流速度=(顺流速度-逆流速度)÷2 溶质的重量÷浓度=溶液的重量 m利润与折扣问题 利润=售出价-成本 利润率=利润÷成本×100%=(售出价÷成本-1)×100% 涨跌金额=本金×涨跌百分比 折扣=实际售价÷原售价×100%(折扣<1)利息=本金×利率×时间 税后利息=本金×利率×时间×(1-20%)