当前位置:首页>文档>信息必刷卷02(新高考八省专用)参考答案_03高考英语_2025年新高考资料_2025考前信息卷_2025年高考英语考前信息必刷卷(新高考八省专用)3436535

信息必刷卷02(新高考八省专用)参考答案_03高考英语_2025年新高考资料_2025考前信息卷_2025年高考英语考前信息必刷卷(新高考八省专用)3436535

  • 2026-04-15 00:22:19 2026-04-15 00:22:19

文档预览

信息必刷卷02(新高考八省专用)参考答案_03高考英语_2025年新高考资料_2025考前信息卷_2025年高考英语考前信息必刷卷(新高考八省专用)3436535
信息必刷卷02(新高考八省专用)参考答案_03高考英语_2025年新高考资料_2025考前信息卷_2025年高考英语考前信息必刷卷(新高考八省专用)3436535
信息必刷卷02(新高考八省专用)参考答案_03高考英语_2025年新高考资料_2025考前信息卷_2025年高考英语考前信息必刷卷(新高考八省专用)3436535
信息必刷卷02(新高考八省专用)参考答案_03高考英语_2025年新高考资料_2025考前信息卷_2025年高考英语考前信息必刷卷(新高考八省专用)3436535
信息必刷卷02(新高考八省专用)参考答案_03高考英语_2025年新高考资料_2025考前信息卷_2025年高考英语考前信息必刷卷(新高考八省专用)3436535
信息必刷卷02(新高考八省专用)参考答案_03高考英语_2025年新高考资料_2025考前信息卷_2025年高考英语考前信息必刷卷(新高考八省专用)3436535
信息必刷卷02(新高考八省专用)参考答案_03高考英语_2025年新高考资料_2025考前信息卷_2025年高考英语考前信息必刷卷(新高考八省专用)3436535
信息必刷卷02(新高考八省专用)参考答案_03高考英语_2025年新高考资料_2025考前信息卷_2025年高考英语考前信息必刷卷(新高考八省专用)3436535

文档信息

文档格式
docx
文档大小
0.029 MB
文档页数
4 页
上传时间
2026-04-15 00:22:19

文档内容

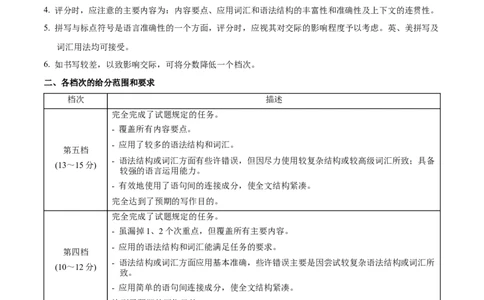
2025年高考考前信息必刷卷(新高考八省专用)02 英语·答案及评分标准 (满分:150分) 第一部分 听力(共两节,满分30分) 题号 1 2 3 4 5 6 7 8 9 10 答案 B A C A B C C B B C 题号 11 12 13 14 15 16 17 18 19 20 答案 B A B C A A C B B A 第二部分 阅读(共两节,满分50分) 第一节(共15小题;每小题2.5分,满分37.5分) 题号 21 22 23 24 25 26 27 28 29 30 答案 B C D A C B B D B B 题号 31 32 33 34 35 答案 A D D B C 第二节(共5小题;每小题2.5分,满分12.5分) 36.B 37.F 38.A 39.G 40.C 第三部分 语言运用(共两节,满分30分) 第一节(共15小题;每小题1分,满分15分) 41.A 42.C 43.B 44.C 45.A 46.D 47.B 48.C 49.B 50.D 51.A 52.B 53.A 54.C 55.D 第二节 (共10小题;每小题1.5分,满分15分) 56.who 57.themes 58.were 59.to 60.inspired 61.was built 62.visibility 63.to find 64.Recalling 65.and 第四部分 写作(共两节,满分40分) 第一节(满分15分) 【参考范文】 To help students realize the importance of protecting the environment, the Student Union of our school organized a campus environmental protection activity last week. During the activity, we participated in a series of meaningful actions, such as cleaning the campus and watering the flowers. Additionally, several experts were invited to deliver a lecture, significantly enhancing our understanding of environmental issues. Through this activity, not only can we acquire the knowledge of environmental protection, but we also realize the significance of everyone’s participation in protecting the environment. I believe that if we all take action,we can make our earth a better place. 应用文写作评分标准 一、评分原则 1. 本题总分为15分,按5个档次给分。 2. 评分时,先根据文章的内容和语言初步确定其所属档次,然后以该档次的要求来衡量,确定或调整档次, 最后给分。 3. 词数少于60和多于100的,从总分中减去2分。 4. 评分时,应注意的主要内容为:内容要点、应用词汇和语法结构的丰富性和准确性及上下文的连贯性。 5. 拼写与标点符号是语言准确性的一个方面,评分时,应视其对交际的影响程度予以考虑。英、美拼写及 词汇用法均可接受。 6. 如书写较差,以致影响交际,可将分数降低一个档次。 二、各档次的给分范围和要求 档次 描述 完全完成了试题规定的任务。 - 覆盖所有内容要点。 - 应用了较多的语法结构和词汇。 第五档 - 语法结构或词汇方面有些许错误,但因尽力使用较复杂结构或较高级词汇所致;具备 (13~15分) 较强的语言运用能力。 - 有效地使用了语句间的连接成分,使全文结构紧凑。 完全达到了预期的写作目的。 完全完成了试题规定的任务。 - 虽漏掉1、2个次重点,但覆盖所有主要内容。 - 应用的语法结构和词汇能满足任务的要求。 第四档 - 语法结构或词汇方面应用基本准确,些许错误主要是因尝试较复杂语法结构或词汇所 (10~12分) 致。 - 应用简单的语句间连接成分,使全文结构紧凑。 达到了预期的写作目的。 基本完成了试题规定的任务。 - 虽漏掉一些内容,但覆盖所有主要内容。 第三档 - 应用的语法结构和词汇能满足任务的要求。 (7~9分) - 有一些语法结构或词汇方面的错误,但不影响理解。 - 应用简单的语句间连接成分,使全文内容连贯。 整体而言,基本达到了预期的写作目的。 未适当完成试题规定的任务。 第二档 - 漏掉或未描述清楚一些主要内容,写了一些无关内容。- 语法结构单调、词汇项目有限。 - 有一些语法结构或词汇方面的错误,影响了对写作内容的理解。 (4~6分) - 较少使用语句间的连接成分,内容缺少连贯性。 信息未能清楚地传达给读者。 未完成试题规定的任务。 - 明显遗漏主要内容,写了一些无关内容,原因可能是未理解试题要求。 第一档 - 语法结构单调、词汇项目有限。 (1~3分) - 较多语法结构或词汇方面的错误,影响对写作内容的理解。 - 缺乏语句间的连接成分,内容不连贯。 信息未能传达给读者。 未能传达给读者任何信息:内容太少,无法评判;写的内容均与所要求内容无关或所 0分 写内容无法看清。 第二节(满分25分) 【参考范文】 When the doctor said I would get an injection, I burst into tears. The thought of the needle made me tremble with fear. Mummy knelt down beside me, her eyes filled with understanding. “It’s okay to be scared, sweetheart,” she whispered. “But remember, the doctor is here to help you stay healthy and strong.” I cried, trying to take in her words, but the fear was still there. The doctor told me that after the injection, I would get to pick my favorite lollipop. With Mummy’s comforting hand on my back, I took a deep breath and nodded, ready to face the injection with bravery. The nurse who gave me the shot told me I was very brave. On the way home, I held Mummy’s hand, with a red lollipop in hand. The red lollipop was as sweet as I had imagined. The memory of the injection still lingered, but the pride in Mummy’s eyes and the rewards in my hand made it all worth it. As we walked, I felt a sense of accomplishment. I had faced my fear and come out stronger. Mummy asked me about my day, and I told her all about the big goldfish and the fish tank, and how I had been brave during the injection. The sun was still shining, and the world seemed a little brighter. 读后续写评分原则 一、评分标准 1. 本题总分为25分,按七个档次进行评分。 2. 评分时,主要从续写内容、语言表达、篇章结构三个方面考虑,具体为: (1)创造内容的质量,续写的完整性及与原文情景的融洽度。 (2)所使用词汇和语法结构的准确性、恰当性和多样性。 (3)上下文的衔接和全文的连贯性。3. 评分时,应先根据作答的具体情况确定其所属的档次,然后以该档次的要求来综合衡量,确定或调整档 次,最后给分。 4. 评分时还应注意: (1)词数少于120的,酌情扣分; (2)书写较差以致影响交际的,酌情扣分; (3)单词拼写和标点符号是写作规范的重要方面,评分时应视其对交际的影响程度予以考虑,英、美拼 写及词汇用法均可接受。 二、各档次的给分范围和要求 创造了新颖、丰富、合理的内容,富有逻辑性,续写完整,与原文情境融洽度 高; 使用了多样且恰当的词汇和语法结构,表达流畅,语言错误很少,且完全不影响 第七档(22~25分) 理解; 自然有效地使用了段落间、语句间衔接手段,全文结构清晰,前后呼应,意义连 贯。 创造了比较丰富、合理的内容,比较有逻辑性,续写比较完整,与原文情境融洽 度较高; 第六档(18~21分) 使用了比较多样且恰当的词汇和语法结构,表达比较流畅,有个别错误,但不影 响理解; 比较有效地使用了语句间衔接手段,全文结构清晰,意义比较连贯。 创造了基本合理的内容,有一定的逻辑性,续写基本完整,与原文情境相关; 使用了比较恰当的词汇和语法结构,表达方式不够多样性,表达有些许错误,但 第五档(15~17分) 基本不影响理解; 使用了语句间衔接手段,全文结构比较清晰,意义比较连贯。 创造了基本完整的故事内容,但有的情节不够合理或逻辑性不强,与原文情境基 本相关; 第四档(11~14分) 使用了简单的词汇和语法结构,有部分语言错误和不恰当之处,个别部分影响理 解; 有语句衔接的意识,全文结构基本清晰,意义基本连贯。 内容和逻辑上有一些重大问题,续写不够完整,与原文有一定程度脱节; 第三档(6~10分) 所用的词汇有限,语法结构单调,错误较多且比较低级,影响理解; 未能有效地使用语句间衔接手段,全文结构不够清晰,意义欠连贯。 内容和逻辑上有较多重大问题,或有部分内容抄自原文,续写不完整,与原文情 境基本脱节; 第二档(1~5分) 所使用的词汇非常有限,语法结构单调,错误极多,严重影响理解。 几乎没有使用语句间衔接手段,全文结构不清晰,意义不连贯。 未作答;所写内容太少或无法看清以致无法评判;所写内容全部抄自原文或与题 第一档(0分) 目要求完全不相关。