当前位置:首页>文档>09《夜色》导学案_一年级语文下册(统编版)_老课标资料_教案反思+导学案_表格式_1版表格式导学案

09《夜色》导学案_一年级语文下册(统编版)_老课标资料_教案反思+导学案_表格式_1版表格式导学案

  • 2026-04-10 20:01:14 2026-01-31 11:29:28

文档预览

09《夜色》导学案_一年级语文下册(统编版)_老课标资料_教案反思+导学案_表格式_1版表格式导学案
09《夜色》导学案_一年级语文下册(统编版)_老课标资料_教案反思+导学案_表格式_1版表格式导学案
09《夜色》导学案_一年级语文下册(统编版)_老课标资料_教案反思+导学案_表格式_1版表格式导学案
09《夜色》导学案_一年级语文下册(统编版)_老课标资料_教案反思+导学案_表格式_1版表格式导学案
09《夜色》导学案_一年级语文下册(统编版)_老课标资料_教案反思+导学案_表格式_1版表格式导学案
09《夜色》导学案_一年级语文下册(统编版)_老课标资料_教案反思+导学案_表格式_1版表格式导学案

文档信息

文档格式
docx
文档大小
0.891 MB
文档页数
3 页
上传时间
2026-01-31 11:29:28

文档内容

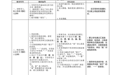
9 夜色 导学案设计 课题 夜 色 课型 新授课 1.认识“胆、敢”等12个生字和厂字旁1个偏旁;会写“色、外”等7个字。 教学目标 2.能借助拼音,正确地朗读课文;读好长句子的停顿,读懂句子的意思。 3.初步懂得“克服胆小,做个勇敢的人,能收获美好”的道理。 教学重点 读好长句子的停顿,读懂诗歌的意思。 1.制作多媒体课件。(教师) 课前准备 2.亲身去感受月夜的美。(学生) 课时安排 2课时 教学过程 第一课时 教学环节 教师指导 学生活动 教学提示 1.自由吟诵古诗,体会深夜时诗人 1.引导学生吟诵本单元学习的 的心情。 古诗《静夜思》。 2.进入情境,畅谈夜深人静时的心 一、诗歌导入, 2.《静夜思》表达了诗人李白 在引导学生背诵时, 情。 揭示课题(用时: 在深夜时对家乡的怀念之情, 可以配上相应的背景音 5分钟) 你在同样的夜晚会有怎样的心 乐。 情呢? 3.板书课题“夜色”。 3.齐读课题。 1.范读诗歌。 1.听准字音,结合拼音试读课文, 2.指导学生朗读诗歌,感受 圈画本课12个会认字(胆、敢、 “我”的心情变化。 1.要让学生通过汇报读、 往、外、勇、窗、乱、偏、散、 3.指导学生用多种方式朗读第1 比赛读、轮流读、小组读 原、像、微)。 小节。 等多种方式诵读诗歌。在 2.初步感知夜色在“我”的心里是 (1)注意强调轻声词语“胆子” 诵读过程中,注意朗读语 怎样的。 的读音。 3.在老师指导下用多种形式朗读第 气的变化。体会“我”对 (2)指导“一”的音变。引导孩 二、朗读诗歌, 1小节。 夜色的恐惧。 子在句子中发现“一”的读音 认读生字(用时: (1)多读几遍轻声词语“胆子”。 是怎样变化的。 15分钟) 4.出示7个会认字(胆 敢 往 (2)读句子,体会“一”的音变: “天一黑”中读第四声,“一看” 外 勇 窗 乱),引导学生小 中读第二声。 组合作学习本课会认字。 4.在小组中以合作的方式学习本课 (1)指导学生小组内学习生字。 2.指导学生读准字音。尤 会认字。 如: (1)小组内轮流当“小老师”拼读 其是轻声词语“胆子”的 “乱、窗”是三拼音节, 字音,并交流需要注意的读音。 读音,“一”的音变。 “窗”既是翘舌音又是后鼻 音,请大家跟我读一遍。 (2)汇报学习成果: “胆”读三声,月字旁加个“元 旦”的“旦”字就读“胆”,大胆 (2)组织学生小组识字。 的“胆”;“勇”可以根据“勇夫 (3)出示带拼音的词语,检查识 很有力气”来巧记;“往”比 字效果。 “住”多了一笔,“像”比“象” 多个单人旁。 (3)正确识记生字。 三、集中识字, 1.多媒体课件出示生字谜语。 1.根据图片内容猜字谜。 1.指导书写时要注意: 指导书写(用时: 2.指导学生写字——看、晚、 2.学习书写生字——看、晚、再。 “看”字当中横最多,写(1)学写生字,注意书写笔顺。 (2)运用动作演示法体会生字的含 再。 时注意一横不能少。 义。 (1)教师在黑板上演示书写生 (3)观察生字结构,在教师指导下 字——看。 总结书写要点: 看:9画,半包围结构。书写时 晚:11画,左右结构。书写时注意 注意第四笔撇从竖中线起笔, “晚”的结构分布为左窄右宽,日 2.游戏环节教师要注意让 “目”的第二笔起笔在横中线 字旁写得小些,第十笔撇要穿插到 学生积累词汇。 15分钟) 上。 日字旁的下面。 (2)师生互动,做一做“看”的 再:6画,独体字。书写时注意笔 动作。 顺,先写横、竖、横折钩,再写 (3)教师指导书写生字——晚、 竖、横、横。第四笔的竖在竖中线 3.教师要注重书写后的评 再。 3.组织游戏:“开火车组词大 上,第五笔横在横中线上。 价,也可让书写好的同学 3.开火车,小组比赛读生字,组词 比拼”,为生字扩词。 介绍书写经验。 多而且准的小组获胜。获胜小组获 得生字卡,当小老师领读。 四、总结学法, 1.把这节课学会的知识和同学 1.汇报本课的学习收获。 鼓励学生通过多种形 交流。 布置作业(用时: 式将自己的学习收获和同 2.把今天学会的识字方法讲给 5分钟) 你的爸爸妈妈听。 2.完成课堂作业。 学分享。 第二课时 教学环节 教师指导 学生活动 教学提示 一、游戏导入, 1.在教师指导下进行摘苹果的游 在进行摘苹果游戏 1.摘苹果游戏。 复习巩固(用时: 戏。 时,注意强调生字的读 2.读文竞赛。 5分钟) 2.小组内进行朗读课文比赛。 音。 1.指导学生用多种方式朗读第2 1.在教师指导下用多种形式朗读第 小节。 2小节。 1.教师可指导学生集中识 二、朗读诗歌, (1)注意强调轻声词语“晚上” (1)多读几遍轻声词语“晚上”的 字后,再把生字放回文 认读生字(用时: 的读音。 读音。 中,让学生在语境中巩固 15分钟) (2)指导学生发现“一”的音 (2)读句子,体会“一”的音变: 生字。 变。 “一样”中读第二声。 2.出示带拼音的5个会认字 2.在小组中以合作的方式学习本课 (偏、散、原、像、微),引导 会认字。 学生小组合作学习本课会认 (1)小组内轮流当“小老师”拼读 字。 字音,并交流读音的需要注意的地 2.注意指导轻声读法、 “散”是平舌音,请大家跟我 方。 “一”的音变。 读一遍。“散”是多音字,在 (2)汇报情况: 文中读sàn。可以组词为分散、 “偏、乱、像”是三拼音节,可以 解散、涣散、散落、散失。 用加一加的方法识记。 (1)指导学生小组内学习生字。 “原”是整体认读音节,可以通过 引导学生区别“原”和 扩词来识记:原来、草原、高原。 “园”。 “微”也可以用扩词来识记:微 3.引导学生通过组词的方 (2)指导学生小组内比赛识字。 笑、微风。 法区别“原”和“园”。 (3)出示生字,检验识字情 (3)正确拼读生字。 况。 (4)自由说说带有“厂”这个偏旁 (4)引导认识新偏旁“厂”。 的字。 再次引导学生自学生字。 观察生字,根据形近字特点,采用 1.“笑”下面是“夭”, 1.指导学生做游戏,点拨运用 多种方法识记生字。 不是“天”。 形近字识记法学习生字—— 1.形近字识记法:联系已有的学习 色、爸。 情况,和同桌交流说一说“爸”和 2.引导学生根据字义,运用反 “色”的相同之处和不同之处。 义词识记法学习生字——笑、 2.运用反义词识记法识记“笑、 外。 外”。 3.引导学生在字卡中找出生 2.“外”字竖右侧的点不 三、集中识字, 字,指导学生按照正确笔顺书 出头。 3.听教师说词语,从生字卡中找出 指导书写(用时: 写生字。 生字,运用已有经验,汇报书写方 15分钟) 色:6画,上下结构。“色”的 法。 第一笔撇起笔在竖中线上,最 笑:10画,上下结构。书写时注意 后一笔竖弯钩以竖中线为轴, “”要写紧凑,两边一样大,下 左右相当。 爸:8画,上下结构。注意上面 面“夭”的撇捺舒展才好看。 3.游戏环节教师要注意让 外:5画,左右结构。书写时注意 是“父”,撇和捺要写得舒 学生积累词汇。 “外”右边的“卜”要写得长而 展,穿插过横中线;下面是个 宽。 “巴”,不宜太大,竖弯钩要 写稳。4.小组比赛读生字,组词多而且准 4.教师指导学生书写时要 4.游戏环节:“开火车组词大 比拼”,为生字扩词。 的小组获胜。获胜小组获得生字 引导学生先观察,再书 卡,当小老师领读。 写,逐步培养学生养成书 写的好习惯。 四、总结学法, 1.引导学生交流本节课有哪些 1.学生汇报本课学习收获。 鼓励学生通过多种形 收获。 布置作业(用时: 式将自己的学习收获与同 2.学生朗读课文,积累课后词 5分钟) 语。 2.学生完成课堂作业。 学交流分享。