乐于分享
好东西不私藏

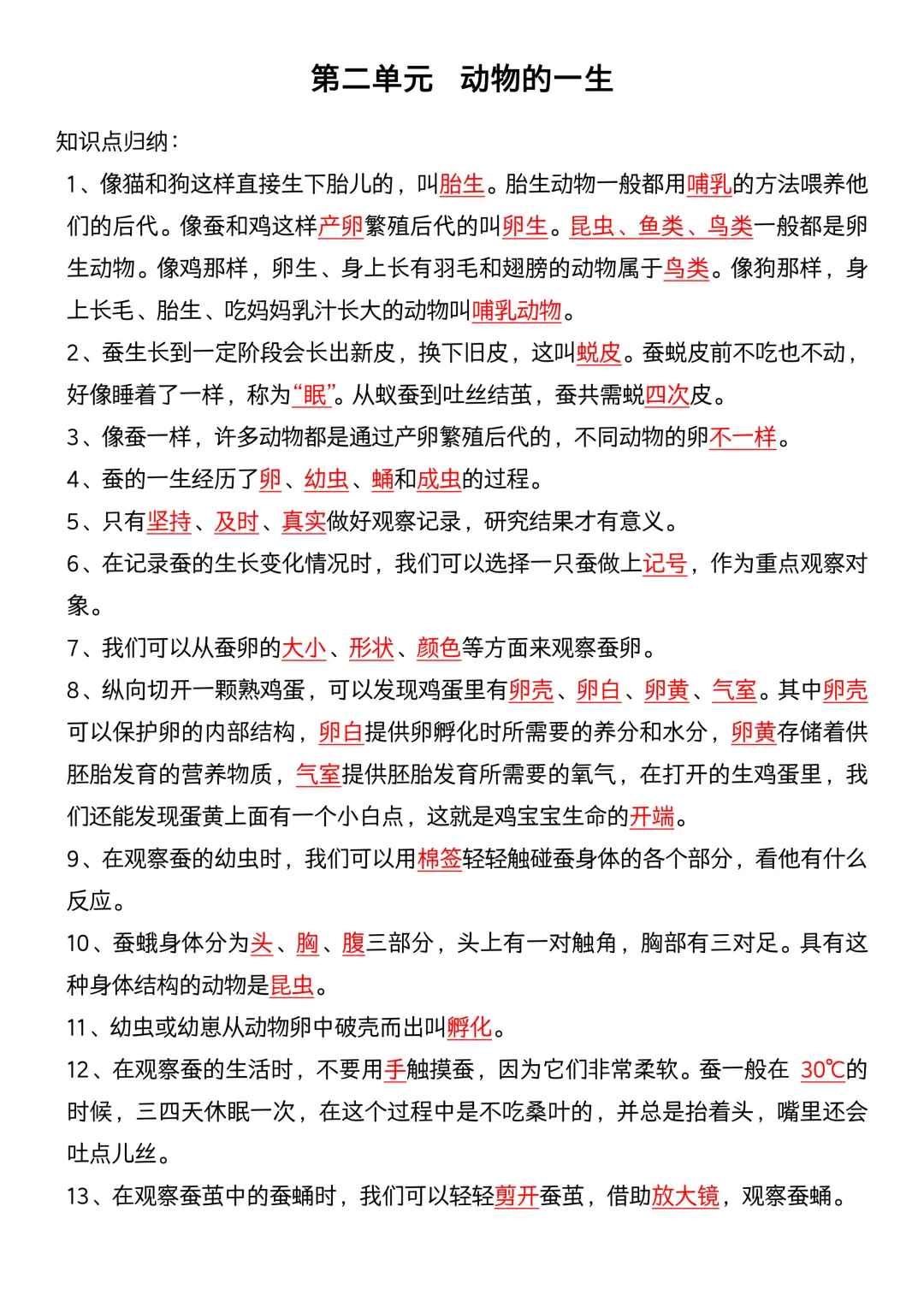
教科版科学三下全册核心考点汇总-10页电子版可下载打印

教科版科学三下全册核心考点汇总-10页电子版可下载打印

今天给大家分享的是教科版科学三下全册核心考点汇总,下载方式详见页面底部。更多学习资料获取请持续关注【星星资料库】公众号。

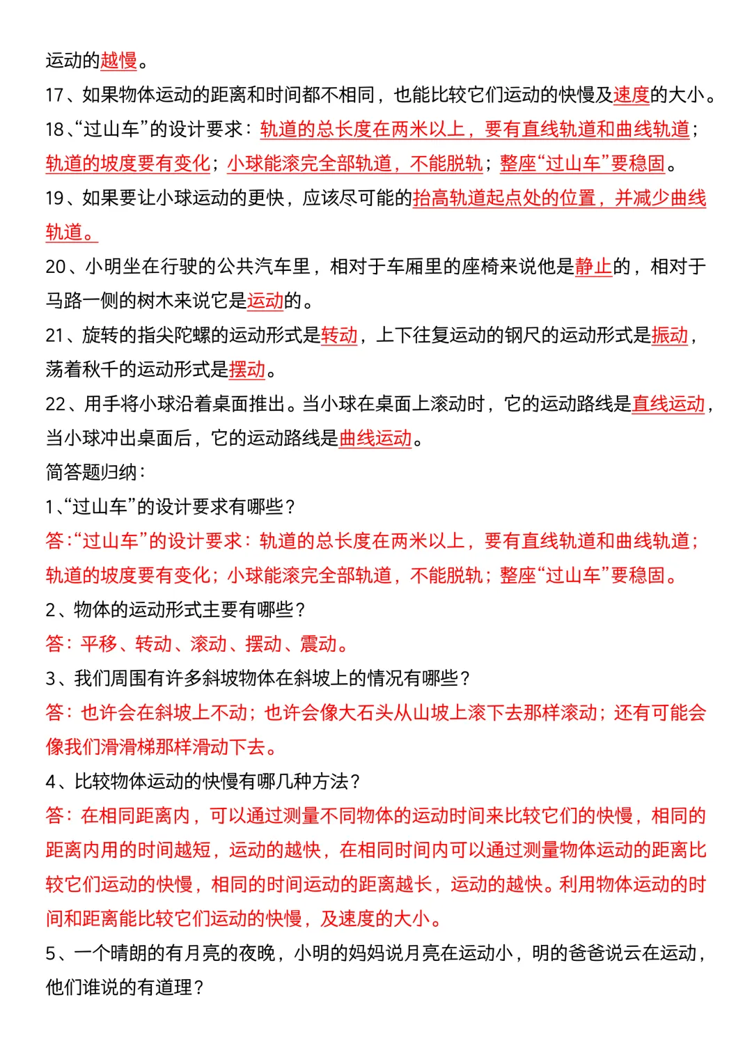
         领取电子版请拉到文末        

篇幅有限,仅展示部分内容

下载说明

第一步:点赞、在看,关注下边公众号
第二步 免费领取,添加小编微信免费领取。

本站文章均为手工撰写未经允许谢绝转载:夜雨聆风 » 教科版科学三下全册核心考点汇总-10页电子版可下载打印

猜你喜欢

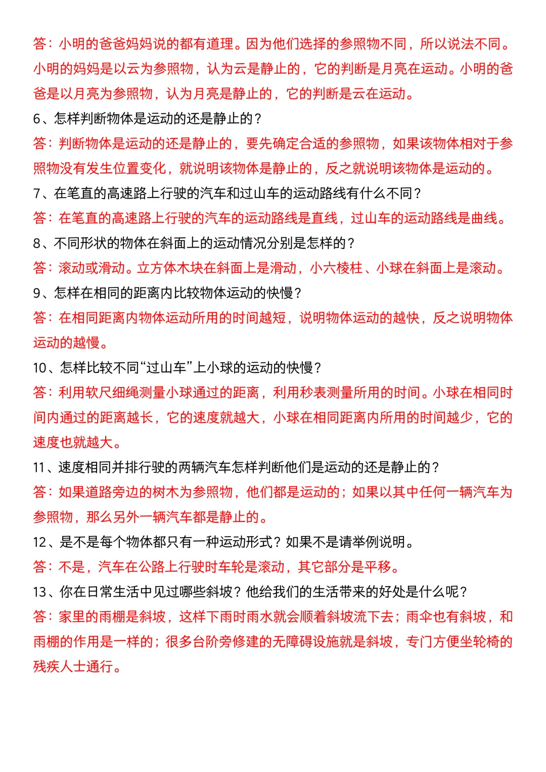
  • 暂无文章