校本优质思政课教学资源征集评选活动优秀作品展(四)

为深入贯彻落实习近平总书记关于思政课建设的重要讲话和重要批示精神,落实上级关于思政课建设的总体部署和相关要求,在学校党委行政的领导下,我校出台了《南京铁道职业技术学院思政课质量提升三年行动方案(2025-2027 年)》,校本优质资源建设是其中一项内容。校本优质资源建设征集评选工作由教务处和马克思主义学院联合组织,2025年度评选工作已于2025年初完成,2026年度评选工作正在进行。资源征集时已要求作者承诺并签字确认如下内容:本作品为本人原创,未抄袭他人作品,不存在侵犯他人知识产权或其他权利,作品不存在任何违法、违规、违反公序良俗的内容。为加强资源共享、相互交流、取长补短,现就获奖作品进行分期展示。

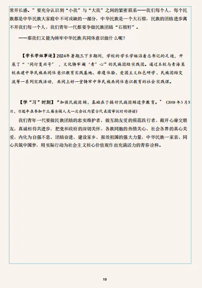
本期展示的作品为2025年度获奖作品,资源类型为教案,名称为“铸牢中华民族共同体意识的重大意义与形势任务”,课程为《形势与政策》,作者为李易轩。























排版|毛沛琳
审核|杨晓慧
夜雨聆风