夜雨聆风
乐于分享
好东西不私藏
首页
教程
玩机教程
网站开发
WordPress
源码
模板主题
网站源码
插件脚本
软件
手机应用
电脑应用
iOS专区
TV盒子
车机软件
办公开发
游戏
好片推荐
活动资讯
最新活动
科技资讯
其他资源
实用趣站
零散资源
谈天说地
关于我们
进制转换
毒鸡汤
画图板
代码运行
在线排版
今天吃啥
随机密码
在线Markdown
关注本站
微信
当前位置:
夜雨聆风
>
技术教程
>
软件教程
>
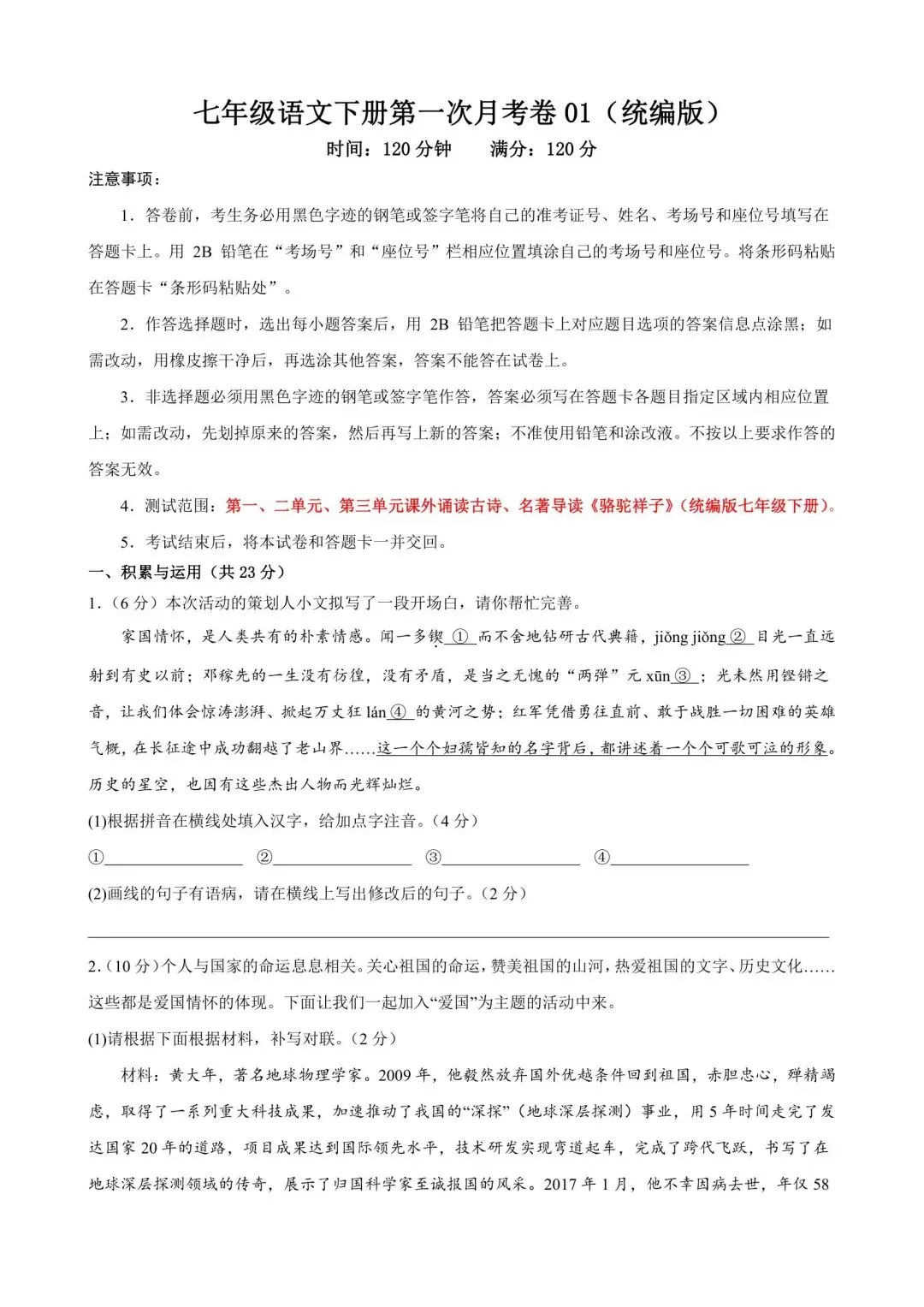
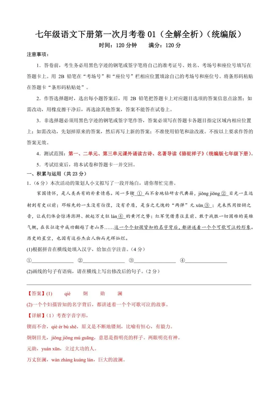
2026七年级下册语文第一次月考试卷(电子版可打印)
2026七年级下册语文第一次月考试卷(电子版可打印)
当前时间: 2026-03-21 14:46:26
更新时间: 2026-03-21
分类:
软件教程
评论(0)
2026七年级下册语文第一次月考试卷(电子版可打印)
感谢阅读📝
高清电子版:公众号底部菜单栏 「领取资料」。
专注小初教辅干货,不错过每一份核心考点。
本站文章均为手工撰写未经允许谢绝转载:
夜雨聆风
»
2026七年级下册语文第一次月考试卷(电子版可打印)
wang
上一篇
设计师不会告诉你的秘密:这些AI工具正在让普通人失业
下一篇
养耳洞神器
猜你喜欢
暂无文章