“一人公司”(OPC)在软件开发与AI从业场景下的经营主体架构深度比较分析(附下载方式)

本报告聚焦数字经济下软件开发与 AI 从业领域的 “一人公司(OPC)” 模式,结合 2024 新《公司法》实施、2025 税务征管改革的政策背景,深度对比四类经营主体的适配性,为单人 / 极小微创业群体提供主体架构选择的实操依据。
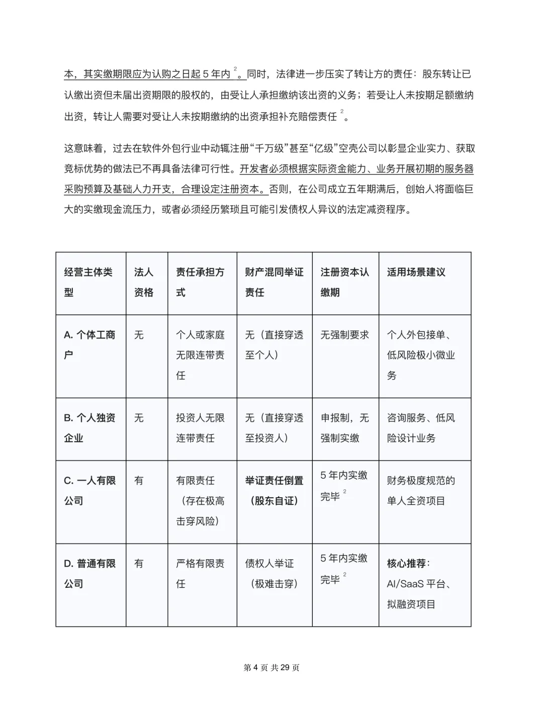
当前软件与 AI 行业的 “超级个体” 创业成为常态,OPC 并非法定登记类型,落地需选择个体工商户、个人独资企业、一人有限责任公司、普通有限责任公司四类主体,而行业核心痛点集中在风险隔离、税务合规、平台准入与资本化运作的多重矛盾。2025 年核定征收全面终结,超 6000 户个体户被强制转为查账征收,数字化稽查从 8 大维度监控经营行为,传统税务套利路径彻底失效;新《公司法》要求有限责任公司 5 年内完成注册资本实缴,且一人有限责任公司适用举证责任倒置,财产混同将触发无限连带责任。从税负来看,年利润 120 万的个体工商户经营所得个税减半后为 6750 元,而有限公司全额分红综合税负达 28800 元,但若以工资形式分配利润,税负可降至 2.9%,税负优化存在明确合规路径。
报告核心结论为不同创业阶段适配不同主体:业余探索期优选个体工商户,依托月销 10 万以下免增值税的政策实现低成本试错;全职商业化期需转向有限责任公司,搭建风险隔离屏障,满足 ICP 许可证、邓白氏编码等平台准入硬性要求;规模化扩张期必选普通有限责任公司,适配融资、股权激励等资本运作需求。同时普通有限责任公司可享受研发费用加计扣除政策,100 万研发费用可实现 200 万应纳税所得额扣除,还能获取各地算力券、初创补贴等政策红利,而个体工商户、个人独资企业因非独立法人,被排除在多数产业政策之外。
分析师认为,软件与 AI 领域的单人创业主体选择已从 “省税省事” 转向 “合规控险 + 长期布局”,普通有限责任公司是行业正规化发展的终极载体,而创业者需根据业务风险、营收规模、资本化需求完成阶梯式主体升级,在合规框架内实现商业价值最大化。
参考资料:《“一人公司”(OPC)在软件开发与AI从业场景下的经营主体架构深度比较分析》(如下部分展示 )






资料完整版可下载:

1、予力AI建设,成就智能企业–消费企业AI转型挑战与一体化应对
2、新一代ERP,助力今麦郎数字化转型
3、探寻AI时代大消费增长新动能-经济转型与技术重构的双重驱动
4、金蝶AI星瀚,大型企业管理AI套件
5、“一人公司”(OPC)在软件开发与AI从业场景下的经营主体架构深度比较分析
6、2026保险业智能体落地路线图研究报告
7、Seedance 2.0 保姆级使用教程 -从入门到精通,解锁 AI 视频创作新可能【工具教程】
8、OpenClaw深度调研报告——从对话到执行的AI智能体革 智能体革命
9、智能经济中国发展新形态预研报告
10、马蜂窝AI旅游趋势报告
11、山西省低空经济应用场景供给清单(第一批)
12、山西省低空经济应用场景需求清单(第一批)
13、智慧园区 AI服务开发指南
14、先进计算应用创新研究报告(2025)
15、2026年人工智能声纹ID与人机交互行业白皮书
16、以OpenClaw为代表的Agents相关投资机遇分析
17、AI破局:海外广告平台的效率革命
18、金蝶(刘仲文):2025年金蝶AI新品发布
19、金蝶:2025年AI智能体在未来产业创新上的前沿应用与发展趋势报告
20、数据为基 AI为擎,以应用打通价值链最后一公里
21、基于进化优势的AI落地路径
22、AI+技术,让「智能」化繁为简
23、数智化增长 AI如何重塑线下生意?
24、智能时代,管理系统升级与组织前瞻
夜雨聆风