校本优质思政课教学资源征集评选活动优秀作品展(一)



为深入贯彻落实习近平总书记关于思政课建设的重要讲话和重要批示精神,落实上级关于思政课建设的总体部署和相关要求,在学校党委行政的领导下,我校出台了《南京铁道职业技术学院思政课质量提升三年行动方案(2025-2027 年)》,校本优质资源建设是其中一项内容。校本优质资源建设征集评选工作由教务处和马克思主义学院联合组织,2025年度评选工作已于2025年初完成,2026年度评选工作正在进行。为加强资源共享、相互交流、取长补短,现就获奖作品进行分期展示。资源征集时已要求作者承诺并签字确认如下内容:本作品为本人原创,未抄袭他人作品,不存在侵犯他人知识产权或其他权利,作品不存在任何违法、违规、违反公序良俗的内容。
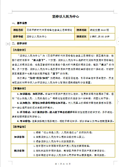
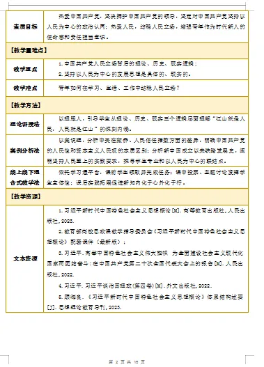
本期展示的作品为2025年度获奖作品,资源类型为教案,名称为“坚持以人民为中心”,课程为《习近平新时代中国特色社会主义思想概论》,作者为沈奕伶。
















声明:本公众号所转载的文章均出于传递更多信息之目的,如涉及来源标注错误、侵权等问题,请留言,我们将及时更正、删除。联系人:詹罗刚 18611179010(同微信)
精品推荐
培训资讯
(1)3月16-17日2026年全国“两会”精神学习、热点解读专题培训会
(3)3月21日中华优秀传统文化资源的思政转化——从素材挖掘到课堂落地的全流程指导培训班
(9)4月10日上海-评审视角下“十五五”高校思政课教师科研项目选题解析与申报策略研修班
(10)4月10日长沙-高校思政课学情调查方法创新、落地实施与长效机制建设专题研讨会
(11)4月17日合肥-从图谱构建到AI课堂:《中国近现代史纲要》智慧教学全流程设计与实践研修班
(12)4月17日丨【重庆】编辑视角下“十五五”高校思政课教师学术论文选题、写作与投稿研修班
(13)回应学生真关切 构建教学问题链 ——《习近平新时代中国特色社会主义思想概论》问题链教学设计逻辑与实践路径研讨会
(14)4月24日昆明-“十五五”高校思政类教学成果奖选题方向、培育路径与申报实务专题研修班
(15)4月24日青岛-高校思政课智慧课程建设与AI工具深度应用研修
教学相关
(4)视频·下载丨第四届全国高校大学生讲思政课公开课展示活动一等奖(1-6)
(5)视频·下载丨第四届全国高校大学生讲思政课公开课展示活动一等奖(7-12)
(6)第五届全国高校大学生讲思政课公开课展示活动一等奖(1-8)
比赛相关1
(1)创新大赛|6位一等奖获奖教师分享教学创新报告
温馨提示:一直以来,高等教育会议中心免费为广大高校教师提供大量教学科研资料,中心部分公众号因故暂时不能为大家发布资料下载信息,所有资料信息将由“思政金课高等教育会议中心”发布。为及时掌握最新资料信息,请进行以下操作:
进入“思政金课高等教育会议中心”公众号→点击右上角的·…·菜单→选择「设为星标」。
夜雨聆风