乐于分享
好东西不私藏

[庆祝R]部分高清电子版已上传至小红书附件,可直接下载![庆祝R

[庆祝R]部分高清电子版已上传至小红书附件,可直接下载![庆祝R

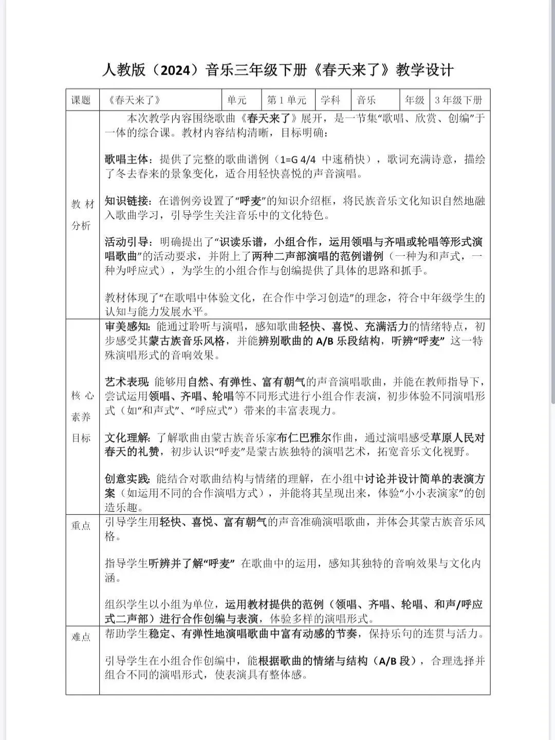
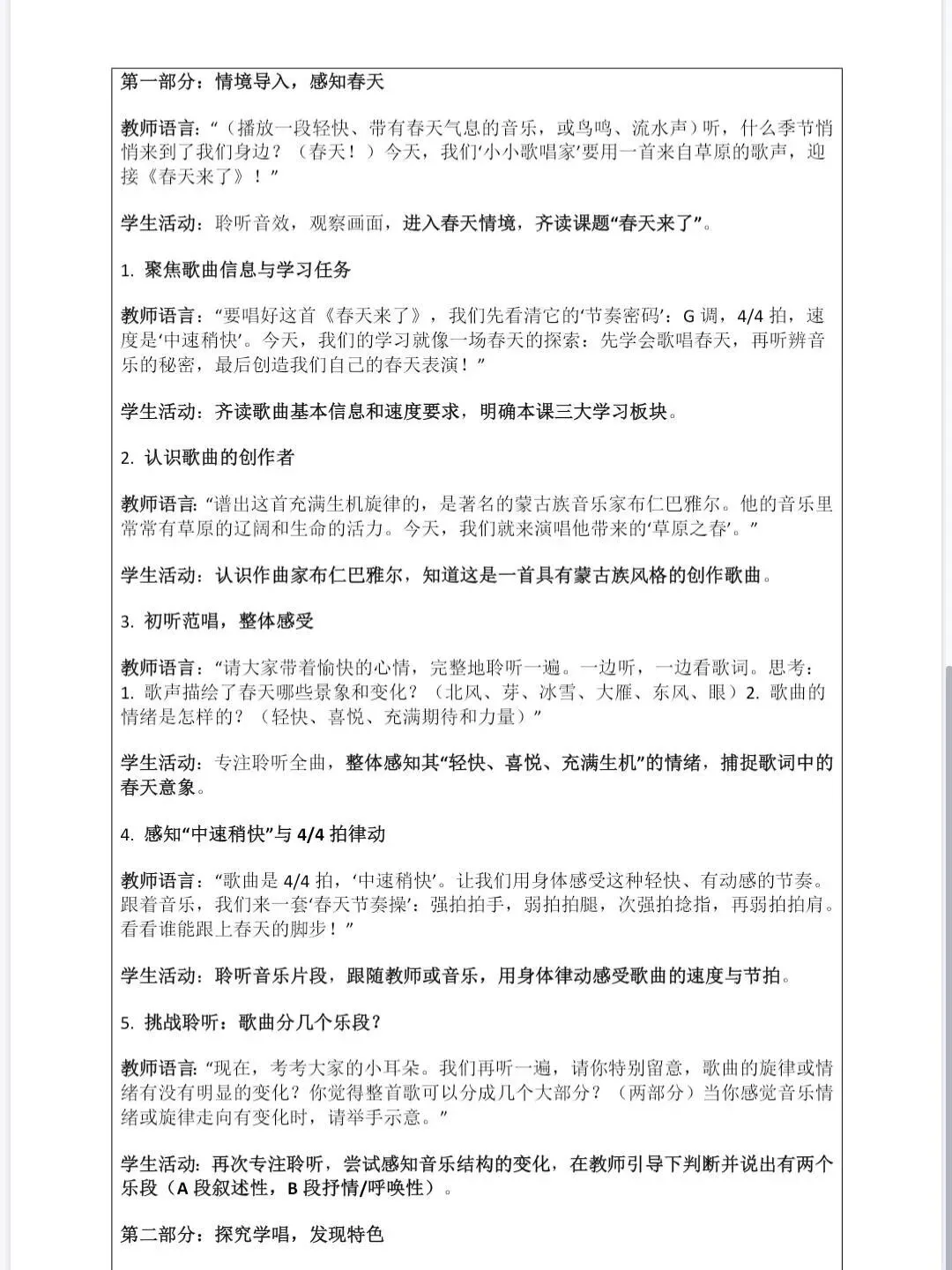
[庆祝R]部分高清电子版已上传至小红书附件,可直接下载![庆祝R]完整版及更多资料在评论区自取~ [开箱R]资料完美贴合教材,重点看春天来了,从核心素养目标到教学重难点,再到情境导入、识读乐谱、小组合作演唱等完整教学流程,每一步都标注清晰的师生活动和设计意图,还有配套课件PPT! [飞机R]电子版可打印,有了它,备课教学轻松拿捏!          

本文内容来源于网络 版权归原作者所有、如有侵权,联系删除

完整资料获取

扫码获取

第一步|微信扫码

第二步|添加后发送想要的资料链接咨询获取!

本站文章均为手工撰写未经允许谢绝转载:夜雨聆风 » [庆祝R]部分高清电子版已上传至小红书附件,可直接下载![庆祝R

猜你喜欢

  • 暂无文章