浩辰软件支持第十九届成图大赛水利、环艺数字化创新设计赛道,使用

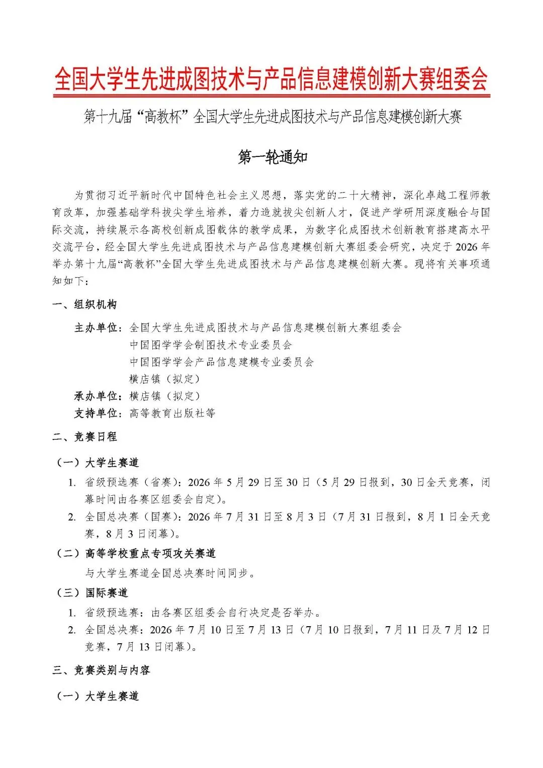
“高教杯”全国大学生先进成图技术与产品信息建模创新大赛由原教育部高等学校工程图学课程教学指导委员会、中国图学学会制图技术专业委员会和中国图学学会产品信息建模专业委员会联合主办的图学类课程最高级别的国家级赛事,2018年被中国高等教育学会列入全国普通高校学科竞赛排行榜。
水利、环艺数字化创新赛道支持
苏州浩辰软件股份有限公司作为第十九届全国大学生先进成图技术与产品信息建模创新大赛—水利、环艺数字化创新设计赛道技术支持企业,将为参赛选手在比赛期间提供免费的软件支持和培训。






左右滑动查看文件
成图大赛官网:http://www.chengtudasai.com/
水利、环艺软件下载地址
浩辰CAD2026下载链接:
https://www.gstarcad.com/cad/
浩辰BIM下载链接:
https://pan.baidu.com/s/1GYtUAtNzpACN1GfKtEx2VA?pwd=w9rs
提取码: w9rs
看图王下载链接:
https://yun.gstarcad.com/activity/rvt/edu
授权申请
软件需输入授权码后正常使用,授权码申请请以团队(学校)为单位填写问卷,2个工作日内发送。

培训安排
关注公众号,获取后续培训通知,后台回复“成图大赛”获取往届培训视频及完整赛题。

大赛QQ群
参赛学生请加入QQ群,群内有本次大赛培训视频回放,后续答疑可在群内交流。
水利群:1079056882
环艺群:1080932710

夜雨聆风