乐于分享
好东西不私藏

2026深圳中考理化实验操作考试详细说明(附视频演示及评价标准)

2026深圳中考理化实验操作考试详细说明(附视频演示及评价标准)

考试时间:2026年5月23 日-24日

考试时长:每科5分钟(3组实验中选一组)

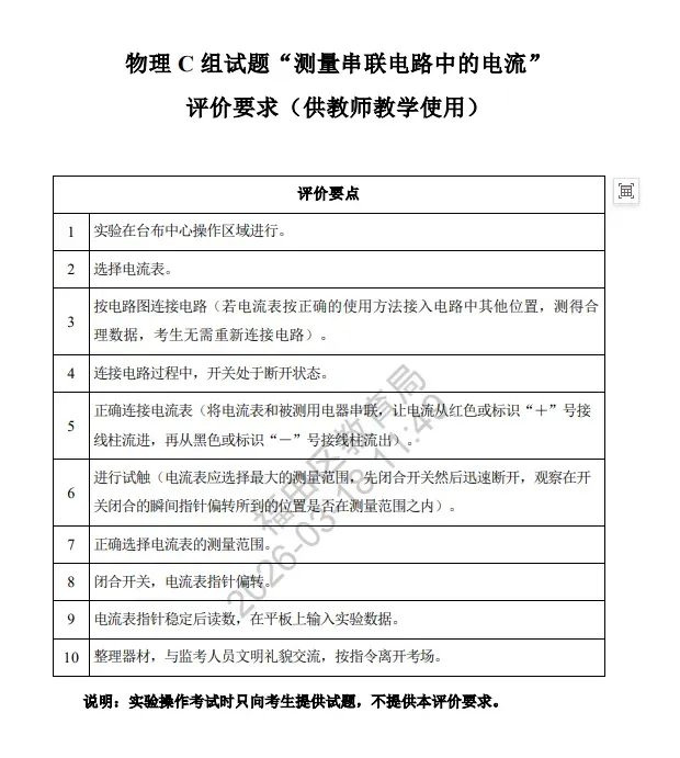
2026年深圳市理化实验操作考试(物理)说明

已关注

关注

重播 分享

已关注

关注

重播 分享

已关注

关注

重播 分享

2026年深圳市理化实验操作考试(化学)说明

已关注

关注

重播 分享

已关注

关注

重播 分享

已关注

关注

重播 分享

特别说明:
以上内容仅作参考,实际考试请以官方或学校印发文件为准。
2026中考冲刺课程
点击下方图片了解

2026深圳初三中考全日制集训班招生:300–500分生专属提分方案