免费领!2026年中级会计必背10页纸pdf

识别下方二维码,立即免费领取↓↓↓

*无套路!识别上方二维码添加老师微信免费领取!*
《必背10页纸》展示
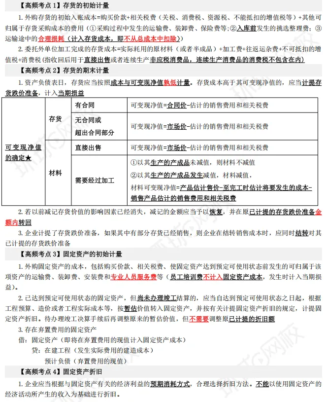
《中级会计实务》内容预览
↓↓↓



篇幅有限 不一一展示
识别上方二维码 免费领取完整版!
《财务管理》内容预览
↓↓↓



篇幅有限 不一一展示
识别上方二维码 免费领取完整版!
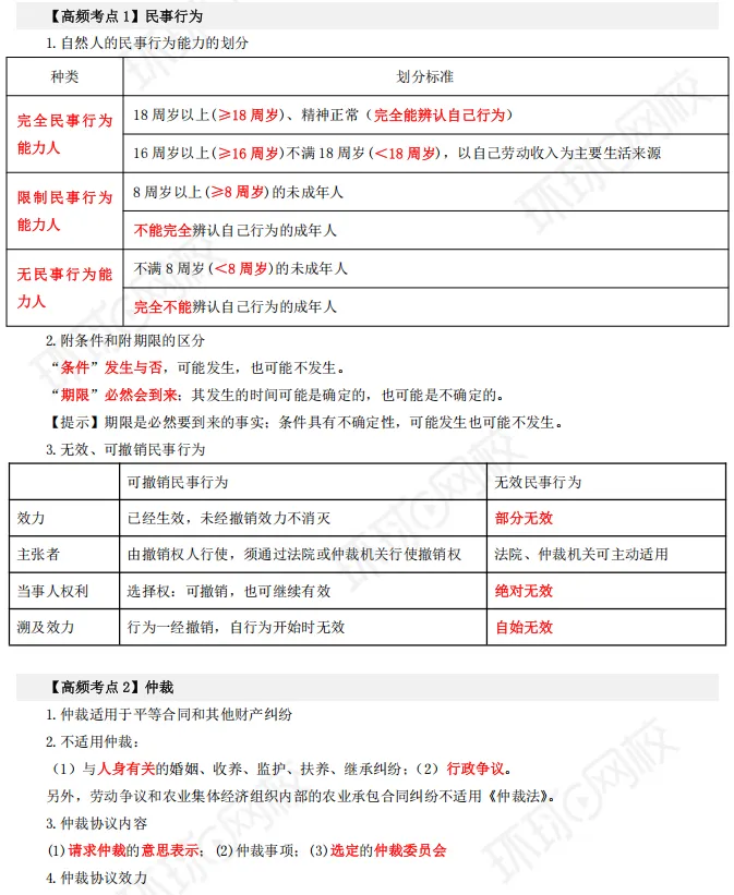
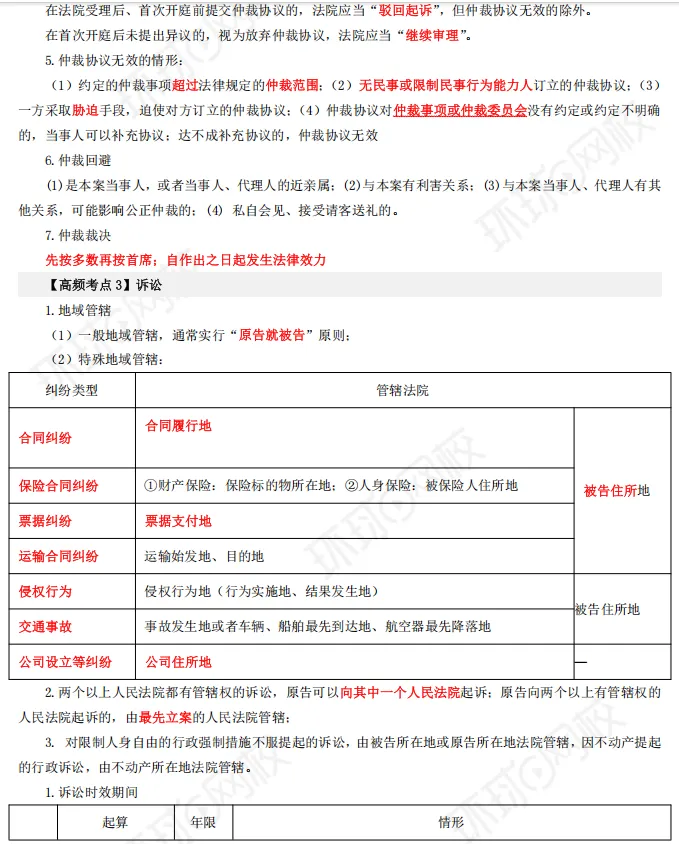
《经济法》内容预览
↓↓↓



篇幅有限 不一一展示
识别下方二维码,回复【必背10页纸】立即领取↓↓↓
2026年中会《必背10页纸》完整版

【强烈建议】立即领取、下载、打印,赢在当下!

点击 阅读原文 ,下载万题库APP,中会刷题通关
夜雨聆风