建议收藏!初高中英语考点知识清单(可打印·可编辑·免费下载),搞定全阶段考点!
知识点散,复习抓不住重点?
小E老师为孩子量身打造了一套“硬核”知识清单
多教材,多学段!不容错过

纯干货!初/高中英语知识清单福利(六大教材)
扫码入群,免费领取

(如未找到对应省份,加入全国群即可)
资料可选初中版或高中版(各大教材)
01
资料介绍

👇👇👇往下看可预览资料内容👇👇👇
02
资料展示
资料部分预览(初高中)
内容优质清晰可见(左右滑动查看>>>)




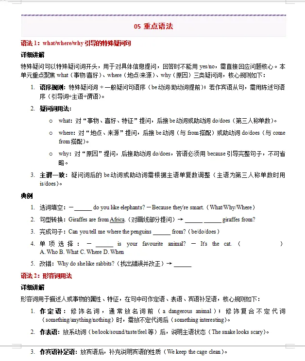
单元核心定位+重点词汇句型
教材覆盖“全”:7-8年级六大教材+高中五大教材
内容整理“新”:涵盖本学期所有单元
知识梳理“精”:每个单元包含词汇+语法+写作
内容优质清晰可见(左右滑动查看>>>)




语法考点精析 写作指导实用
现在加入对应省份专属社群即可免费领取!

(如未找到对应省份,加入全国群即可)
————除了资料,群里还有什么?————
不仅是资料分享群,更是👇
-
讯飞易听说相关问题答疑(直接咨询老师)
-
商城秒杀,产品种草,惊喜抽奖(群内每周更新)
-
特邀讲座、学习答疑(985讲师亲授)
-
初高中英语学习资料(全版本 多学段 针对性)
-
最新教育类新闻、资讯分享(同步当下热点学情)
你想要的,这里全都有!

夜雨聆风