夜雨聆风
乐于分享
好东西不私藏
首页
教程
玩机教程
网站开发
WordPress
源码
模板主题
网站源码
插件脚本
软件
手机应用
电脑应用
iOS专区
TV盒子
车机软件
办公开发
游戏
好片推荐
活动资讯
最新活动
科技资讯
其他资源
实用趣站
零散资源
谈天说地
关于我们
进制转换
毒鸡汤
画图板
代码运行
在线排版
今天吃啥
随机密码
在线Markdown
关注本站
微信
当前位置:
夜雨聆风
>
技术教程
>
软件教程
>
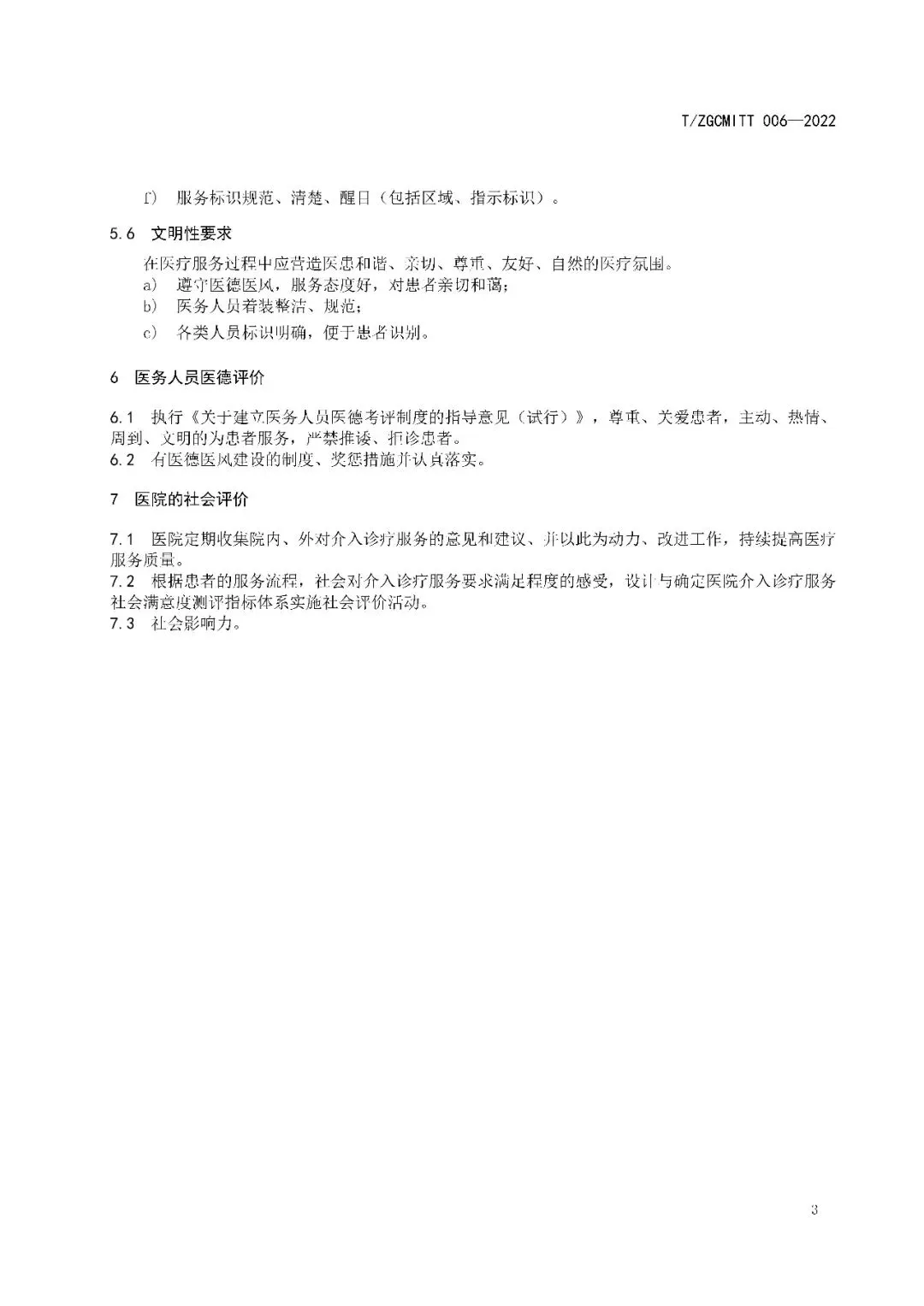
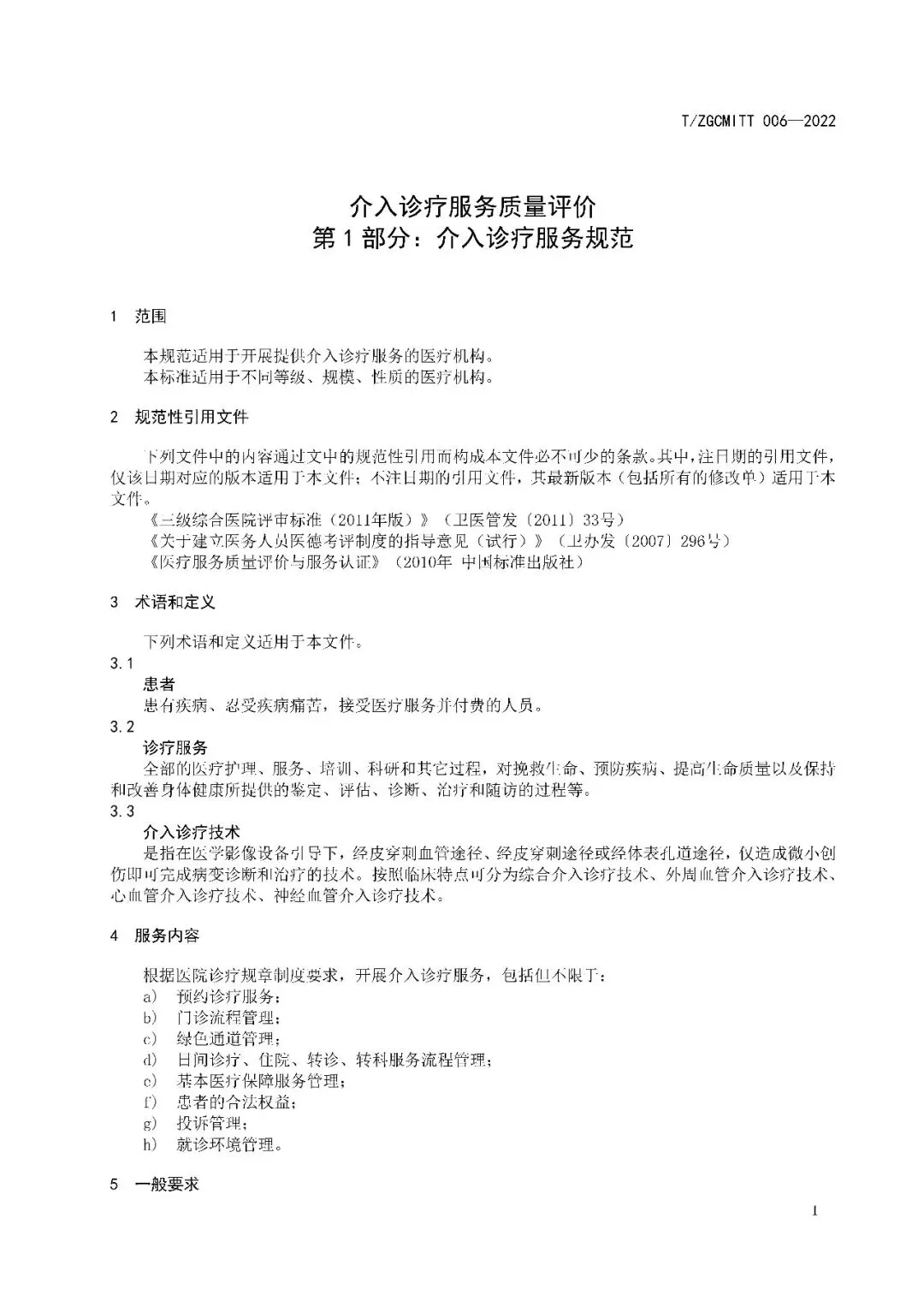
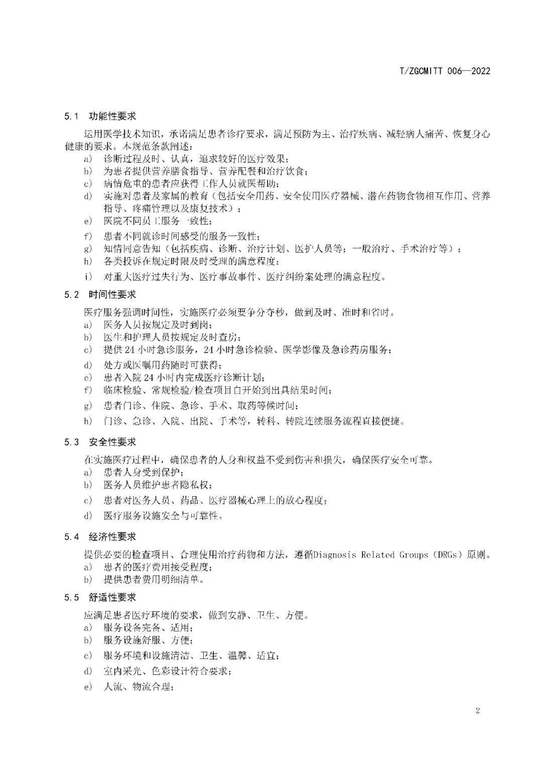
【PDF】介入诊疗服务质量评价第1部分:介入诊疗服务规范
【PDF】介入诊疗服务质量评价第1部分:介入诊疗服务规范
当前时间: 2026-04-02 08:43:14
更新时间: 2026-04-02
分类:
软件教程
评论(0)
【PDF】介入诊疗服务质量评价第1部分:介入诊疗服务规范
【温馨提示】需要下载此文档的老师可在公众号页面回复“
诊疗服务1
”进行下载哦~
关爱介入医师
从关注
龙口三益
开始
上一篇
新七年级下册历史第一次月考考点一日一记,可打印,PDF电子版,先保存后下载