【电子+纸质档免费】27版815国际法精讲讲义上线,紧扣论述新考情,全面升级
27中南财法学考研微信交流群

核心考情
中南财国际法考研题型全面革新,往年名词解释、简答、论述的混合考察模式改为仅考察论述题,考试深度、作答要求、考点延展性大幅提升。
写在前面的话
近两年来,中南财国际法考研命题呈现出明显的“提质增效”趋势,三国法合并考查后,题量精简但分值集中,对考生的知识体系完整性、理论深度、逻辑思辨能力、综合作答能力提出了极高要求。尤其是今年题型全面改为论述题,每一道题目都需要考生具备完整的知识框架以及扎实的理论基础,既要答出基础要点,还要展开深度论证。
基于此,教研组结合历年真题命题规律、最新参考书目要求、论述题作答逻辑,对27版国际法讲义进行深层次、针对性修订。本次修订遵循“考试导向,深度融通”的原则,重点优化国公、国私、国经三大模块内容,尤其针对国经部分深度融合马工程教材,补齐备考短板,适配论述题高难度考查要求,让考生吃透考点、精准作答、轻松拿高分。
一、27版讲义第一大修订亮点:
考试导向,深度拓展,适配论述题考察要求
国际公法、国际私法作为国际法考研的基础模块,历年命题重点突出、考点相对稳定,原有讲义已经搭建起完整的知识体系,覆盖了绝大多数核心考点。但面对今年全部改为论述题的新变化,单纯的基础知识点罗列已经无法满足考试要求。因此,本次修订我们在保证原有知识体系的基础上,对讲义进行了针对性增补、深度延伸。



二、第二大修订亮点:
国经模块重磅升级,深度融合两本教材内容,力求实现知识点全覆盖
国际经济法是国际法考研的重难点模块。从历年真题来看,国经部分真题同时涉及两本参考教材,考点分散、理论性强、体系复杂,再加上三国合并后难度提升,成为考生备考的最大短板。对此,本次27版讲义修订,教研组投入大量精力,比对两本教材的核心考点、理论表述、知识体系,针对性补齐短板,重点覆盖高频论述考点与深层理论内容。
(一)两本教材深度融合,力求考点全覆盖无遗漏
教研组逐章逐节比对两本参考教材,梳理出其中的重合考点、差异考点、补充考点,整合互补性知识点。无论是哪本教材的核心考点,都能在讲义中找到完整内容,考生不用同时翻阅两本厚重教材,不用自行整理差异内容,一本讲义全覆盖,减轻备考负担。

(二)聚焦重点考点,深挖理论深度适配论述题
本次国经模块增补,精准聚焦重点考点、理论较深考点、论述题高频考点,有针对性进行全面增补。针对国际货物贸易法、国际投资法、国际金融法、国际税法、国际经济争端解决等核心章节,尤其是往年真题中频繁出现、未来极有可能命题的考点,进行深度拆解,帮助大家构建清晰的论述逻辑。

三、讲义其他亮点
(一)每章附思维导图,建构知识框架
讲义每章末尾配套思维导图,梳理章节核心知识点、逻辑关联,帮助考生快速搭建知识体系,实现知识点融会贯通。

(二)重点标注清晰,复习主次分明
依据考研命题规律,讲义区分核心、高频、次要考点,标注考查题型与概率,让考生能够抓住重点,合理分配时间,提升复习效率。

(三)知识点链接真题,指明复习方向
核心知识点同步链接历年真题,标注对应考查年份与题型,让考生直观了解考点命题形式,把握复习侧重点,避免盲目备考。

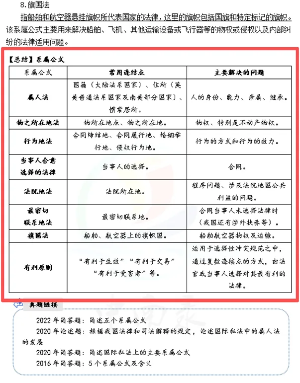
(四)表格+示意图辅助,易懂好记
针对复杂、易混淆知识点,采用表格对比、示意图拆解的方式,化繁为简、直观呈现,降低理解难度,帮助考生快速吃透知识点、加深记忆。


四、真题部分亮点
(一)年份齐全,高度还原
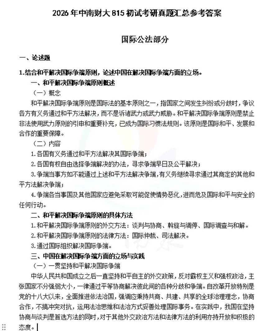
815国际法真题解析涵盖2016-2026年完整真题,搭配2016-2017年真题解析,近3年参考答案经教研组精修打磨,更加贴合考场评分标准,参考性更强。

(二)深度解析真题,提炼复习方向
真题解析不仅仅给出标准答案,还深度拆解真题命题思路、考点来源与命题趋势,帮助考生透过真题摸清出题规律,明确后续复习方向。


(三)解析内嵌答题技巧,适配论述新考法
答案解析中融入答题技巧、逻辑框架与表述规范,考生可直接借鉴学习,快速掌握论述题得分要点。

使用27版国际法专业讲义,考生不用再花费时间整理两本教材的内容,不用再纠结论述题如何作,可以让你把有限的时间和精力,都用在吃透考点、提升应试能力上!
五、讲义详情
(一)封面图

815国际法考点解析:404页
815国际法真题解析:141页
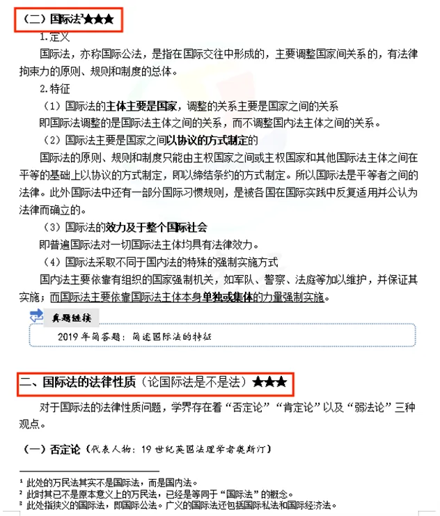
(二)内页图






六、领取方式
(一)纸质档免费领取:淘宝下单(仅需支付打印+快递成本费共计50元)


1.产品合集
【电子+纸质档免费】 27版616法基精讲讲义来袭,讲义免费领取!
【电子+纸质档免费】27版808法理学精讲讲义:一本打通808+616法理,直击命题核心!
【电子+纸质档免费】27版811 民商法精讲讲义上线,紧扣考纲、持续升级
【电子+纸质档免费】27版812诉讼法精讲讲义:不忘初心,持续精进。
【电子+纸质档免费】|27版816刑法精讲讲义:全覆盖考点+真题导向,破解备考难点
【新品上线】616法基全年包产品(含精讲+背诵+Anki+题库+7页纸等)简介(内附使用攻略)
2.备考攻略
27中南财法学考研|双考(法考+考研)全攻略:谁能冲、该不该冲、怎么冲?
27中南财809法律史丨万字长文,保姆级攻略,从择校数据到全年规划
中南财法学考研避雷指南|专业课+公共课通用!避开这些坑,让你少走1000小时弯路!
27中南财法理学考研丨808法理学,从择校数据到备考规划一站式保姆级攻略
3.双考经验
27中南财法学考研|双考(法考+考研)全攻略:谁能冲、该不该冲、怎么冲?
【25经验贴】从“双落榜”到双考上岸,法考+中南财刑法学双通关的涅槃之路
【25经验贴】法考考研双通关,中南财诉讼法学总排名第四上岸锦囊!
【法考后考研经验贴】双考上岸中南财民商法,流星师兄教你法考后如何切换考研模式,通用版备考指南等你来看!
【考研经验贴】双考长跑之路:备考九个月上岸中南财大经济法,内附双考时间线
备考中有任何问题
都可以咨询师兄师姐~
↓↓↓


加QQ群,可享有福利:
①直系师兄师姐答疑;②各专业参考教材PDF;③各专业近五年真题;④公共课网课资源;⑤经验贴、考情分析,免费公开课等资源 。
|
|
|
|
|
|
|
27法学学硕群:683047497 |
|
|
27法硕群:976012836 |
|
|
|
|
|
|
|
|
|
|
|
|
|
|
|
|
|
|
|
|
|
|
|
|
|
|
|
|
|
|
公管院:1036074778 |
|
806金融:917856091 |
|

考研专业课资料
淘宝搜索“中南录考研”进店铺即可购买
淘口令:¥ItjS1ZJ1jrw¥
群内有师兄师姐免费答疑,带你高分上岸~
快来联系我们吧!!!
夜雨聆风