【电子+纸质档免费】27版808法理学精讲讲义:一本打通808+616法理,直击命题核心!
27中南财法学考研微信交流群

写在前面的话
在备考808的过程中,大家经常被两大难题困扰:一是法理学考点分散在多本教材与导师论文之间,背诵无重点、复习效率低;二是808与616法理内容高度重合却需分开准备,耗费大量本就宝贵的时间。
针对26考研真题新动向、命题新趋势,我们在臻于完善的26版讲义基础上,对27版中南录808法理学讲义进行全面升级。本次修订紧扣中南财法理学命题规律,增补舒国滢《法理学导论》考点、整合导师组近几年核心论文、完善知识体系,更延续了中南录808+616法理一体化整合的优势,真正实现“一本讲义、双科覆盖、高效上岸”。对于27考研er而言,这份讲义是直击考点、规避失分、节省时间的利器。下文将全面解析27版讲义的升级亮点与优势,助力各位考生精准发力、一战成硕!
一、27版讲义亮点
【讲义部分】
27版讲义立足真题、教材与论文,在原有基础上精雕细琢,填补了26考研暴露的知识点盲区,完善讲义的知识体系。
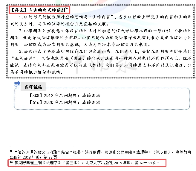
(一)补全教材盲区,新增舒国滢《法理学导论》独有考点
近年来中南财808法理学命题呈现跨教材考察的趋势,26考研真题中首次出现张文显、陈柏峰两本教材均未涉及的考点,导致同学们因知识盲区失分。因此本次修订,我们对舒书进行逐章筛查、重点标注,将该教材独有的且具有可考性的知识点增补进讲义。相较于自行研读舒国滢老师的教材,讲义已完成考点筛选融合,同学们无需在教材中甄别重点,直接背诵即可覆盖教材核心考点。


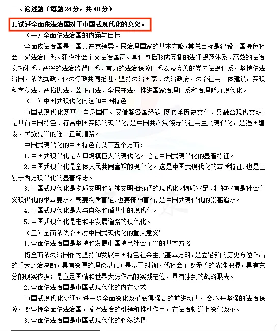
(二)紧跟学术前沿,收录法理学导师组近几年的核心论文
中南财808法理学论述题历来有“紧跟学术热点”的命题传统,26考研论述题直接取材于本校陈校长最新发表的学术论文。事实证明,仅掌握教材基础理论,难以应对高分论述题,想要拉开分差,必须吃透导师核心论文中的观点。27版讲义系统梳理了法理学导师组近几年发表的权威论文,精选约10篇文献整理成论文专题,附于讲义最后。同学们无需再自行检索原文、也无需再自行总结观点,直接背诵讲义中已经总结好的论文精华,即可在考场上快速组织论述题答案。


(三)全面优化,完善知识体系
除针对性增补教材与论文内容外,编写组对26版讲义进行全面复盘优化,对原讲义中存在的其他不完善的考点进行完善与增补。


(四)核心优势:一本整合808+616法理,告别重复复习
相较于市面其他法理资料,中南录808法理学讲义的最核心的优势,便是将616法学基础法理学部分与808法理学内容深度整合,让808考生实现复习效率翻倍,把更多时间留给宪法、法治思想与公共课。
1、一体化整合,同时应对两大科目考试
808讲义以808法理学考点为主体,融入616法学基础法理学全部必考内容,实现“一份讲义、覆盖双科法理”。内容虽较原版808讲义有所扩充,但均为考点刚需,无任何冗余信息。考生无需再分别整理808与616法理笔记、无需交叉对比两科考点差异,尽数背诵即可,省去考点筛选、内容甄别、笔记整合的时间,真正做到“减负增效”。
2、简化616复习,减轻背诵负担
对于808考生,616法学基础包含法理学、宪法学、法治思想三大模块。使用本讲义后,考生复习616时,无需再单独学习616法理学,仅需专注宪法学与法治思想部分即可。课程学习方面,616与808法理学讲师一般不同,考生可根据自身情况选择听课,重复听课还能加深考点理解、强化记忆效果,让法理基础更扎实。
(五)其他亮点
1、拓展延伸,夯实基础
808法理学讲义针对性拓展基础知识点,拓宽法学知识面,例如对于“守法的原则”,在教材内容的基础上,结合院校导师论文做专项拓展,贴合法理学的命题偏好。

2、真题联动,标注重点
讲义在历年考过的知识点后,直接链接对应历年真题,清晰标注高频考点与重点考查内容,凸显知识点的重要程度,帮助考生快速区分备考主次。

3、易混辨析,精准掌握
针对法理学中相近、易混淆的知识点,讲义做了专项对比辨析,厘清概念边界与异同,帮助同学们精准区分考点,牢牢掌握知识点,避免答题混淆失分。

4、导图架构,理清脉络
讲义为全书每一章配套了思维导图,思维导图以章节为单元,将核心概念、层级关系、逻辑脉络、考点关联完整呈现,把原本零散、抽象的法理知识转化为清晰直观的结构图。从宏观知识框架到微观考点细节,从基础概念到延伸理论,一目了然。

【真题部分】
(一)年份齐全,高度还原
808真题解析包含2010-2026年的真题,考虑到有些年份的题目已经过于久远,对于考试而言意义不大,因此讲义提供了2017-2026的真题答案,供大家学习参考。

(二)答案严谨,依据可靠
真题答案经过教研组查阅大量的文献和资料编写而成,紧扣考纲要求,答题要点贴合阅卷采分标准,逻辑清晰、内容详实,可为同学提供可直接参考的答题范本。


二、讲义详情
(一)封面图

808法理学考点解析:279页
808法理学真题解析:112页
(二)内页图






三、领取方式
(一)纸质档免费领取:淘宝下单(仅需支付打印+快递成本费共计40元)


备考中有任何问题
都可以咨询师兄师姐~
↓↓↓


加QQ群,可享有福利:
①直系师兄师姐答疑;②各专业参考教材PDF;③各专业近五年真题;④公共课网课资源;⑤经验贴、考情分析,免费公开课等资源 。
|
|
|
|
|
|
|
27法学学硕群:683047497 |
|
|
27法硕群:976012836 |
|
|
|
|
|
|
|
|
|
|
|
|
|
|
|
|
|
|
|
|
|
|
|
|
|
|
|
|
|
|
公管院:1036074778 |
|
806金融:917856091 |
|

考研专业课资料
淘宝搜索“中南录考研”进店铺即可购买
淘口令:¥ItjS1ZJ1jrw¥
群内有师兄师姐免费答疑,带你高分上岸~
快来联系我们吧!!!
夜雨聆风