《3~6岁儿童学习与发展指南》说明和健康领域


【健康领域】










其实关于3-6岁孩子的成长,早就有一份最权威、最科学的参考标准——由教育部正式发布的《3~6岁儿童学习与发展指南》。这份指南没有给孩子设定遥不可及的“优秀标杆”,而是站在儿童发展规律的角度,告诉我们每个年龄段的孩子自然状态下应该达到的发展水平,也给了我们最实在的养育建议。

PART 01
目录
今天就和大家分享其中最核心的养育思路,看完你会发现,很多焦虑其实完全没必要:




PART 02
说明





PART 03
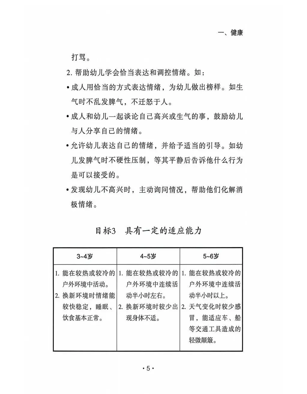
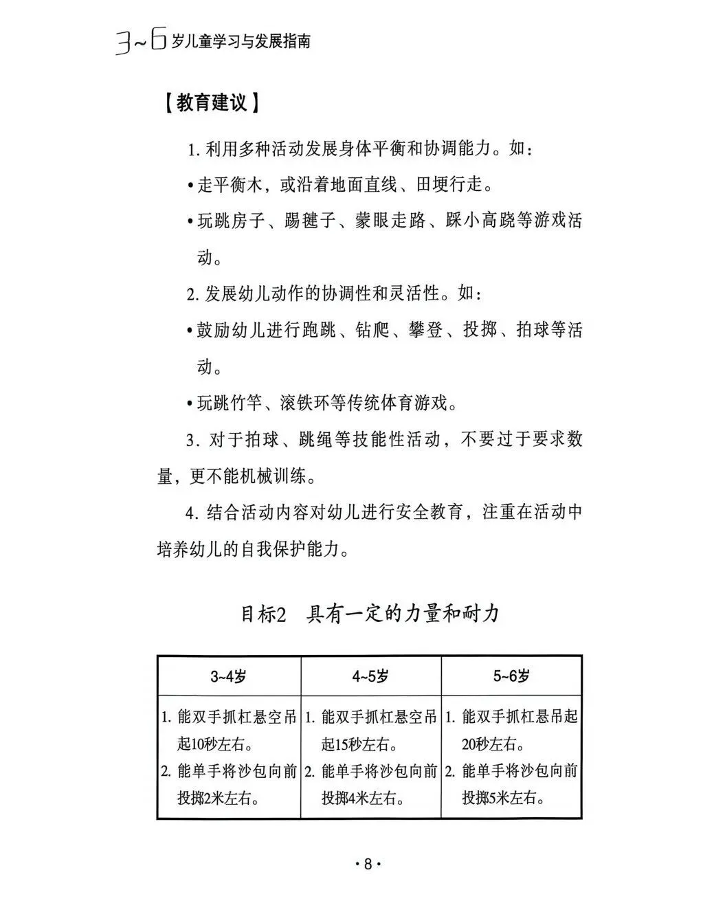
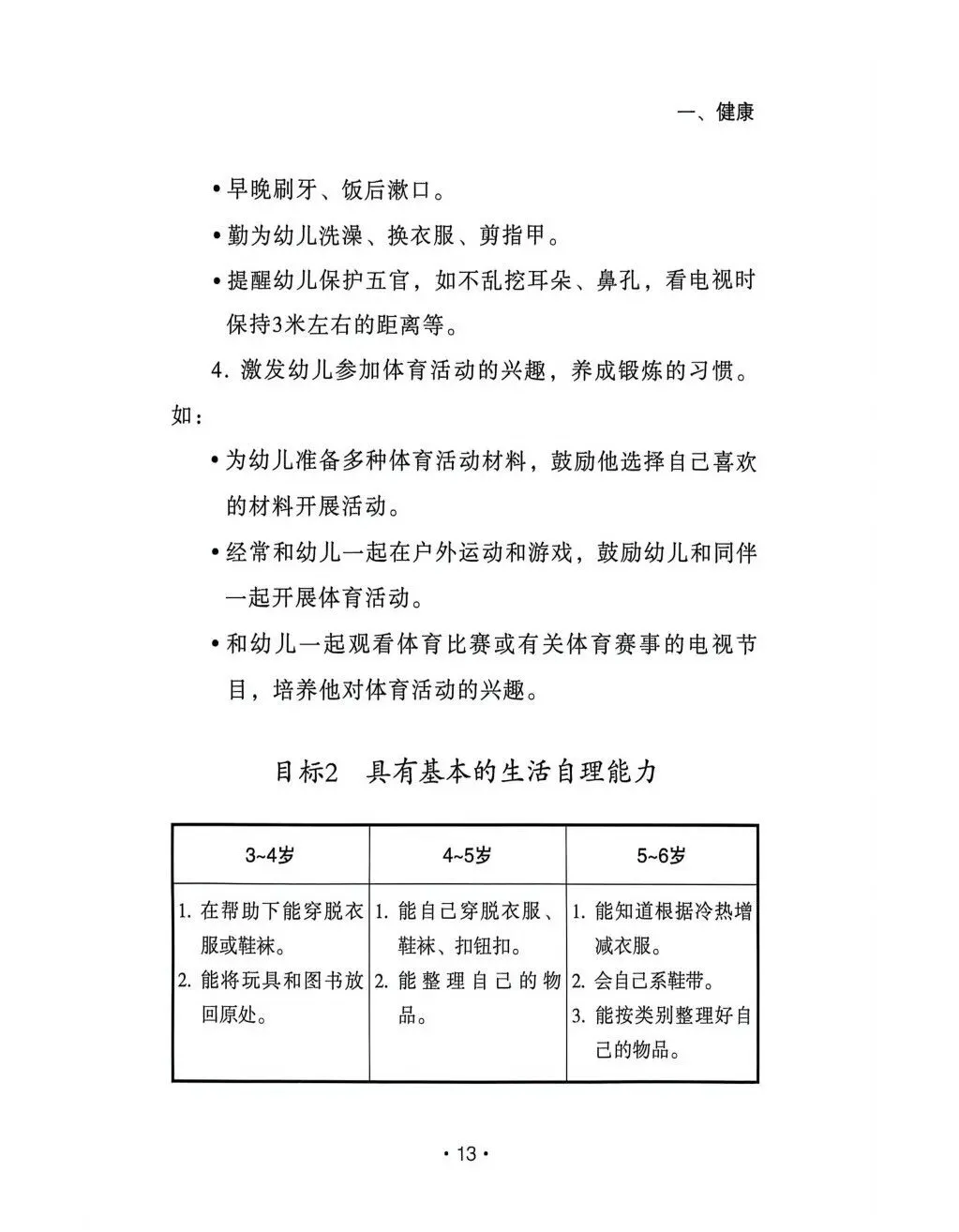
健康领域

















END
扫码关注

结语:
夜雨聆风