OpenClaw 源码架构设计剖析:一只"龙虾"如何撑起 24 万 Star 的 AI Agent 帝国

大家好,我是锋哥。

“当别人还在讨论 AI Agent 能不能用的时候,OpenClaw 已经悄悄住进了你的 WhatsApp、Telegram、Discord……它就像一个全平台在线的超级管家,而你甚至不需要给它发工资。”
目录
-
一、开篇:这只龙虾到底是何方神圣?
-
二、架构全景图:五脏六腑一览无余
-
三、Gateway-First:把”大门”修得比”大脑”还重要
-
四、消息路由管道:一条消息的奇幻漂流
-
五、五大平面架构:分而治之的艺术
-
六、插件系统:乐高式的无限可能
-
七、Channel Adapter 模式:一个接口统一天下
-
八、记忆架构:让 AI 不再是”金鱼脑”
-
九、工具执行引擎:Agent 的瑞士军刀
-
十、代码组织与工程实践
-
十一、设计哲学启示录
-
十二、总结
一、开篇:这只龙虾到底是何方神圣?
如果你还没听过 OpenClaw,那你可能错过了 2025-2026 年开源世界最耀眼的明星之一。
OpenClaw 是一个自托管(self-hosted)、本地优先(local-first)的个人 AI 助手平台。它的核心使命很简单却又很疯狂:让你的 AI 助手同时”活”在 18+ 个聊天平台上——WhatsApp、Telegram、Discord、Slack、Signal、iMessage、Teams、Matrix……你能想到的,它基本都支持。
来看一组让人窒息的数据:
| 指标 | 数值 |
|---|---|
| GitHub Stars | 241,000+ ⭐ |
| 代码文件数 | 4,885 个 |
| 代码 Token 数 | 680 万 |
| 支持的聊天平台 | 18+ 个 |
| 内置工具 | 60+ 个 |
| 插件扩展 | 38+ 个 |
| 主要语言 | TypeScript (90%) |
它的前身叫 Clawdbot(短暂改名过 Moltbot),最终定名 OpenClaw——一只霸气的开源龙虾。
🦞 冷知识:为什么叫”Claw”(爪子)?因为这个项目像龙虾的钳子一样,牢牢”夹住”了所有聊天平台,让你无处可逃(不是)。
二、架构全景图:五脏六腑一览无余
在深入每个模块之前,我们先来一张”全身 CT 扫描”,看看 OpenClaw 的整体架构长什么样:

是不是有种看到”星际战舰控制面板”的感觉?别慌,我们一层一层剥洋葱。
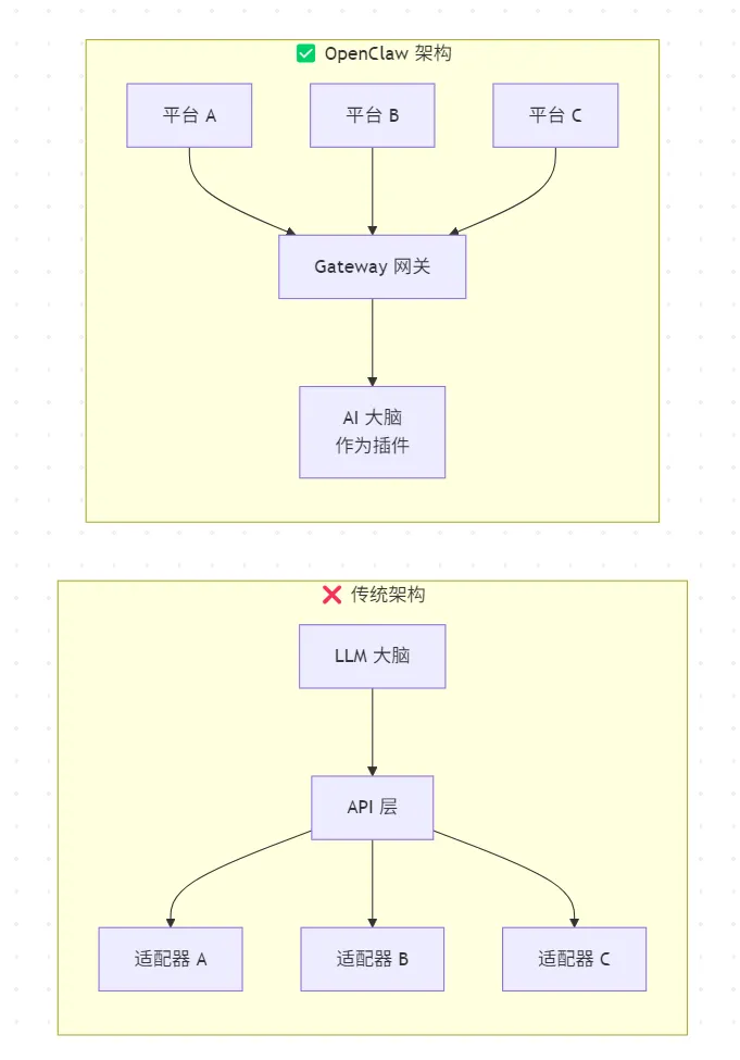
三、Gateway-First:把”大门”修得比”大脑”还重要
传统思路 vs OpenClaw 思路
大多数 AI Agent 框架的设计思路是这样的:
“先有 AI 大脑,再包一层 API,最后套几个聊天平台适配器。”
而 OpenClaw 完全反过来:
“先修一座坚不可摧的大门(Gateway),AI 大脑只是门里面的一个住户(Plugin)。”
这就是所谓的 Gateway-First Architecture(网关优先架构)。

为什么这么设计?
打个比方:传统架构就像一个天才科学家坐在实验室里,你想找他聊天得自己翻山越岭走到他面前。而 OpenClaw 的架构更像是在城市中心建了一个超级邮局,不管你是发邮件、发微信、发电报还是放信鸽,所有消息都汇聚到这个邮局,然后统一转交给科学家。
这样做有三个核心好处:
-
Presence(存在感)成为一等公民:Agent 不再是被动等待调用的工具,而是一个持续在线、随时可达的”数字人格”
-
平台无关性:新增一个聊天平台,只需要写一个 Channel Plugin,不需要动核心代码
-
故障隔离:某个平台出问题不会影响其他平台,就像邮局的一个窗口排队太长,不影响隔壁窗口
核心代码入口
Gateway 的核心启动逻辑在 packages/gateway 中,它本质上是一个跑在 127.0.0.1:18789 上的 Node.js 进程,通过 WebSocket 和 HTTP 双协议对外服务。整个 Gateway 被设计为一个可以用 launchd(macOS)或 systemd(Linux)管理的守护进程——7×24 小时不打烊。
四、消息路由管道:一条消息的奇幻漂流
当你在 Telegram 上给 AI 助手发了一条”帮我查一下明天的天气”,这条消息会经历一段怎样的旅程呢?
消息生命周期

关键机制:Lane/Queue 并发模型
这里有一个特别精妙的设计:sessionKey + Lane + Queue 并发控制系统。

简单说就是:同一个用户的消息排队串行处理(避免上下文混乱),不同用户的消息并行处理(提高吞吐量)。这就像银行的叫号系统——你自己的业务得一件一件办,但银行不会因为你在办业务就让别人都等着。
Run/Attempt 重试机制
每个消息处理被包装成一个 Run,Run 内部可以包含多个 Attempt(尝试)。如果当前 LLM 提供商超时或出错,系统可以自动切换到备选提供商重试,对用户完全透明。
五、五大平面架构:分而治之的艺术
OpenClaw 的架构师把整个系统切分成了五个清晰的平面(Surface),每个平面各司其职,互不干扰:

为什么要分五个平面?
这个设计的核心思想可以用一句话概括:
“如果这些平面保持独立,那么事故就是可修补的。”
想象一下,如果你的 AI 助手的工具执行模块出了 Bug(比如文件操作异常),在传统的单体架构中,可能整个系统都要重启。而在 OpenClaw 的五平面架构中,工具平面(Surface B)的问题不会影响消息路由(Surface A),更不会影响消息投递(Surface E)——用户可能只是暂时用不了某个工具,但聊天功能完全正常。
这就像城市的基础设施:供电系统坏了不影响供水,供水系统检修不影响交通。每个系统独立运行,独立维护。
六、插件系统:乐高式的无限可能
OpenClaw 的插件系统是整个项目最让人拍案叫绝的设计之一。它采用了 基于能力(Capability-based) 的插件模型。
插件分类

插件生命周期

传统的插件系统通常采用”钩子(Hook)”模式——给你几十个生命周期钩子,你爱挂哪挂哪。OpenClaw 不这么玩。它让插件注册自己的能力类型,系统根据需要动态调度。
这就像招聘:传统方式是”来了先坐下,等我叫你的时候你再动”(被动钩子)。OpenClaw 的方式是”告诉我你会什么,需要的时候我来找你”(能力声明)。
插件目录结构
src/├── plugin-sdk/ # 公共插件契约(Plugin API)├── plugins/ # 插件发现、验证、加载、注册│ ├── loader.ts # 插件加载器│ ├── registry.ts # 插件注册表│ └── validator.ts # Manifest 校验器└── channels/ # 内置通道实现 ├── whatsapp/ ├── telegram/ ├── discord/ ├── slack/ └── ...
核心保持精简,可选功能全部以插件形式发布(通常是 npm 包),这使得 OpenClaw 的核心代码量控制在合理范围内,同时拥有无限的扩展能力。
七、Channel Adapter 模式:一个接口统一天下
18 个聊天平台,各有各的 API 风格、消息格式、认证方式……如何用一套代码优雅地搞定?
答案是 Channel Adapter Pattern(通道适配器模式)。
适配器四大职责

一条消息的”翻译”过程
假设 Agent 生成了一段 Markdown 格式的回复:
**明天天气预报**- 🌤️ 北京:晴,25°C- 🌧️ 上海:小雨,18°C
这段内容到达 Channel Adapter 后,会根据目标平台进行”本地化翻译”:
| 平台 | 转换结果 |
|---|---|
*明天天气预报*\n• 🌤️ 北京:晴,25°C\n• 🌧️ 上海:小雨,18°C |
|
| Discord | 转换为 Embed 卡片,带有标题和字段 |
| Telegram | <b>明天天气预报</b>\n• 🌤️ 北京:晴,25°C\n• 🌧️ 上海:小雨,18°C |
| Slack | 转换为 Block Kit 格式 |
这种设计的美妙之处在于:Agent 只需要说”人话”(Markdown),怎么翻译成各平台的”方言”,是 Channel Adapter 的事情。 Agent 本身完全不需要知道自己在和哪个平台对话。
八、记忆架构:让 AI 不再是”金鱼脑”
AI Agent 最大的痛点之一就是记忆。你今天跟它聊了半天,明天它就全忘了——活脱脱一条金鱼。
OpenClaw 设计了一套非常务实的三层记忆架构来解决这个问题:
三层记忆金字塔

设计亮点:文件为王,数据库为仆
这是 OpenClaw 记忆系统最精妙的设计哲学:
“数据库是为文件服务的——文件才是正本。”
所有的记忆数据以 Markdown 文件 的形式存储:
~/.openclaw/├── MEMORY.md # 核心记忆(精选事实)└── memory/ ├── 2026-04-10.md # 每日对话日志 ├── 2026-04-11.md ├── 2026-04-12.md └── 2026-04-13.md
为什么不直接用数据库? 因为 Markdown 文件有三个数据库无法比拟的优势:
-
人类可读:打开文件就能看到 AI 记住了什么,不需要写 SQL
-
版本控制:直接用 Git 管理,记忆的每次变更都有据可查
-
可调试性:出了问题?
grep一下就行,不需要连数据库
SQLite 和向量索引只是为了加速检索——就像图书馆的索引卡片,真正的知识在书里,卡片只是帮你更快找到对的那本书。
混合检索策略
检索记忆时,OpenClaw 同时使用两种搜索方式,然后加权融合:
-
向量搜索(70%权重):通过 Embedding 计算语义相似度,擅长理解”意思相近”的查询
-
关键词搜索(30%权重):使用 BM25 算法做精确匹配,擅长找特定名称、日期等
为什么不只用一种?因为单纯的向量搜索可能在精确查询时翻车(”我的 API Key 是什么?”),而单纯的关键词搜索理解不了语义(”上次我们讨论的那个方案”)。两者结合,才能覆盖各种场景。
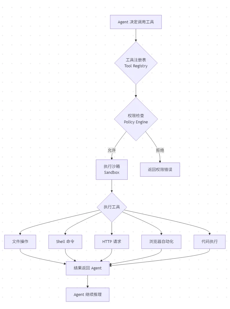
九、工具执行引擎:Agent 的瑞士军刀
OpenClaw 内置了 60+ 个工具,这些工具是 Agent 与现实世界交互的桥梁。
工具执行流程

工具策略引擎(Tool Policy Engine)
这是安全层面最重要的设计。OpenClaw 不会让 Agent 为所欲为——每个工具调用都要经过策略引擎的审查:

Gateway 将所有入站消息视为不可信输入,对于未知联系人默认进入配对模式(Pairing Mode),需要 Gateway 所有者确认才能建立信任关系。这就像你家的智能门锁——陌生人敲门,门锁会先给你发通知,由你决定开不开门。
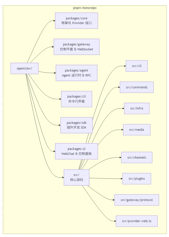
十、代码组织与工程实践
Monorepo 结构
OpenClaw 使用 pnpm monorepo 管理代码,主要包的组织方式如下:

技术栈一览

| 技术 | 用途 |
|---|---|
| TypeScript | 核心逻辑、Gateway、CLI、插件 |
| Swift | macOS/iOS 原生客户端 |
| Kotlin | Android 原生客户端 |
| pnpm | 包管理与 Monorepo |
| tsdown | TypeScript 打包 |
| SQLite | 本地向量索引与缓存 |
| Node.js ≥22 | 运行时环境 |
测试策略
OpenClaw 采用测试文件就近放置的策略——测试文件 *.test.ts 直接放在对应源文件旁边,而不是统一放在 __tests__ 目录。这样做的好处是:看到一个模块就能立刻找到它的测试,不需要在项目里来回跳转。
十一、设计哲学启示录
读完 OpenClaw 的源码,我总结了几条值得所有开发者学习的设计哲学:
1. “存在感” > “智能”
Presence beats Intelligence.
传统的 AI 框架拼命追求模型有多聪明、推理有多强。OpenClaw 的观点是:你再聪明,用户找不到你有什么用?
先解决”随时随地可达”的问题,再去优化”回答有多好”的问题。这个优先级排序看似简单,实际上颠覆了整个 Agent 框架的设计范式。
2. 网关即产品,AI 是插件
The Gateway is the product. The AI brain is a plugin.
这个理念太反直觉了。但仔细想想,确实如此——用户体验的好坏,80% 取决于消息能不能及时到达、多平台能不能无缝切换、会话能不能持续保持。这些都是 Gateway 的活儿。
3. 文件优先,数据库为仆
Files are canonical. Databases serve the files.
在这个人人追求数据库、向量库、图数据库的时代,OpenClaw 选择用最朴素的 Markdown 文件作为记忆的”真相之源”。不是因为技术落后,而是因为可调试性和透明性在生产环境中的价值被严重低估了。
4. 分面即可修
If surfaces stay distinct, incidents become patchable.
五大平面的分离不是为了架构图好看,而是为了出事故时能快速定位和修复。好的架构不是不出问题的架构,而是出了问题能迅速搞定的架构。
5. 适配器吃掉复杂性
Channel Adapters eat complexity for breakfast.
18 个平台的差异性被完美封装在各自的 Adapter 里,核心代码完全不需要知道 WhatsApp 和 Discord 的区别。这是关注点分离(Separation of Concerns) 的教科书级实践。
十二、总结

OpenClaw 的成功不是因为它用了多前沿的技术,而是因为它在正确的地方做了正确的设计决策:
-
🎯 先解决分发(Distribution),再解决智能(Intelligence)
-
🧩 用插件化消灭复杂性,而不是用代码堆砌功能
-
📝 用人类可读的文件格式降低系统的认知门槛
-
🏗️ 用清晰的平面分离确保系统的可维护性
如果你正在设计自己的 AI Agent 系统,OpenClaw 的架构绝对值得深入研究。它不会教你怎么写更聪明的 Prompt,但它会教你怎么建一座经得起时间考验的大厦。
毕竟,一只龙虾能扛起 24 万颗星星,靠的不是蛮力,而是一副好骨架。🦞
最近锋哥录制了一些AI编程视频教程
高清视频+源码+领取。
扫描下方公众号【小锋学AI 】回复:888,
可获取下载链接
👇👇👇
👆长按上方二维码 2 秒 回复「888」即可获取
夜雨聆风

