《质量标准化管理手册》(装配式工程分册)免费下载
来源:网络
版权归原作者所有,若有侵权,联系删除

内容介绍
这份由中建编制的《质量标准化管理手册(装配式工程分册)》,是指导装配式混凝土结构工程施工质量管理的核心文件。手册旨在推进项目施工质量管理标准化,加强对施工过程的管理和质量控制。其内容系统全面,共由标准引用、施工准备、工艺流程、构件运输、构件进场验收、构件现场堆放、转换层定位钢板、构件安装、构件节点连接九个部分构成。手册以现行国家及行业相关规范、图集和技术规程为依据,对装配式结构工程施工质量管理过程中的施工准备、工艺流程管理、质量控制标准等进行了详细规定和说明。例如,在“构件安装”部分,针对预制墙板、异型墙板(飘窗)、预制楼梯等不同构件,分别列出了吊装、就位、调整、固定的质量控制要点和允许偏差(如垂直度、标高、缝宽允许偏差均为5mm)。其核心价值在于为现场施工管理提供了执行施工工艺流程常态化、工序质量控制规范化的强有力指导,适用于含装配式结构工程项目,确保施工质量与验收合规。
主要章节内容
- 一、标准引用
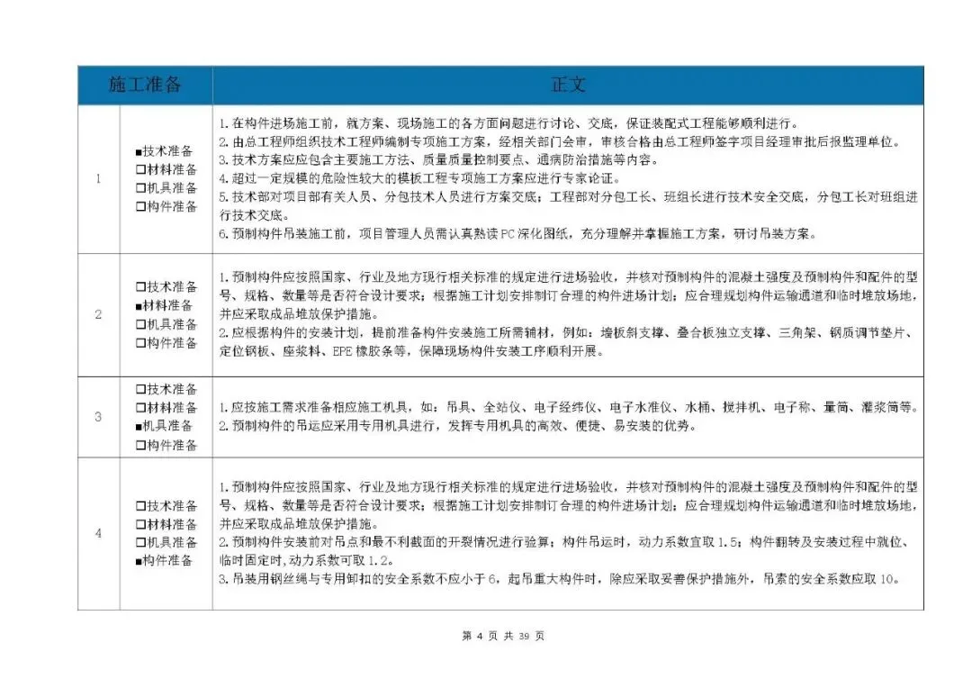
:列出编制依据,包括《装配式混凝土结构技术规程》JGJ1-2014、《装配式混凝土建筑技术标准》GB/T51231-2016等国标行标及相关图集。 - 二、施工准备
:从技术、材料、机具、构件四个方面明确准备工作要求,如编制专项方案、准备斜支撑等辅材、验算吊点等。 - 三、工艺流程
:以流程图形式展示从材料进场到灌浆完成的整体施工流程。 - 四至九、关键环节控制
:分章节详细规定构件运输、进场验收、现场堆放、定位钢板、构件安装及节点连接的具体质量控制要点、检查方法和质量要求。
核心价值与用处
- 体系完整,指导性强
:覆盖装配式混凝土结构从“厂”到“场”的全链条施工环节,将分散的规范要求整合为系统化的操作指南,对现场施工具有极强的直接指导作用。 - 要点明确,便于执行
:采用表格形式列出各环节的“质量控制要点”和“质量要求”,将复杂的规范条文转化为清晰、可量化、易检查的现场控制标准,便于管理人员和作业人员理解和执行。 - 统一标准,保障质量
:作为中建六局内部标准,统一了全局装配式项目的质量管理尺度,有助于实现施工质量的规范化、标准化,有效预防质量通病,保障工程实体质量。



















篇幅有限,完整版在私信以下数字会自动发送下载链接!
BIM0414
文章发布后链接30天有效
文章发表七天有效,过期资料请加入知识星球获取或者单篇购买。
工程人资料库公众号文章获取方式:
1、在有效期内均可免费获取下载链接;
2、超过有效期的下载链接,加入“工程人资料库”知识星球会员一键获取全部文章下载链接或者微信小编获取。
邀请一人进群,加小编好友免费领取120套工程人必备收藏精品施工资料。


夜雨聆风