【WORD】冶金炼钢厂安全生产三项制度(安全生产责任制、制度、操作规程)汇编
第 1 章 编制说明 61.1 制定原则 61.2 编制及管理 61.3 文本及文字要求 71.4 其他 8第 2 章 组织机构和职责 102.1 安全机构设置与安全管理人员配备的管理制度 102.2 安全生产领导小组 112.3 安全生产领导小组工作章程 122.3.1 附表1:安全会议记录 152.4 安全管理机构 172.4.1 附图1:安全管理组织机构图 192.5 公司安全员任命通知 202.5.1 附表1:安全管理人员统计台账 21第 3 章 安全生产责任制 233.1 安全生产责任制的制定、沟通、培训、评审、修订及考核的管理制度 233.1.1 附表1:安全生产责任制与权限培训记录 263.1.2 附表2:安全生产责任制评审表 283.1.3 附表3:安全生产责任制落实情况考核台帐 303.2 岗位职责 323.2.1 经理(或相当于经理)的职责 333.2.2 副经理(或相当于副经理)的职责 343.2.3 厂、车间主任职责 343.2.4 班组长的职责 353.2.5 班组安全员的职责 363.2.6 职工安全通则 373.2.7 安全部门职责 373.2.8 生产部门职责 393.2.9 技术部门职责 403.2.10 机动部门职责 403.2.11 劳人部门的职责 423.2.12 办公室的职责 43第 4 章 法律法规与安全管理制度 454.1 识别和获取适用的安全法律法规、标准及其它要求管理制度 454.1.1 附表1:企业适用的安全生产法律法规、标准记录台账 484.1.2 附表2:法律法规的培训记录 504.2 安全管理制度及安全操作规程文件管理及修订制度 524.2.1 附表1:安全操作规程及安全规章制度评审表 54第 5 章 安全生产规章制度 565.1 安全教育制度 56
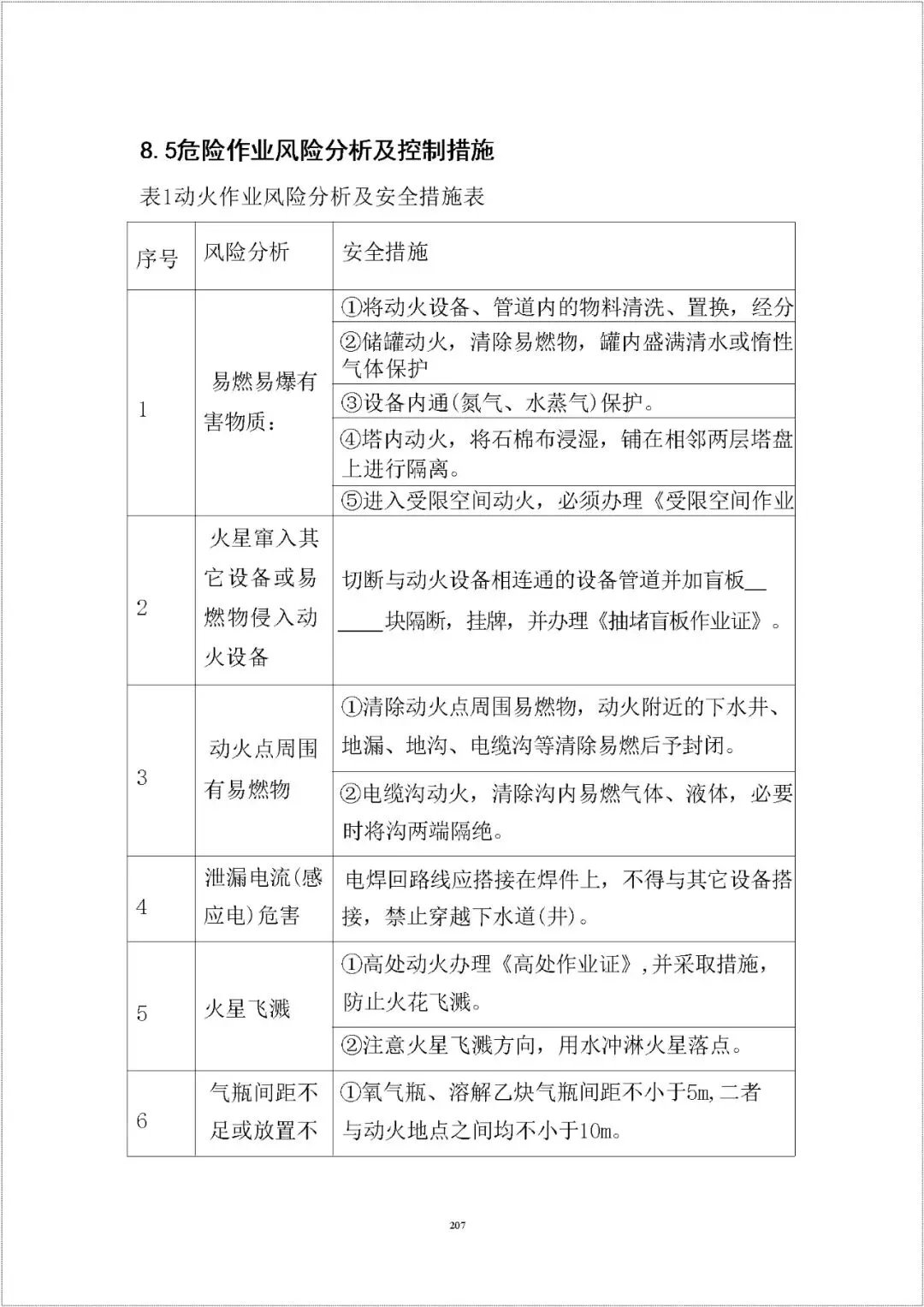
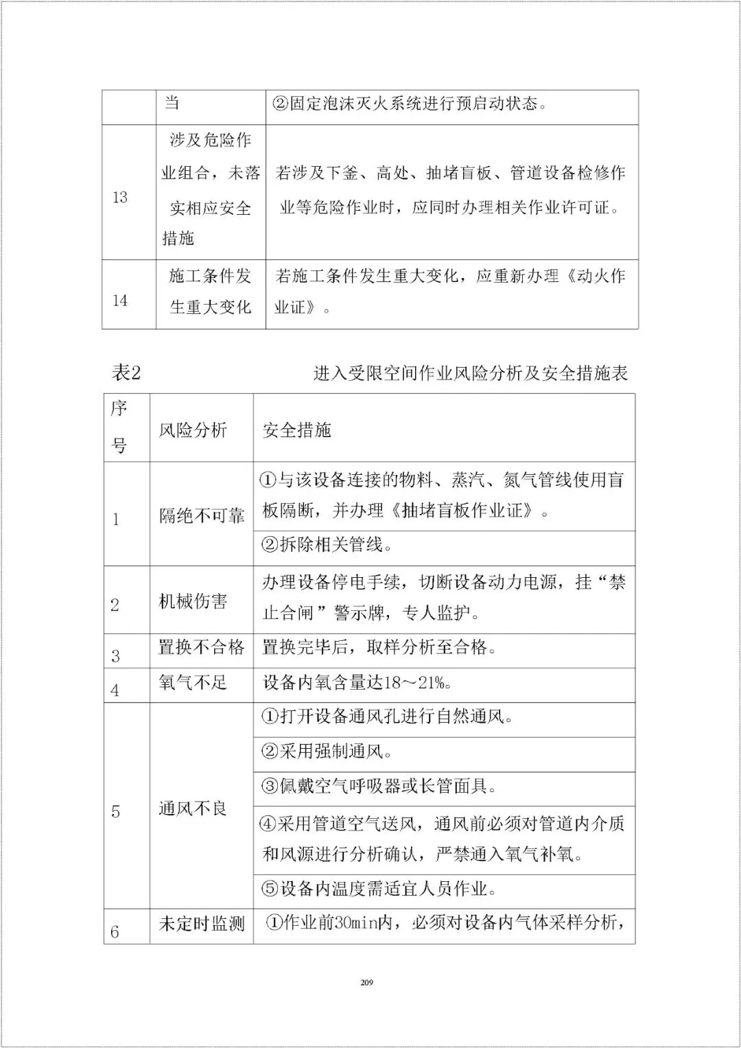
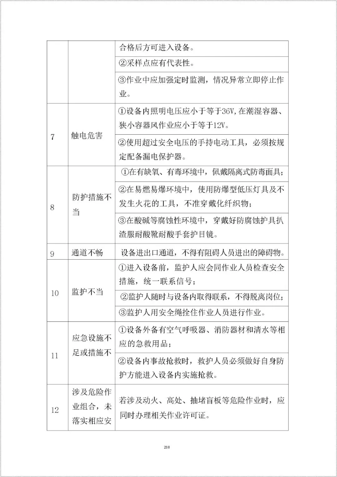
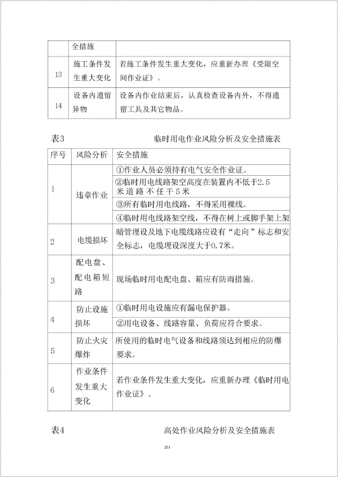
5.2 危险源点管理制度 575.3 煤气安全管理制度 605.4 安全检查制度 675.5 安全基础设施管理制度 705.6 安全奖惩制度 755.7 安全管理奖发放与考核办法 775.8 安全生产“挂牌”竞赛及安全先进评比办法 785.9 消防安全管理制度 795.10 特种作业人员管理制度 825.11 安全投入保障制度 895.12 劳动防护用品(具)和保健品发放管理制度 905.13 事故管理制度 905.14 职业卫生管理制度 925.15 安全生产会议管理制度 93第 6 章 教育培训 956.1 安全教育培训管理制度 956.2 年度安全教育培训计划 996.2.1 附表1:三级教育 1036.2.2 附表2:培训记录 1066.2.3 附表3:人员持证台账 108第 7 章 生产设备设施 1097.1 建设项目安全“三同时”管理制度 1097.2 设备设施安全管理制度 1127.3 生产设备、设施验收管理制度 1177.4 生产设施设备检修、维修和保养的安全管理制度 1197.5 生产设施安全拆除和报废管理制度 1217.6 电气设施安全管理制度 1247.7 特种设备安全管理制度汇编 1307.7.1 附表1:特种设备统计台账 1377.8 特种(设备)作业人员管理制度 138第 8 章 作业安全 1428.1 危险作业管理制度 1428.1.1 交叉作业管理制度 1428.1.2 受限空间作业安全管理制度 1518.1.3 动火作业安全管理制度 1588.1.4 大型吊装作业安全管理制度 1658.1.5 高处作业管理制度 1738.1.6 临时用电安全管理制度 1788.1.7 有毒、有害作业安全管理制度 1838.1.8 能源介质安全作业管理制度 1868.2 警示标志和安全防护管理制度 1918.3 变更管理制度 1938.3.1 附表1:变更申请表 1968.3.2 附表2:变更验收表 198
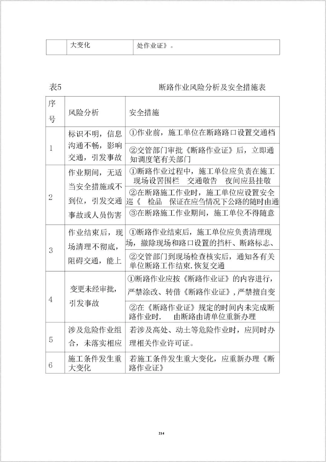
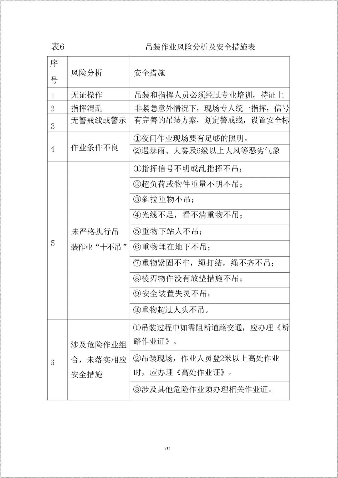
8.4 三违管理制度 2008.4.1 附表1:三违人员记录 2058.5 危险作业风险分析及控制措施 207第 9 章 炼钢厂安全生产规程 2169.1 炼钢厂房安全操作规程 2169.1.1 原材料处置规程 2169.1.2 混铁炉和化铁炉操作规程 2179.1.3 铁水预处理规程 2199.1.4 熔炼操作规程 2199.1.5 炉外精炼规程 2259.1.6 浇注规程 2279.1.7 铁水罐、钢水罐 中间罐和渣罐规程 2329.1.8 烟气净化、汽化冷却规程 2339.1.9 起重与运输规程 2399.1.10 动力管线规程 2469.1.11 炉子检修规程 2529.1.12 工业卫生规程 2569.2 转炉车间安全操作规程 2579.2.1 叉车安全操作规程 2579.2.2 吹氩安全操作规程 2589.2.3 废钢安全操作规程 2609.2.4 合金库安全操作规程 2609.2.5 混铁炉安全操作规程 2619.2.6 炉前工安全操作规程 2639.2.7 转炉煤气回收安全操作规程 2659.2.8 炉下清渣工安全操作规程 2669.2.9 散状料上料安全操作规程 2669.2.10 修包工安全操作规程 2679.2.11 转炉行车工安全操作规程 2689.3 连铸车间安全操作规程 2719.3.1 P3岗位操作规程 2719.3.2 P4岗位操作规程 2759.3.3 P9 岗位操作规程 2769.3.4 主控配水岗位操作规程 2789.3.5 中间包修砌操作规程 2799.3.6 连铸行车工安全操作规程 2819.3.7 连铸丙烷站安全操作规程 2839.4 炼钢厂运转车间安全操作规程 2859.4.1 转炉 OG 除尘安全操作规程 2859.4.2 转炉汽化安全操作规程 2889.4.3 二次除尘工岗位安全操作规程 2899.4.4 炼钢厂自用煤气的安全规定 2909.4.5 连铸水泵安全操作规程 2929.4.6 循环水泵安全操作规程 2939.4.7 污泥处理安全操作规程 293
9.5 废钢车间安全操作规程 2949.5.1 废钢行车工安全操作规程 2949.5.2 废钢电工安全操作规程 2979.5.3 废钢钳工安全操作规程 2989.5.4 废钢验收工安全操作规程 3009.5.5 气割废钢作业的安全操作规程 3019.5.6 打包机岗位安全操作规程 3029.6 机修车间安全操作规程 3039.6.1 变电所电工安全操作规程 3039.6.2 电工安全操作规程 3069.6.3 气焊、气割工安全操作规程 3079.6.4 钳工安全操作规程 3089.6.5 维修电工安全操作规程 3099.6.6 仪表工安全操作规程 309第10章 职业健康 31210.1 职业健康管理制度 31210.2 劳动防护用品管理制度 316第11章 应急救援 31811.1 应急救援管理制度 31811.1.1 附表1:突发事件应急物资储备台帐 32411.1.2 附通知:成立安全生产应急管理机构的通知 32511.2 安全生产应急救援队伍管理制度 32611.2.1 附通知:成立安全生产应急救援队伍的通知 33111.3 安全生产事故应急救援预案 332
















































































































































































































































































































































课件获取方式
公众号内发送关键词:课件
点击下方阅读原文,下载更多资料
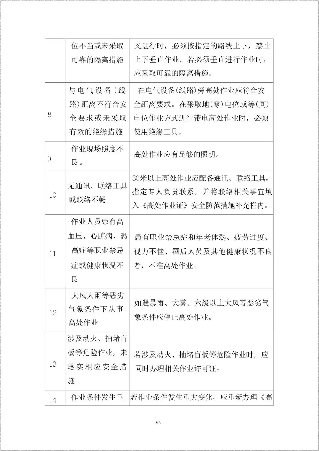
夜雨聆风