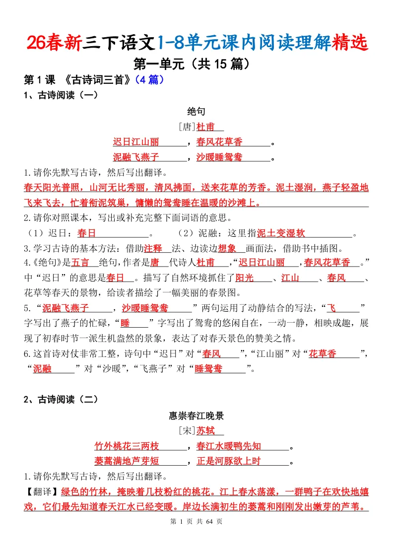
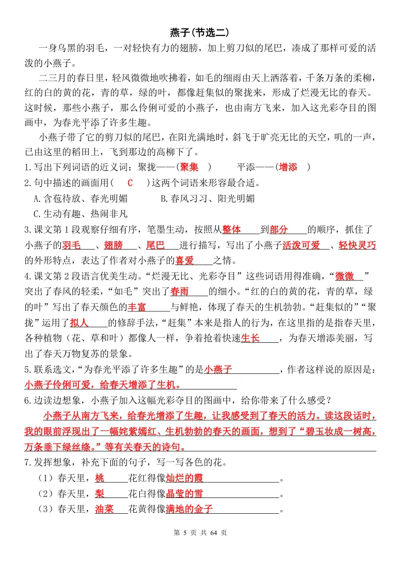
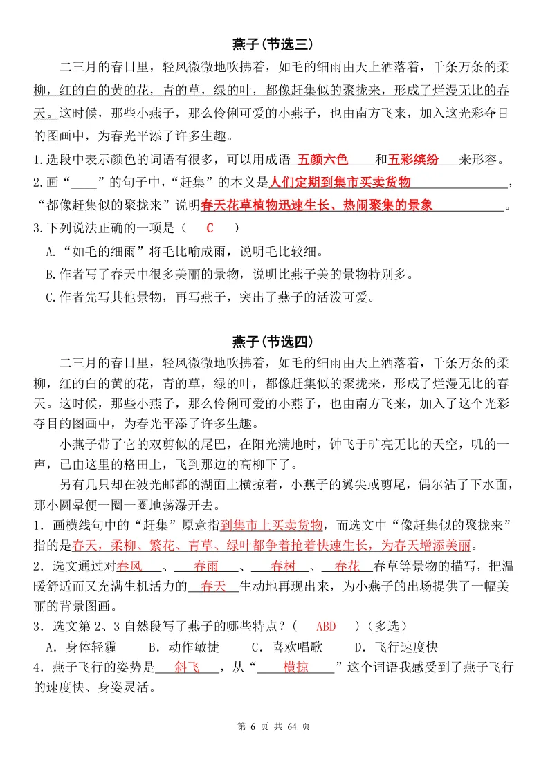
26春人教部编版三年级下册语文《同步课内阅读理解+课外阅读理解每日一练|常考题型专项训练》共64页(附答案)完整可打印
大家好我是萃学访;今天跟大家分享的是;26春人教部编版三年级下册语文《同步课内阅读理解+课外阅读理解每日一练|常考题型专项训练》共64页(附答案)完整电子版可打印
(温馨提示;因篇幅有限,仅展示部分内容。
文末有完整版电子版领取方式)










完整电子版:
①:点一点右下角的“赞”和“在看”,感谢!
②:点下方公众号账号进主页,在消息对话框中输入:A0418
2026春人教部编版四年级下册语文《1-8单元课后仿写句子小练笔+优秀范文》(含空白练习)| 高清电子版可打印
26春三年级下册语文常考阅读理解考点专题拔高训练(含答案提升阅读理解能力)电子版可打印
2026春人教版五年级下册语文《1~8单元语文园地必背知识点》| 完整电子版可打印
二年级下册数学《周期问题+还原问题》两大重难点思维专训(含答案 电子版可打印)
2026年新人教版三年级语文下册修改病句专项练习(含答案),共12页,电子版可下载可打印
本微信公众账号分享的资源均通过网络等公共合法渠道获得,如有侵权,请及时联系删除。
夜雨聆风