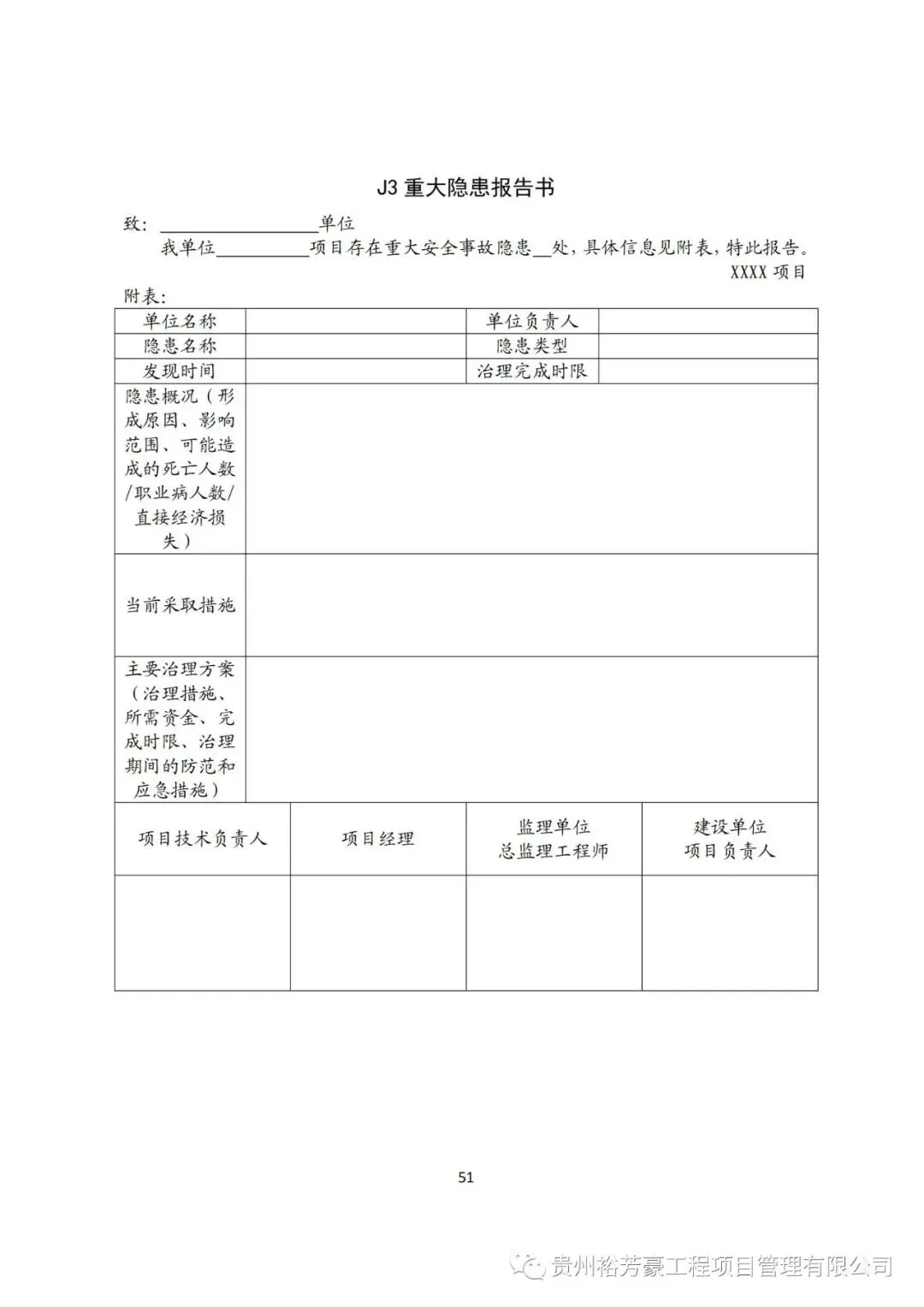
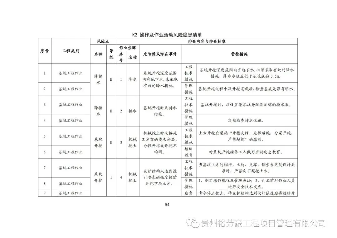
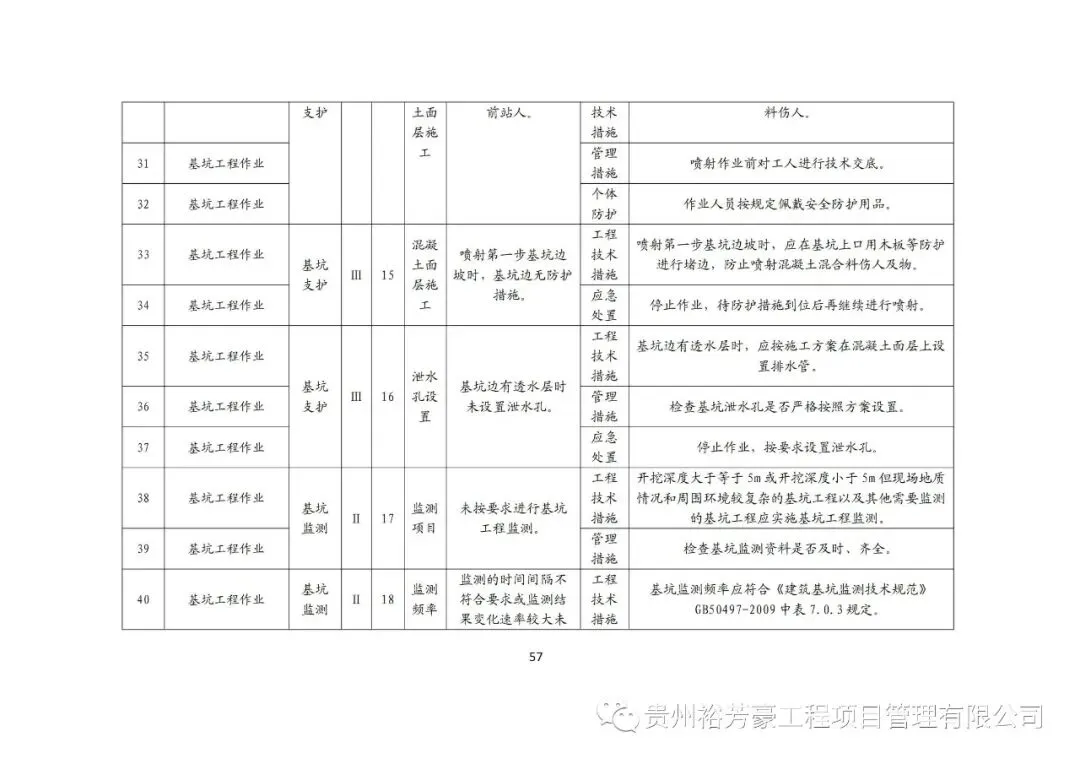
【自助下载】官方发布《房屋建筑和市政基础设施工程安全生产双重预防机制技术导则》,!















































































































































































































































☆本资料获取方式☆
关注本公众号后台回复:419资料,即可免费下载。
☆海量资料一键获取☆
【EHS联盟之家】知识星球限时特惠!仅需60元/年(低至5元/月),即刻享受海量安全资料一键下载。
点击下方名片获取更多兄弟号资料
【自助下载】图文对照!配电室、配电箱、开关箱等用电隐患排查PPT,可下载!
【自助下载】官方发布《机械、轻工、危化、冶金等十大行业企业合规经营指导手册》!
【自助下载】官方发布《工业园区工贸重点领域安全生产整治提升工作指南图册》,!
【自助下载】官方发布《消防自查一本通》系列(9本),图文并茂、简单实用!
【自助下载】官方发布《工业企业较大以上风险岗位安全手册通用指南》!
【自助下载】官方发布《危险作业典型岗位安全操作手册》,图文并茂,可下载!
【自助下载】承包商安全管理资料汇编(含培训课件、管理手册、制度、协议等)!
【自助下载】《危险化学品安全法》企业合规深度解读与应对策略资料汇编!
【自助下载】生产安全事故应急预案编制流程及演练组织实施资料汇编!
▲更多精品资料下载点击“阅读原文”
夜雨聆风

