乐于分享
好东西不私藏

[AI与药物设计-14]海南大学《Advanced Science》:INB³P可解释多模态框架实现血脑屏障穿透肽的精准发现!

[AI与药物设计-14]海南大学《Advanced Science》:INB³P可解释多模态框架实现血脑屏障穿透肽的精准发现!

点击上方Medicine世界即可一键订阅

欢迎课题组投稿中文宣传稿,投稿方式见文末
INB³P:一种整合属性感知解释与记忆库对比融合的多模态可解释共注意力框架,用于血脑屏障穿透肽的发现
论文信息
海南大学崔菲菲副教授、Xiulai Li团队针对血脑屏障穿透肽(BBBPPs)发现过程中极端数据稀缺以及深度学习模型“黑箱”特性所带来的双重瓶颈,团队提出了一个名为INB3P的物理信息驱动的多模态可解释共注意力框架。为解决上述挑战,该团队设计了物理化学引导的诱变(PCGM)策略——一种通过强制施加生化约束、在不违背生物流形的前提下扩大训练多样性的新颖数据增强方法,并将PCGM与一个融合肽序列和结构信息的双向共注意力机制进行整合,同时采用对比学习与Stable-MCC损失函数对模型进行优化。在实际实现中,INB3P不仅在与前人研究相同的独立测试集上显著超越了当前最先进的基线模型,而且能够自主地重新发现两亲性基序、长程接触稳定化等已知生物物理机制,从而为其学习到的表征提供了强有力的计算验证。最终,该工作为从小规模、不平衡的生物数据集中进行有效学习建立了一个可泛化的范式,并且团队还提供了包含独立PCGM模块的网络服务器(http://www.bioai-lab.com/INBP),以方便研究人员将物理引导的增强策略直接应用于自身的稀疏数据集。
研究成果于2026年4月3日以题为“INB³P: A Multi‐Modal and Interpretable Co‐Attention Framework Integrating Property‐Aware Explanations and Memory‐Bank Contrastive Fusion for Blood–Brain Barrier Penetrating Peptide Discovery”发表在《Advanced Science》上。
图文解读
图1:INB³P框架的整体架构。图1展示了INB³P的多模态架构:序列由ESM-2编码,结构经ESMFold预测并转为含理化特征的残基图;两者通过双向共注意力对齐融合。训练分两阶段:先用对比学习塑造潜在空间,再用Focal与Stable-MCC损失抗不平衡微调。左下为结构提取模块,右下为图卷积层细节。整体实现了序列-结构协同与可解释性。
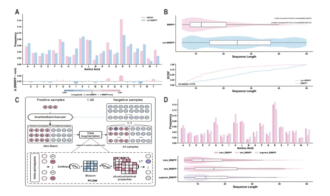
图2:BBBPP数据集的统计特征及PCGM数据增强框架概述。图2系统展示了BBBPP数据集特征与PCGM增强策略。A显示BBBPP与非BBBPP在氨基酸频率上差异微小(<0.05),但长度分布存在显著差异(KS=0.376)。B表明BBBPP普遍较短。C描述了过采样与PCGM流程:融合BLOSUM62与理化相似性核,生成保守突变。D验证增强集在组成和长度上与真实BBBPP高度一致,证明PCGM能忠实扩充正类多样性而不引入统计失真,为后续建模提供了可靠数据基础。
文章小结
本研究提出了 INB³P 框架,旨在解决血脑屏障穿透肽(BBBPP)发现中数据极端稀缺与深度学习“黑箱”问题。方法上,通过物理化学引导的诱变(PCGM)与分层采样缓解正类不足,利用双向共注意力融合序列与预测结构,并采用两阶段训练(对比学习 + 抗不平衡微调)。实验表明,INB³P 在独立测试集上显著优于现有方法,且其注意力与接触图分析自发重现了两亲性基序、长程接触稳定等生物物理规律,提供了机制可解释性。尽管当前受限于天然氨基酸与计算结构,该框架为小样本生物序列学习建立了可泛化范式,PCGM 与 Stable-MCC 优化有望推广至其他功能肽发现任务。
文献来源
J.Lv, Q.Wu, J.Liu, et al. “INB3P: A Multi-Modal and Interpretable Co-Attention Framework Integrating Property-Aware Explanations and Memory-Bank Contrastive Fusion for Blood–Brain Barrier Penetrating Peptide Discovery.” Advanced Science (2026): e23984. 
DOI:https://doi.org/10.1002/advs.202523984

Medicine世界」致力于构建一个涵盖生物医学前沿、蛋白质科学创新与临床转化应用的医学领域信息平台。我们重点关注蛋白质结构解析、动态修饰机制、药物靶点开发及精准医疗应用,追踪蛋白质组学与人工智能、基因编辑、免疫工程等领域的交叉突破,坚持“科学严谨、创新驱动、临床导向”的理念,推动医学研究从分子机制到治疗实践的跨越式发展。欢迎关注,投稿联系:2394448373@qq.com