【初中物理】物理必背公式大全7页-可下载打印
|
|
|
|
无水印高清完整版教辅资料电子档
【公益分享】,每日更新,无任务,无要求,直接领!
资料领取以下3种方式:
1、关注公众号,【私信】,推文链接分享给老师或是告知需求;
2、识别下图二维码加老师微信,回复:【进资料群】;
3、阅读全文下拉到文章底部左下角:【阅读原文】直接保存。
![]() |
![]() |
![]() |
如果觉得本文对您有帮助,欢迎分享给更多需要的家长朋友!
【初中物理】物理必背公式大全7页







—— 完整版电子资料公益分享 ——
▼资料获取方法▼ 推文链接给老师或告诉所需资料![]() |
▼资料打印方法▼黑/彩0.05元1页全国包邮![]() |
![]() |
1、关注公众号【私信】 2、加老师微信进【资料群】 3、文章底左下角【阅读原文】 |
《语数英知识点清单》《考点梳理卷》《考点难点解析》《儿童英语分级阅读(1-6级)》《英文版二十四节气介绍》《儿童识字教程合集》《活页同步练习册》《早读晚诵》《1~9年级英语语法动画视频》《默写能手》《课堂笔记》《天天练》《活页计算》《单元活页卷》《课时优化作业》《计算小达人》《学霸作业本》《语法专项训练》《学霸资料库》《央视为孩子拍的8部神级纪录片》《睡前默写》《预习背诵与默写》《同步课堂》《28天打卡音标》《国学训蒙动画》《学霸资料库》《生字课课贴》
《寒假作业》《英语48个音标及26个字母书写讲解》《英语跟练音频》《期末押题试卷》《期末摸底测试卷+答案》《周末基础复习》《单元归类复习》《知识大盘点》《小学英语阅读》《英语语法》《英语听力》《英语写作》《期末冲刺卷》《吃透重难点》《生地会考》《生物会考必背知识点》《地理会考必背知识点》《教学视频》《活页看图写话》《句式训练》《考点梳理补缺手册》《数学思维训练详解》《活页英语同步字帖》《课件教案》《提分笔记》《期中精讲精练》《拔尖特练》
《一笔画定理》《三视图与展开图》《不规则立体图形表面积》《代换问题》《体积的等积变形》《分数和百分数的应用题》《分数的大小比较》《分数的拆项》《规则立体图形的表面积》《还原问题》《逻辑推理》《重叠问题》《钱币问题》《页码问题》《鸡兔同笼》
《初中数学知识归纳总结》《有理数》《整式的加减》《一元一次方程》《图形的认识初步》《相交线与平行线》《平面直角坐标系》《二元一次方程组》《不等式与不等式组》《全等三角形》《轴对称》《实数》《一次函数》《整式的乘除与分解因式》《分式》《反比例函数》《勾股定理》《四边形》《数据的分析》《二次根式》《一元二次根式》《旋转》《圆》《概率》《二次函数》《相似》《锐角三角函数》《投影与视图》…..
声明:本公众号尊重原创,素材来源于网络,
好的内容值得分享,如有侵权请联系删除。
公益分享 请帮忙点击 右下方
“点赞
”;“分享
”;“推荐❤️”

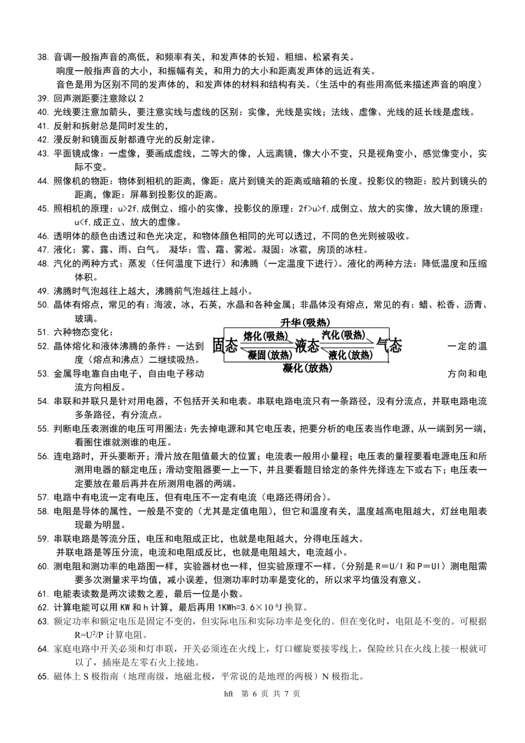
夜雨聆风






