夜雨聆风
乐于分享
好东西不私藏
首页
教程
玩机教程
网站开发
WordPress
源码
模板主题
网站源码
插件脚本
软件
手机应用
电脑应用
iOS专区
TV盒子
车机软件
办公开发
游戏
好片推荐
活动资讯
最新活动
科技资讯
其他资源
实用趣站
零散资源
谈天说地
关于我们
进制转换
毒鸡汤
画图板
代码运行
在线排版
今天吃啥
随机密码
在线Markdown
关注本站
微信
当前位置:
夜雨聆风
>
技术教程
>
软件教程
>
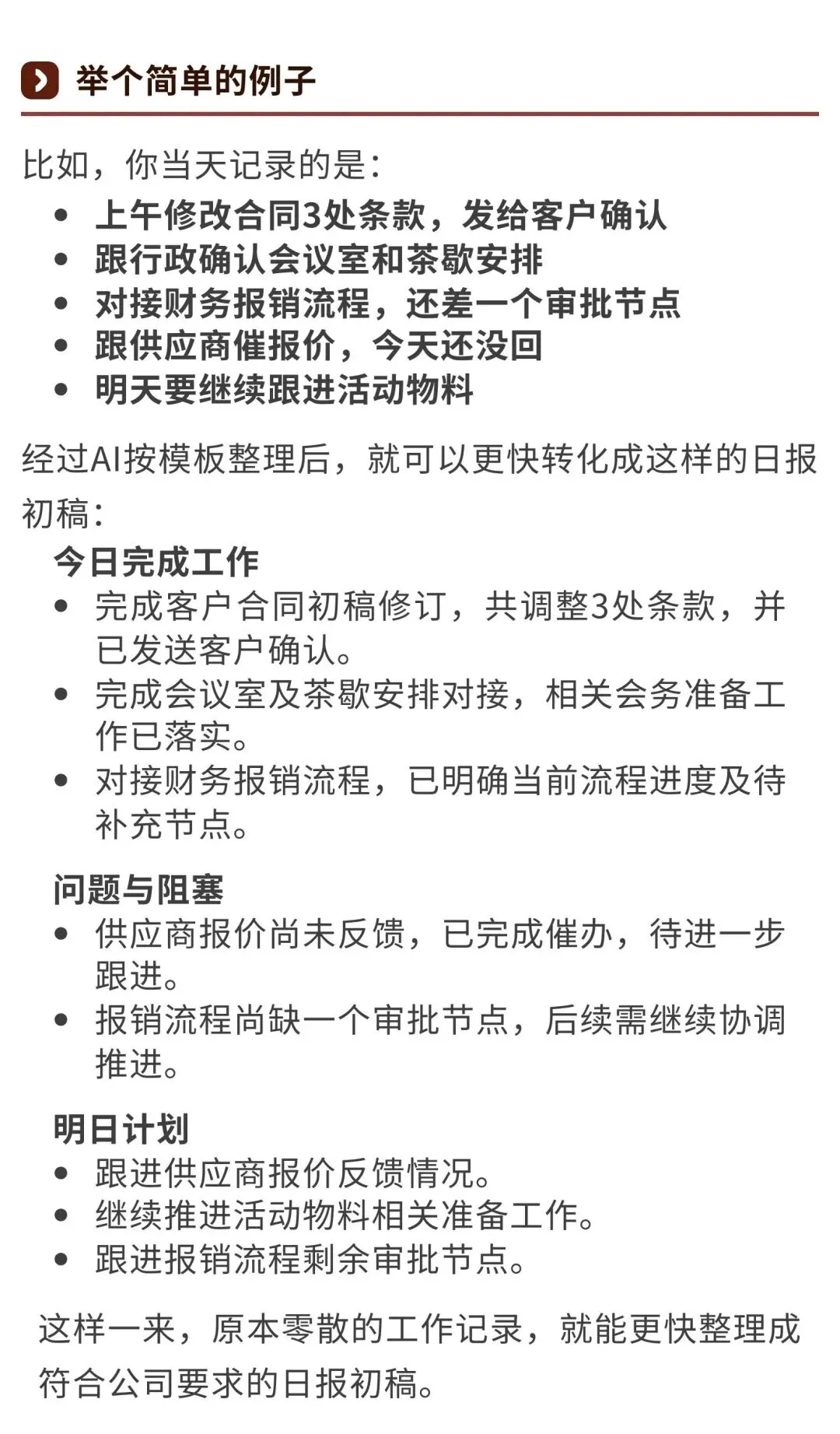
阳光学堂|如何借助AI高效整理日报周报
阳光学堂|如何借助AI高效整理日报周报
当前时间: 2026-04-29 12:52:49
更新时间: 2026-04-29
分类:
软件教程
评论(0)
阳光学堂|如何借助AI高效整理日报周报
上一篇
【資訊分享】全新“澳門天氣”APP(體驗版)上線 天氣盡在「掌」握 歡迎下載~更可參與問卷填寫抽獎活動!