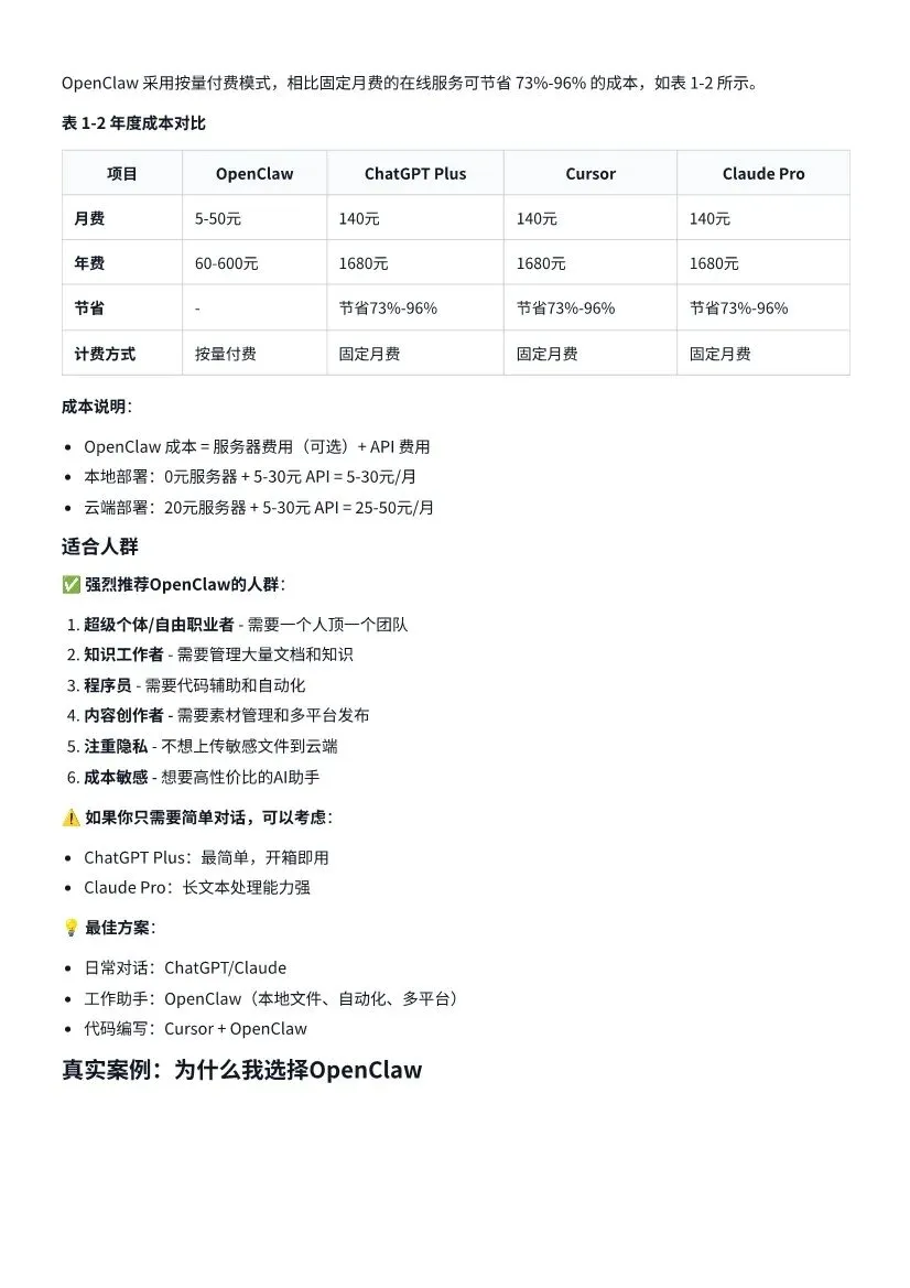
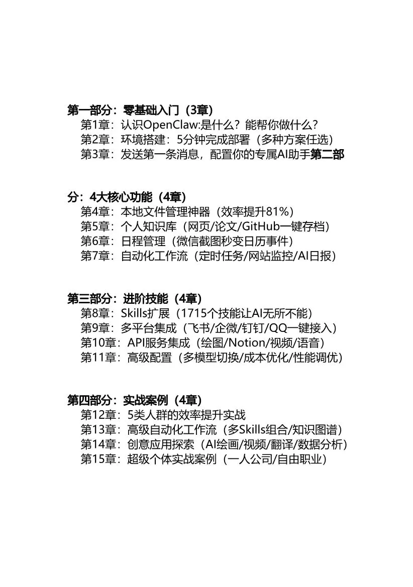
OpenClaw完整指南解读(843页附下载)这份《OpenClaw完整指南》是一份详尽的官方中文教程,旨在帮助用户从零开始掌握OpenClaw——一个开源的、可本地部署的AI智能体网关。以下是对该文档的详细解读与分析:指南开篇明义,将OpenClaw定位为一场“范式转变”。它与ChatGPT、Claude等在线AI服务的本质区别在于:• 部署方式:OpenClaw是本地部署的AI网关,数据完全留在用户设备上,保障了绝对的数据隐私和安全。• 能力边界:它突破了在线AI无法访问本地系统和文件的限制,可以直接搜索、读取、编辑电脑上的文件,并能操作系统功能(如日历、截图)。• 角色演进:从一个被动的对话工具,转变为能主动执行任务、管理日程、整理知识的自动化工作伙伴。文档清晰地阐述了OpenClaw的核心组件,其架构围绕 Gateway(网关) 展开:1. Gateway(网关):作为核心调度中心,统一管理来自不同平台(飞书、企微、QQ等)的消息,并路由给AI处理。2. AI智能体:支持连接Claude、GPT、Gemini、DeepSeek、Kimi等多种大模型,用户可使用自己的API密钥,成本透明可控。3. Skills(技能)系统:这是OpenClaw的扩展核心。它预装了49个内置技能,并拥有一个包含1715+技能的ClawHub市场,涵盖文件管理、知识管理、自动化等场景,实现了功能的“无限扩展”。4. 多平台集成:通过Gateway,用户可以在飞书、企业微信、钉钉、QQ、Telegram等多个日常通讯工具中直接与OpenClaw交互,使其成为触手可及的助手。指南为新用户规划了极其清晰的入门路径,覆盖了从认知到实战的全过程:• 第一部分(零基础入门):解释是什么、为什么用,并提供了多种部署方案(Mac/Windows/Linux本地部署、腾讯云/火山引擎等云端一键部署、Docker部署、Cloudflare Workers部署),用户可根据自身技术背景和设备条件选择,5分钟即可完成。• 第二部分(4大核心功能):重点介绍了其核心应用场景: 1. 本地文件管理:能基于内容智能搜索文件、批量处理与重命名、自动整理归类,并分析清理硬盘空间。 2. 个人知识库:可将网页、GitHub项目、论文PDF一键存档,并自动总结摘要,保存到Mac备忘录(支持iCloud同步至iPhone/iPad)、Notion或Obsidian。 3. 日程管理:能解析自然语言或微信聊天截图,自动创建日历事件并设置智能提醒,实现与Mac/iPhone日历的无缝同步。 4. 自动化工作流:利用心跳机制,可以设置定时任务(如每日早安、周报)、监控网站变化、自动推送日报等。• 第三与第四部分(进阶与实战):深入讲解Skills扩展、多平台集成、API服务、性能调优,并通过案例展示如何组合技能解决复杂问题,打造“一人公司”式的效率体系。文档通过多处对比,凸显了OpenClaw的独特价值:• 对比在线AI:在数据隐私、本地文件访问、系统操作、自动化能力上具有绝对优势,成本结构为按量付费,通常比订阅制更划算。• 对比其他开发工具:与Cursor等相比,强在任务规划、自动执行完整流程和系统级自动化。• 目标用户画像:强烈推荐给超级个体、知识工作者、程序员、内容创作者,即那些需要处理大量本地文件、注重隐私、并希望通过自动化提升效率的用户。同时,文档也诚实指出,对于只需要简单对话、移动端为主或不想折腾的用户,在线AI服务可能更合适。指南特别强调了“人设”(Persona)配置。通过编辑工作区内的配置文件(如SOUL.md定义AI性格原则,USER.md记录用户习惯),用户可以深度定制AI的行为模式、沟通风格和知识背景。这使得OpenClaw从一个通用工具,进化为一个了解用户偏好、具有“个性”的专属工作伙伴,大幅提升了协作的自然感和效率。这份指南不仅仅是一份安装说明,更是一份“个人AI工作流”的构建手册。它系统性地展示了一个开源、可私有化部署的AI智能体如何深入融合到个人的数字工作与生活中。其核心价值在于:2. 深度集成:打破应用壁垒,直接操作本地系统与文件。3. 无限扩展:通过Skills生态,能力边界可由用户自定义。4. 个性进化:可通过配置不断学习和适应,成为真正的个人助手。对于渴望超越基础对话,希望利用AI实现深度自动化、管理数字资产、提升个人生产力的用户而言,这份指南提供了从理念、部署到高阶应用的全套解决方案。它标志着一个方向:AI正从云端服务走向个人设备,成为每个人可定制、可掌控的高效生产力底座。部分内容预览
—
—





扫描识别下方二维码可自助开通会员
—

本篇资料已更新至情报猿资料分享平台
咨询会员服务、了解完整版资料获取方式
请加微信号“qbyuan888”
—
免责声明:以上报告均系本平台合作用户通过公开、合法渠道获得,报告版权归原撰写/发布机构所有, 如 涉 侵 权 , 请 联 系 删 除 ;资料为推荐阅读,仅供参考学习,如对内容存疑,请与原撰写/发布机构联系。
