点击【胡子百宝箱】- 右上角找到【…】
请设我为
星标/置顶 - 不迷路哦~

本文分享的是【房屋租赁合同】
电子版下载地址:https://pan.quark.cn/s/3a2f84504010
下载方法:
手机长按复制上方链接,在夸克APP中打开并保存到网盘(没有的在手机自带应用商店搜 夸克)



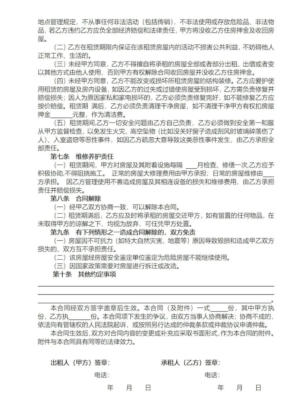
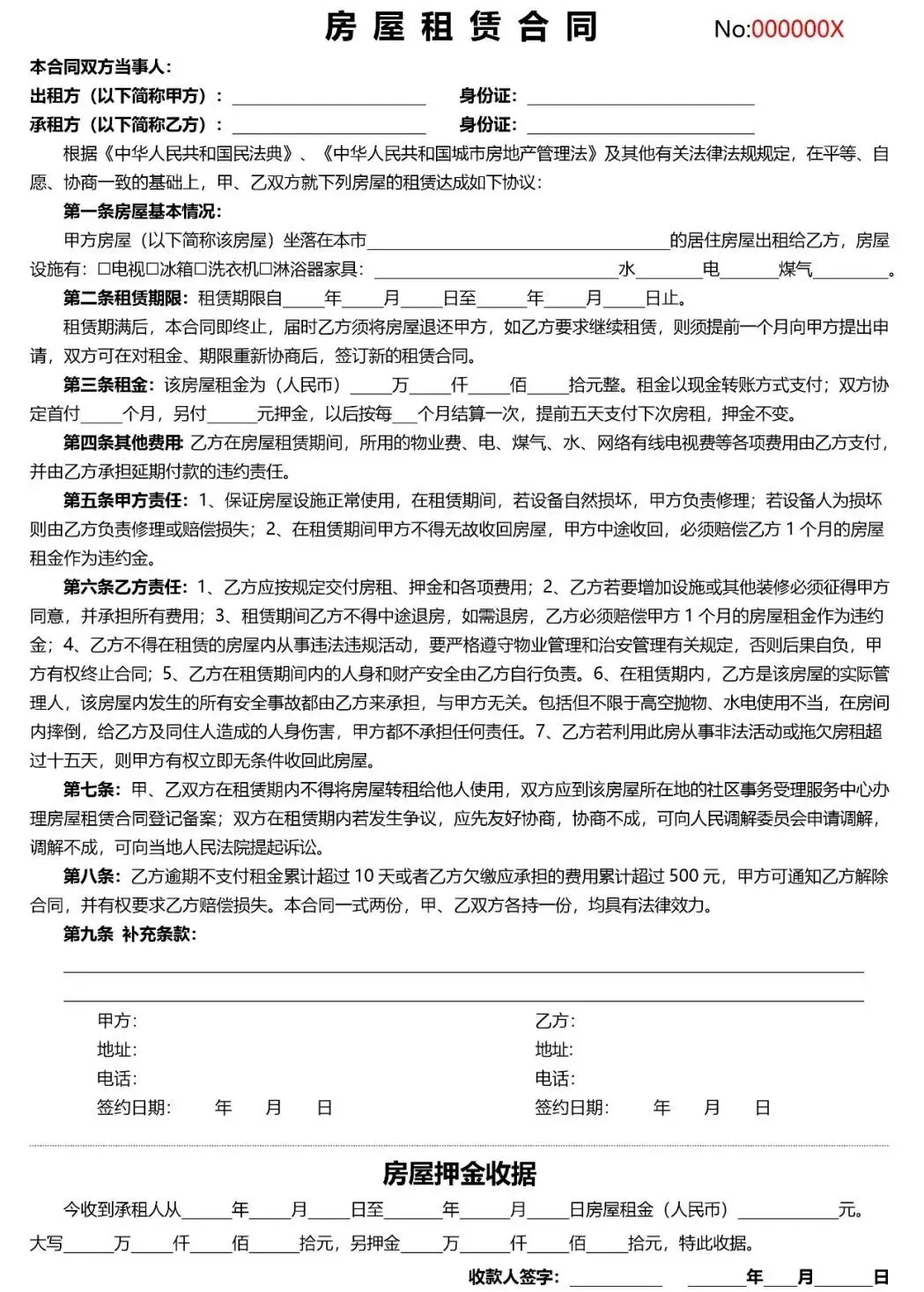
以下是部分房屋租赁合同模板预览图
持续更新中~
01

房屋租赁合同(房东版)



02

房屋租赁合同通用版


03

房屋租赁合同单页模板


04

房屋租赁交割清单


电子版下载地址:
https://pan.quark.cn/s/3a2f84504010
最近发现了这个省钱又方便的
线上打印小程序——萌兔快印
首单免费
打印只需5分一页
满4.9包邮到家!
点击即可打印
点击即可打印
独乐乐不如众乐乐,记得右下角点个“在看”,把文章分享给身边的朋友!
图片素材来源于网络,侵权请联系删除
各类资料模板,关注我们

扫一扫领取
微信号丨Seven5one
夜雨聆风
