乐于分享
好东西不私藏

OpenClaw(龙虾Ai)安全使用办法,部署学术和科研的核心要点,入门到精通!

OpenClaw(龙虾Ai)安全使用办法,部署学术和科研的核心要点,入门到精通!

真正拉开科研人差距的,从来不止是努力,而是越早掌握、却少有人系统传授的核心能力:高效检索信息、熟练运用工具、提升科研效率与学术表达,很多人都是走了大量弯路、踩坑之后才醒悟,这类硬实力越早掌握,科研之路越顺畅高效。下面为您推荐几个”专业科研培训,快速提升,帮你少走弯路、高效进阶,助力工作稳步突破。

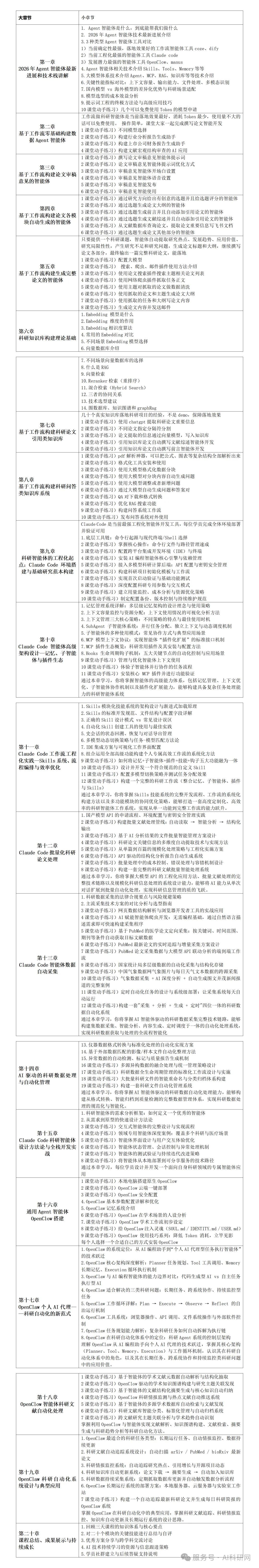
📚课程一:龙虾🦞OpenClaw、Claude Code、Coze智能体赋能科研学术与办公全流程自动化工作流构建与应用实战培训班

📚课程二:人工智能ChatGPT等大语言模型辅助科研与学术工作、论文写作、课题设计、文献计量与阅读、SCI/SSCI与基金撰写、数据处理、AI绘图与智能体应用”高级深入学习研修班

📚课程三:人工智能Python编程与机器学习、深度学习、强化学习、数据处理与各类算法核心技术与应用”全领域应用实战培训班

课程介绍一:持续往底部滑,可以预览另外2个课程的介绍!

关于举办“OpenClaw(龙虾🦞)、Claude Code、Coze智能体赋能科研学术与办公全流程自动化工作流构建与应用实战培训班
培训介绍

各高校及科研院所、企事业单位及个人:    2026年,AI技术又彻底重塑科研效率,同样的数据分析工作,传统手动操作需要十余天,借助AI智能体仅需十分钟即可完成,效率差距已成为当下真实写照。新一代人工智能已从基础交互助手,升级为可独立完成任务的智能体。科研人员仅通过自然语言下达指令,AI智能体便可自动完成代码编写、数据分析、问题调试与结果优化,无需复杂手动编程。多智能体协同作业,还能批量处理文献、梳理核心内容、生成规范综述,大幅提升个人科研效率。同时,AI可全天候持续运行,实时追踪前沿文献、跟踪研究进展、自动生成科研情报,成为稳定高效的科研辅助力量。未来科研的核心竞争力,不再是掌握基础大模型使用,而是熟练运用AI智能体,构建全流程自动化科研体系。    本课系统化讲解AI智能体科研应用的实战课程。课程围绕Claude Code编程智能体、OpenClaw(龙虾)个人智能代理、Coze工作流智能体,全面讲解AI在科研全流程的落地应用,覆盖六大核心场景:科研数据自动采集、海量文献智能处理、数据分析与模型构建、科研智能体开发、多智能体协同撰写、科研动态监测与情报搭建。课程无需编程基础,专注学习AI指令与流程搭建,完成三天学习,即可搭建个人专属的自动化科研工作流,OpenClaw(龙虾)开源智能体框架,正带来新一轮AI技术变革,上线百余天GitHub星标突破30万,刷新开源增长记录,标志着AI从对话交互迈向自主执行新阶段。在科研领域,这一变革尤为显著。相较于传统大模型仅能提供问答支持,OpenClaw可打造自主工作的数字助手,高效完成文献跟踪、实验数据处理、报告生成等全流程工作,重新定义科研数字生产力。如今,本地部署与应用OpenClaw,已成为2026年科研人员必备核心能力,也是提升科研产出的关键技能。      很多人觉得AI智能体科研可以靠自学,但真正上手才发现,自学试错成本极高、弯路太多,往往花了大量时间,依然无法落地真正的自动化学术与科研及日常工作,零散看教程、盲目摸索工具,不仅抓不住核心逻辑,还容易陷入各种使用误区,不仅效率低下,还会耽误科研进度,AI智能体的高效部署并非依赖单一工具即可实现。本课程不局限于OpenClaw(龙虾)单一框架,同时深度整合Claude Code编程智能体与Coze工作流智能体,构建多工具协同、全链路覆盖的完整科研自动化体系。仅依靠单一OpenClaw难以充分发挥智能体协同能力与流程效能,唯有多智能体联动,才能实现更全面、更高效、更高质量的科研工作流支撑。

了解更多详情,请访问培训官网www.cazr.ac.cn

培训保障及培训价值:
1、为保证学习质量,提供培训视频,可以无限观看复习;
2、培训结束后提供终身免费技术的支持以及后期的免费解答辅导;
3、参加本次培训后,后期的同样课程,线上及线下培训均可无限次免费参加,不限次数,保障您可以持续免费学习最新技术,无需重新付费。
主讲专家
清华大学、中国科学院等科研机构的高级专家,人工智能领域一线实战专家,10年人工智能项目开发经验,8年人工智能行业培训经验。喜欢理论与实践相结合的教学风格,课程编排由浅入深,体系清晰完整。主持完成过多项国家及企业重大项目,拥有20项专利,出版人工智能相关书籍3本,曾给学校、医院、企业、气象局等单位完成过多项人工智能相关项目。长期受邀为公安部、卫生部、疾病预防控制中心、中国人民银行、核工业、航天科工、航天科技、中国商飞、铁道部、中国联通、中国移动、中国工商银行、中国电信、中国银行、华夏银行、太平洋保险、国家电网、中海油、西门子、格力电器等多家高校及企业、科研院所机构做人工智能技术内训及项目指导,业内顶尖专家;
培训时间

2026年05月01日—2026年05月03日     线下北京

2026年05月01日—2026年05月03日     线上直播

   “线上直播“线下现场同步培训

课程目标
4. 零基础无障碍入门无需编程基础即可参与学习,AI智能体可自动完成代码编写、数据分析、建模构建与文献研读,学员仅通过自然语言指令即可高效完成科研全流程工作。5. 高强度实战化教学课程以实操训练为核心,采用三天两晚沉浸式集中研修模式,白天理论结合实践,晚上专属讲师答疑辅导,确保所学内容可直接应用于真实科研项目。6. 体系化原创课程设计依托一线科研与教学实践经验打造,系统覆盖AI编程智能体、个人AI代理、多智能体架构等完整技术体系,学习路径清晰、内容专业严谨。7. 前沿智能体技术全覆盖全面讲解Claude Code、OpenClaw、Coze、SubAgent多智能体架构、MCP工具生态及Skills扩展机制,并对主流大模型科研应用能力进行深度对比。8. 完善工具环境与长效支持培训期间提供一站式AI智能体运行环境,无需复杂配置,课程结束后仍可继续使用,保障学员课后持续实践与落地应用。9. 全场景科研效率跃升实现文献智能处理、数据自动化采集、分析建模、论文协同写作、情报实时监测等全流程自动化,大幅压缩重复性工作,聚焦核心研究。10. 掌握专属智能体开发能力可独立搭建面向个人研究领域的科研智能体,实现文献管理、数据分析、知识问答、异常检测等定制化功能,打造个人数字科研助手。11. 24小时全天候科研情报系统基于OpenClaw构建持续运行的自动化体系,实时追踪前沿文献与学术动态,自动更新知识库并生成科研情报报告,实现长期稳定辅助。12. 科研场景深度适配课程紧贴论文撰写、项目申报、专利发明等真实科研需求,不做通用化工具教学,确保AI能力与学科研究逻辑高度匹配。13. OpenClaw个性化定制部署完成个人学术龙虾定制化配置,构建专属自动化工作流,支持多终端随时随地调用,全面解放繁琐事务,显著提升个人科研竞争力。
培训大纲
报名费用
A类:3900元/人(含培训费、资料费、报名费、A类证书费)
B类:4900元/人(含培训费、资料费、报名费、A+B类证书费)
C类:6800元/人(含培训费、资料费、报名费、A+B+C类证书费)
ABC三档价格只是证书不同,根据自身需求选择即可,公对公汇款可提前开具发票,先开发票后汇款
可开:培训费,会议费,材料费,测试费,各类耗材等发票,可提供会议通知及相应清单或明,如需公对公汇款,可提前开具发票办理。
增值服务
1、学生报名即可优惠300元;
2、2人报名,每人可优惠200元;3人报名,每人可优惠300元;4人报名每人可优惠400元;5人及以上报名,免费送一个名额第6人免费或每人优惠700元;
注:以上优惠政策只可享受其中一种,不可同时享受
证书类别
A类:国科清研《AI大模型应用工程师》(高级)专业能力证书;

B类:中国通信工业协会《人工智能应用工程师》高级职业技能证书;可用于评职称加分,招投标,晋升,找工作,人才聘用,教育考核等用途,由人社部及工信部共同审批及授权认可的证书;

C类:中华人民共和国工业和信息化部《生成式人工智能应用工程师》高级职业技术证书;可用于专业技术培养,评职称加分,招投标,晋升,人才聘用,找工作,教育考核等用途,职业技术高级测评证书。

报名方法
请致电下方报名负责人电话或添加QQ/微信好友在线报名,报名后发送详细的安排;
如您需要正式邀请函、培训通知、会议通知等文件,请联系会务组;
联系方式

联系人:周老师      

手机/微信:18501070845

QQ号:29959101      

                (扫码添加好友)

长按可识别添加好友

课程二介绍:持续往底部滑,可以预览另外的课程介绍!

“人工智能ChatGPT等大语言模型辅助科研与学术工作、论文写作、课题设计、文献计量与阅读、SCI/SSCI与基金撰写、数据处理、AI绘图应用”高级深入学习研修班
培训介绍

各高校及科研院所、企事业单位及个人:

人工智能快速发展的今天,现在AI太普及了,大家都会用点基础功能,但这远远不够!表面操作谁都会,但真正能玩转AI的深入技巧和行业“潜规则”却没几个人懂,这就导致你指令模糊、提问不当、结果不可靠,效率卡在瓶颈上不去。我们的培训就是要解决这个痛点!专门教你突破基础应用,深度掌握ChatGPT和DeepSeek的核心原理与高级操作技巧,搞懂那些“潜规则”。内容涵盖科研全流程(文献检索、文献写作、SCI写作、国基金申请、实验设计)、办公高效化(文档处理、PPT制作、数据分析)、创新加速(AI绘图、编程支持、预测分析)等全方位深度应用。不是教你怎么“能用”,而是教会你怎么“精通”,掌握指令工程精髓和系统化工作流设计,让你实现数倍甚至百倍的效能跃升。市面多数基础教程仅解决"能用"问题,而我们的高级培训将带您实现"专业级应用"告别表面功夫,通过DeepSeek与GPT的实战教学,真正把AI变成你科研、学术、办公的智能核武器,把技术优势转化为实实在在的生产力和竞争力,引爆学术突破与职业发展!培训将会深入让您使用AI,不在只是基础的应用,讲解核心的各领域应用的规则及高级应用的方法,了解更多详情,请访问官网:www.cazr.ac.cn

本次研修内容非常注重大家的实践学习,课程注重实践性和落地性,全程会带着大家进行大量实操练习。

培训保障
1、为保证学习质量,提供培训视频,可以无限观看;
2、培训结束后提供终身免费技术的支持以及后期的免费解答辅导;
3、提前收集学员想学习的及感兴趣的内容,课上课下进行一对一的针对性辅导;
4、后续AI更新,课程内容更新后,您无需付费即可免费学习调整后的新大纲;
5、提供ChatGPT国内网络直接使用方法,无需外网环境或辅助工具;
6、参加本次培训后,后期的线上及线下培训均可无限次免费参加,不限次数,学会为止;
7、提供一个ChatGPT-5及Claude等账号(有时效),并提供一个ChatGPT普通账号,ChatGPT可提供国内使用办法,无需绿色上网,国内网络可直接使用;
主讲专家
清华大学、中国科学院等科研机构的高级专家,人工智能领域一线实战专家,10年人工智能项目开发经验,8年人工智能行业培训经验。喜欢理论与实践相结合的教学风格,课程编排由浅入深,体系清晰完整。主持完成过多项国家及企业重大项目,拥有20项专利,出版人工智能相关书籍3本,曾给学校、医院、企业、气象局等单位完成过多项人工智能相关项目。长期受邀为公安部、卫生部、疾病预防控制中心、中国人民银行、核工业、航天科工、航天科技、中国商飞、铁道部、中国联通、中国移动、中国工商银行、中国电信、中国银行、华夏银行、太平洋保险、国家电网、中海油、西门子、格力电器等多家高校及企业、科研院所机构做人工智能技术内训及项目指导,业内顶尖专家;
培训时间

2026年04月11日—2026年04月13日     线下上海

2026年04月11日—2026年04月13日     线上直播

   “线上直播“线下现场同步培训

课程目标
多数用户误以为AI对话系统无需学习即可直接上手使用,实则需掌握专业方法才能发挥其真正效能。未经系统学习时,常因指令表述模糊、逻辑验证机制缺失、提问策略不当、核心技术要点理解偏差、运行环境配置要求不清,以及未合理搭载配套模型或软件环境,导致输出质量不稳定甚至错误频发。通过系统化培训,用户可精准掌握指令架构逻辑与交互设计方法。实践表明普通用户通过自学可能提升倍效率,而经过专业训练后实现倍效能跃升并非夸张这源于对AI底层机制的理解深度差异,以及是否掌握了将技术优势转化为生产力的系统方法论,这才是真正释放人工智能潜在价值的关键所在。
培训大纲
报名费用
A类:3900元/人(含培训费、资料费、报名费、A类证书费)
B类:4900元/人(含培训费、资料费、报名费、A+B类证书费)
C类:6800元/人(含培训费、资料费、报名费、A+B+C类证书费)
ABC三档价格只是证书不同,根据自身需求选择即可,公对公汇款可提前开具发票,先开发票后汇款
可开:培训费,会议费,材料费,测试费,各类耗材等发票,可提供会议通知及相应清单或明,如需公对公汇款,可提前开具发票办理。
增值服务
1、学生报名即可优惠300元;
2、2人报名,每人可优惠200元;3人报名,每人可优惠300元;4人报名每人可优惠400元;5人及以上报名,免费送一个名额第6人免费或每人优惠700元;
注:以上优惠政策只可享受其中一种,不可同时享受
证书类别
A类:国科清研《AI大模型应用工程师》(高级)专业能力证书;

B类:中国通信工业协会《人工智能应用工程师》高级职业技能证书;可用于评职称加分,招投标,晋升,找工作,人才聘用,教育考核等用途,由人社部及工信部共同审批及授权认可的证书;

C类:中华人民共和国工业和信息化部《人工智能应用工程师》高级职业技术证书;可用于专业技术培养,评职称加分,招投标,晋升,人才聘用,找工作,教育考核等用途,职业技术高级测评证书。

报名方法
请致电下方报名负责人电话或添加QQ/微信好友在线报名,报名后发送详细的安排;
如您需要正式邀请函、培训通知、会议通知等文件,请联系会务组;
联系方式

联系人:周老师      

手机/微信:18501070845

QQ号:29959101      

                (扫码添加好友)

长按可识别添加好友

第三个课程介绍:
“人工智能Python机器学习与深度学习及强化学习“与”十大核心算法及自然语言处理与项目实战应用”培训班
培训介绍

各高校及科研院所、企事业单位及个人:

随着人工智能、机器学习与深度学习领域的快速进展,近年来AI技术的更新换代加速,带来了诸多值得学习的新技术。各单位及高校日益寻求更强大的机器学习与深度学习能力,以推动科研与项目工作的深入发展。为此,我们特邀国内顶尖的人工智能专家,将举办一期专注于Python在人工智能领域应用的培训班。本课程将深入讲解AI的最新技术及其强大功能与广泛应用,Python作为一种高级编程语言,以其简洁清晰的语法和强大的库支持,成为了机器学习和深度学习项目的首选语言。在本次培训中将通过实际案例学习如何利用Python进行数据分析、模型构建、算法开发以及AI应用部署。
为适应不同学员的学习需求,培训采用线上与线下相结合的方式进行,确保每位学员都能在灵活的学习环境中获得最佳学习体验,通俗易懂的教学内容,帮助您快速理解并应用人工智能技术,针对学员在实际操作中遇到的问题提供专业解答和支持,帮助学员根据自己的研究领域或工作需求,将所学知识实际落地应用,真正实现技术转化与创新升级。更多培训信息详见培训官网:www.cazr.ac.cn
培训保障
1、为保证学习质量,提供培训视频,可以无限观看;
2、培训结束后提供终身免费技术的支持以及后期的免费解答辅导;
3、提前收集学员想学习的及感兴趣的内容,课上课下进行一对一的针对性辅导;
4、参加本次培训后,后期的线上及线下培训均可无限次免费参加,不限次数,学会为止;
主讲专家
清华大学、中国科学院等科研机构的高级专家,人工智能领域一线实战专家,10年人工智能项目开发经验,8年人工智能行业培训经验。喜欢理论与实践相结合的教学风格,课程编排由浅入深,体系清晰完整。主持完成过多项国家及企业重大项目,拥有20项专利,出版人工智能相关书籍3本,曾给学校、医院、企业、气象局等单位完成过多项人工智能相关项目。长期受邀为公安部、卫生部、疾病预防控制中心、中国人民银行、核工业、航天科工、航天科技、中国商飞、铁道部、中国联通、中国移动、中国工商银行、中国电信、中国银行、华夏银行、太平洋保险、国家电网、中海油、西门子、格力电器等多家高校及企业、科研院所机构做人工智能技术内训及项目指导,业内顶尖专家;
培训时间

2026年04月14日—2026年04月16日     线下北京

2026年04月14日—2026年04月16日     线上直播

 “线上直播“线下现场同步培训

课程目标
掌握机器学习的思维方式和多种关键算法,包括相关算法的原理以及应用过程,快速掌握python语言,能开发实际应用项目并胜任基于python的数据挖掘与机器学习工作,掌握人工智能编程框架,如Tensor/torch在卷积神经网络、长短时记忆网络、循环神经网络等应用技巧与细节分析;掌握人工智能的程序编程与应用实现,了解机器学习和深度学习在当前工业界的落地应用,对计算机视觉(CV)和自然语言处理(NLP)等相关领域的典型应用进行实战训练等;
培训大纲
报名费用
A类:3900元/人(含培训费、资料费、报名费、A类证书费)
B类:4900元/人(含培训费、资料费、报名费、A+B类证书费)
C类:6800元/人(含培训费、资料费、报名费、A+B+C类证书费)
ABC三档价格只是证书不同,根据自身需求选择即可,公对公汇款可提前开具发票,先开发票后汇款
可开:培训费,会议费,材料费,测试费,各类耗材等发票,可提供会议通知及相应清单或明,如需公对公汇款,可提前开具发票办理。
增值服务
1、学生报名即可优惠300元;
2、2人报名,每人可优惠200元;3人报名,每人可优惠300元;4人报名每人可优惠400元;5人及以上报名,免费送一个名额第6人免费或每人优惠700元;
注:以上优惠政策只可享受其中一种,不可同时享受
证书类别
A类:国科清研《机器学习+深度学习应用工程师》(高级)专业能力证书;

B类:中国通信工业协会《人工智能应用工程师》高级职业技能证书;可用于评职称加分,招投标,晋升,找工作,人才聘用,教育考核等用途,由人社部及工信部共同审批及授权认可的证书;

C类:中华人民共和国工业和信息化部《人工智能应用工程师》高级职业技术证书;可用于专业技术培养,评职称加分,招投标,晋升,人才聘用,找工作,教育考核等用途,职业技术高级测评证书。

报名方法
请致电下方报名负责人电话或添加QQ/微信好友在线报名,报名后发送详细的安排;
联系方式

联系人:周老师      

手机/微信:18501070845

QQ号:29959101      

                (扫码添加好友)

长按可识别添加好友

报名提示
一、如您需要正式邀请函、培训通知、会议通知等文件,请联系会务组;

二、培训可提供增值税普通及专用发票,可开:培训费、会议费、资料费、材料费、技术服务费、测试费等明细,均可提供对应的报销通知及报销材料文件。 

三、交费事宜:可先开发票后转账,可公务卡支付、微信及支付宝、现场刷卡等。 

四、报名事宜:报名后我们将会给您发送详细的培训通知、上课安排、及培训的软件及代码上课讲义教材等。

「欢迎关注我们」一个分享科研日常、学术圈趣事和干货的公众号,聚焦科研前沿与实用方法,助你高效科研。

点分享

  点收藏

  点在看

  点点

基本 文件 流程 错误 SQL 调试
  1. 请求信息 : 2026-05-06 08:53:39 HTTP/1.1 GET : https://www.yeyulingfeng.com/a/478827.html
  2. 运行时间 : 0.213721s [ 吞吐率:4.68req/s ] 内存消耗:4,783.45kb 文件加载:145
  3. 缓存信息 : 0 reads,0 writes
  4. 会话信息 : SESSION_ID=2540f4016fc2f1fc693b8d50042e8e4a
  1. /yingpanguazai/ssd/ssd1/www/wwww.yeyulingfeng.com/public/index.php ( 0.79 KB )
  2. /yingpanguazai/ssd/ssd1/www/wwww.yeyulingfeng.com/vendor/autoload.php ( 0.17 KB )
  3. /yingpanguazai/ssd/ssd1/www/wwww.yeyulingfeng.com/vendor/composer/autoload_real.php ( 2.49 KB )
  4. /yingpanguazai/ssd/ssd1/www/wwww.yeyulingfeng.com/vendor/composer/platform_check.php ( 0.90 KB )
  5. /yingpanguazai/ssd/ssd1/www/wwww.yeyulingfeng.com/vendor/composer/ClassLoader.php ( 14.03 KB )
  6. /yingpanguazai/ssd/ssd1/www/wwww.yeyulingfeng.com/vendor/composer/autoload_static.php ( 6.05 KB )
  7. /yingpanguazai/ssd/ssd1/www/wwww.yeyulingfeng.com/vendor/topthink/think-helper/src/helper.php ( 8.34 KB )
  8. /yingpanguazai/ssd/ssd1/www/wwww.yeyulingfeng.com/vendor/topthink/think-validate/src/helper.php ( 2.19 KB )
  9. /yingpanguazai/ssd/ssd1/www/wwww.yeyulingfeng.com/vendor/ralouphie/getallheaders/src/getallheaders.php ( 1.60 KB )
  10. /yingpanguazai/ssd/ssd1/www/wwww.yeyulingfeng.com/vendor/topthink/think-orm/src/helper.php ( 1.47 KB )
  11. /yingpanguazai/ssd/ssd1/www/wwww.yeyulingfeng.com/vendor/topthink/think-orm/stubs/load_stubs.php ( 0.16 KB )
  12. /yingpanguazai/ssd/ssd1/www/wwww.yeyulingfeng.com/vendor/topthink/framework/src/think/Exception.php ( 1.69 KB )
  13. /yingpanguazai/ssd/ssd1/www/wwww.yeyulingfeng.com/vendor/topthink/think-container/src/Facade.php ( 2.71 KB )
  14. /yingpanguazai/ssd/ssd1/www/wwww.yeyulingfeng.com/vendor/symfony/deprecation-contracts/function.php ( 0.99 KB )
  15. /yingpanguazai/ssd/ssd1/www/wwww.yeyulingfeng.com/vendor/symfony/polyfill-mbstring/bootstrap.php ( 8.26 KB )
  16. /yingpanguazai/ssd/ssd1/www/wwww.yeyulingfeng.com/vendor/symfony/polyfill-mbstring/bootstrap80.php ( 9.78 KB )
  17. /yingpanguazai/ssd/ssd1/www/wwww.yeyulingfeng.com/vendor/symfony/var-dumper/Resources/functions/dump.php ( 1.49 KB )
  18. /yingpanguazai/ssd/ssd1/www/wwww.yeyulingfeng.com/vendor/topthink/think-dumper/src/helper.php ( 0.18 KB )
  19. /yingpanguazai/ssd/ssd1/www/wwww.yeyulingfeng.com/vendor/symfony/var-dumper/VarDumper.php ( 4.30 KB )
  20. /yingpanguazai/ssd/ssd1/www/wwww.yeyulingfeng.com/vendor/guzzlehttp/guzzle/src/functions_include.php ( 0.16 KB )
  21. /yingpanguazai/ssd/ssd1/www/wwww.yeyulingfeng.com/vendor/guzzlehttp/guzzle/src/functions.php ( 5.54 KB )
  22. /yingpanguazai/ssd/ssd1/www/wwww.yeyulingfeng.com/vendor/topthink/framework/src/think/App.php ( 15.30 KB )
  23. /yingpanguazai/ssd/ssd1/www/wwww.yeyulingfeng.com/vendor/topthink/think-container/src/Container.php ( 15.76 KB )
  24. /yingpanguazai/ssd/ssd1/www/wwww.yeyulingfeng.com/vendor/psr/container/src/ContainerInterface.php ( 1.02 KB )
  25. /yingpanguazai/ssd/ssd1/www/wwww.yeyulingfeng.com/app/provider.php ( 0.19 KB )
  26. /yingpanguazai/ssd/ssd1/www/wwww.yeyulingfeng.com/vendor/topthink/framework/src/think/Http.php ( 6.04 KB )
  27. /yingpanguazai/ssd/ssd1/www/wwww.yeyulingfeng.com/vendor/topthink/think-helper/src/helper/Str.php ( 7.29 KB )
  28. /yingpanguazai/ssd/ssd1/www/wwww.yeyulingfeng.com/vendor/topthink/framework/src/think/Env.php ( 4.68 KB )
  29. /yingpanguazai/ssd/ssd1/www/wwww.yeyulingfeng.com/app/common.php ( 0.03 KB )
  30. /yingpanguazai/ssd/ssd1/www/wwww.yeyulingfeng.com/vendor/topthink/framework/src/helper.php ( 18.78 KB )
  31. /yingpanguazai/ssd/ssd1/www/wwww.yeyulingfeng.com/vendor/topthink/framework/src/think/Config.php ( 5.54 KB )
  32. /yingpanguazai/ssd/ssd1/www/wwww.yeyulingfeng.com/config/alipay.php ( 3.59 KB )
  33. /yingpanguazai/ssd/ssd1/www/wwww.yeyulingfeng.com/vendor/topthink/framework/src/think/facade/Env.php ( 1.67 KB )
  34. /yingpanguazai/ssd/ssd1/www/wwww.yeyulingfeng.com/config/app.php ( 0.95 KB )
  35. /yingpanguazai/ssd/ssd1/www/wwww.yeyulingfeng.com/config/cache.php ( 0.78 KB )
  36. /yingpanguazai/ssd/ssd1/www/wwww.yeyulingfeng.com/config/console.php ( 0.23 KB )
  37. /yingpanguazai/ssd/ssd1/www/wwww.yeyulingfeng.com/config/cookie.php ( 0.56 KB )
  38. /yingpanguazai/ssd/ssd1/www/wwww.yeyulingfeng.com/config/database.php ( 2.48 KB )
  39. /yingpanguazai/ssd/ssd1/www/wwww.yeyulingfeng.com/config/filesystem.php ( 0.61 KB )
  40. /yingpanguazai/ssd/ssd1/www/wwww.yeyulingfeng.com/config/lang.php ( 0.91 KB )
  41. /yingpanguazai/ssd/ssd1/www/wwww.yeyulingfeng.com/config/log.php ( 1.35 KB )
  42. /yingpanguazai/ssd/ssd1/www/wwww.yeyulingfeng.com/config/middleware.php ( 0.19 KB )
  43. /yingpanguazai/ssd/ssd1/www/wwww.yeyulingfeng.com/config/route.php ( 1.89 KB )
  44. /yingpanguazai/ssd/ssd1/www/wwww.yeyulingfeng.com/config/session.php ( 0.57 KB )
  45. /yingpanguazai/ssd/ssd1/www/wwww.yeyulingfeng.com/config/trace.php ( 0.34 KB )
  46. /yingpanguazai/ssd/ssd1/www/wwww.yeyulingfeng.com/config/view.php ( 0.82 KB )
  47. /yingpanguazai/ssd/ssd1/www/wwww.yeyulingfeng.com/app/event.php ( 0.25 KB )
  48. /yingpanguazai/ssd/ssd1/www/wwww.yeyulingfeng.com/vendor/topthink/framework/src/think/Event.php ( 7.67 KB )
  49. /yingpanguazai/ssd/ssd1/www/wwww.yeyulingfeng.com/app/service.php ( 0.13 KB )
  50. /yingpanguazai/ssd/ssd1/www/wwww.yeyulingfeng.com/app/AppService.php ( 0.26 KB )
  51. /yingpanguazai/ssd/ssd1/www/wwww.yeyulingfeng.com/vendor/topthink/framework/src/think/Service.php ( 1.64 KB )
  52. /yingpanguazai/ssd/ssd1/www/wwww.yeyulingfeng.com/vendor/topthink/framework/src/think/Lang.php ( 7.35 KB )
  53. /yingpanguazai/ssd/ssd1/www/wwww.yeyulingfeng.com/vendor/topthink/framework/src/lang/zh-cn.php ( 13.70 KB )
  54. /yingpanguazai/ssd/ssd1/www/wwww.yeyulingfeng.com/vendor/topthink/framework/src/think/initializer/Error.php ( 3.31 KB )
  55. /yingpanguazai/ssd/ssd1/www/wwww.yeyulingfeng.com/vendor/topthink/framework/src/think/initializer/RegisterService.php ( 1.33 KB )
  56. /yingpanguazai/ssd/ssd1/www/wwww.yeyulingfeng.com/vendor/services.php ( 0.14 KB )
  57. /yingpanguazai/ssd/ssd1/www/wwww.yeyulingfeng.com/vendor/topthink/framework/src/think/service/PaginatorService.php ( 1.52 KB )
  58. /yingpanguazai/ssd/ssd1/www/wwww.yeyulingfeng.com/vendor/topthink/framework/src/think/service/ValidateService.php ( 0.99 KB )
  59. /yingpanguazai/ssd/ssd1/www/wwww.yeyulingfeng.com/vendor/topthink/framework/src/think/service/ModelService.php ( 2.04 KB )
  60. /yingpanguazai/ssd/ssd1/www/wwww.yeyulingfeng.com/vendor/topthink/think-trace/src/Service.php ( 0.77 KB )
  61. /yingpanguazai/ssd/ssd1/www/wwww.yeyulingfeng.com/vendor/topthink/framework/src/think/Middleware.php ( 6.72 KB )
  62. /yingpanguazai/ssd/ssd1/www/wwww.yeyulingfeng.com/vendor/topthink/framework/src/think/initializer/BootService.php ( 0.77 KB )
  63. /yingpanguazai/ssd/ssd1/www/wwww.yeyulingfeng.com/vendor/topthink/think-orm/src/Paginator.php ( 11.86 KB )
  64. /yingpanguazai/ssd/ssd1/www/wwww.yeyulingfeng.com/vendor/topthink/think-validate/src/Validate.php ( 63.20 KB )
  65. /yingpanguazai/ssd/ssd1/www/wwww.yeyulingfeng.com/vendor/topthink/think-orm/src/Model.php ( 23.55 KB )
  66. /yingpanguazai/ssd/ssd1/www/wwww.yeyulingfeng.com/vendor/topthink/think-orm/src/model/concern/Attribute.php ( 21.05 KB )
  67. /yingpanguazai/ssd/ssd1/www/wwww.yeyulingfeng.com/vendor/topthink/think-orm/src/model/concern/AutoWriteData.php ( 4.21 KB )
  68. /yingpanguazai/ssd/ssd1/www/wwww.yeyulingfeng.com/vendor/topthink/think-orm/src/model/concern/Conversion.php ( 6.44 KB )
  69. /yingpanguazai/ssd/ssd1/www/wwww.yeyulingfeng.com/vendor/topthink/think-orm/src/model/concern/DbConnect.php ( 5.16 KB )
  70. /yingpanguazai/ssd/ssd1/www/wwww.yeyulingfeng.com/vendor/topthink/think-orm/src/model/concern/ModelEvent.php ( 2.33 KB )
  71. /yingpanguazai/ssd/ssd1/www/wwww.yeyulingfeng.com/vendor/topthink/think-orm/src/model/concern/RelationShip.php ( 28.29 KB )
  72. /yingpanguazai/ssd/ssd1/www/wwww.yeyulingfeng.com/vendor/topthink/think-helper/src/contract/Arrayable.php ( 0.09 KB )
  73. /yingpanguazai/ssd/ssd1/www/wwww.yeyulingfeng.com/vendor/topthink/think-helper/src/contract/Jsonable.php ( 0.13 KB )
  74. /yingpanguazai/ssd/ssd1/www/wwww.yeyulingfeng.com/vendor/topthink/think-orm/src/model/contract/Modelable.php ( 0.09 KB )
  75. /yingpanguazai/ssd/ssd1/www/wwww.yeyulingfeng.com/vendor/topthink/framework/src/think/Db.php ( 2.88 KB )
  76. /yingpanguazai/ssd/ssd1/www/wwww.yeyulingfeng.com/vendor/topthink/think-orm/src/DbManager.php ( 8.52 KB )
  77. /yingpanguazai/ssd/ssd1/www/wwww.yeyulingfeng.com/vendor/topthink/framework/src/think/Log.php ( 6.28 KB )
  78. /yingpanguazai/ssd/ssd1/www/wwww.yeyulingfeng.com/vendor/topthink/framework/src/think/Manager.php ( 3.92 KB )
  79. /yingpanguazai/ssd/ssd1/www/wwww.yeyulingfeng.com/vendor/psr/log/src/LoggerTrait.php ( 2.69 KB )
  80. /yingpanguazai/ssd/ssd1/www/wwww.yeyulingfeng.com/vendor/psr/log/src/LoggerInterface.php ( 2.71 KB )
  81. /yingpanguazai/ssd/ssd1/www/wwww.yeyulingfeng.com/vendor/topthink/framework/src/think/Cache.php ( 4.92 KB )
  82. /yingpanguazai/ssd/ssd1/www/wwww.yeyulingfeng.com/vendor/psr/simple-cache/src/CacheInterface.php ( 4.71 KB )
  83. /yingpanguazai/ssd/ssd1/www/wwww.yeyulingfeng.com/vendor/topthink/think-helper/src/helper/Arr.php ( 16.63 KB )
  84. /yingpanguazai/ssd/ssd1/www/wwww.yeyulingfeng.com/vendor/topthink/framework/src/think/cache/driver/File.php ( 7.84 KB )
  85. /yingpanguazai/ssd/ssd1/www/wwww.yeyulingfeng.com/vendor/topthink/framework/src/think/cache/Driver.php ( 9.03 KB )
  86. /yingpanguazai/ssd/ssd1/www/wwww.yeyulingfeng.com/vendor/topthink/framework/src/think/contract/CacheHandlerInterface.php ( 1.99 KB )
  87. /yingpanguazai/ssd/ssd1/www/wwww.yeyulingfeng.com/app/Request.php ( 0.09 KB )
  88. /yingpanguazai/ssd/ssd1/www/wwww.yeyulingfeng.com/vendor/topthink/framework/src/think/Request.php ( 55.78 KB )
  89. /yingpanguazai/ssd/ssd1/www/wwww.yeyulingfeng.com/app/middleware.php ( 0.25 KB )
  90. /yingpanguazai/ssd/ssd1/www/wwww.yeyulingfeng.com/vendor/topthink/framework/src/think/Pipeline.php ( 2.61 KB )
  91. /yingpanguazai/ssd/ssd1/www/wwww.yeyulingfeng.com/vendor/topthink/think-trace/src/TraceDebug.php ( 3.40 KB )
  92. /yingpanguazai/ssd/ssd1/www/wwww.yeyulingfeng.com/vendor/topthink/framework/src/think/middleware/SessionInit.php ( 1.94 KB )
  93. /yingpanguazai/ssd/ssd1/www/wwww.yeyulingfeng.com/vendor/topthink/framework/src/think/Session.php ( 1.80 KB )
  94. /yingpanguazai/ssd/ssd1/www/wwww.yeyulingfeng.com/vendor/topthink/framework/src/think/session/driver/File.php ( 6.27 KB )
  95. /yingpanguazai/ssd/ssd1/www/wwww.yeyulingfeng.com/vendor/topthink/framework/src/think/contract/SessionHandlerInterface.php ( 0.87 KB )
  96. /yingpanguazai/ssd/ssd1/www/wwww.yeyulingfeng.com/vendor/topthink/framework/src/think/session/Store.php ( 7.12 KB )
  97. /yingpanguazai/ssd/ssd1/www/wwww.yeyulingfeng.com/vendor/topthink/framework/src/think/Route.php ( 23.73 KB )
  98. /yingpanguazai/ssd/ssd1/www/wwww.yeyulingfeng.com/vendor/topthink/framework/src/think/route/RuleName.php ( 5.75 KB )
  99. /yingpanguazai/ssd/ssd1/www/wwww.yeyulingfeng.com/vendor/topthink/framework/src/think/route/Domain.php ( 2.53 KB )
  100. /yingpanguazai/ssd/ssd1/www/wwww.yeyulingfeng.com/vendor/topthink/framework/src/think/route/RuleGroup.php ( 22.43 KB )
  101. /yingpanguazai/ssd/ssd1/www/wwww.yeyulingfeng.com/vendor/topthink/framework/src/think/route/Rule.php ( 26.95 KB )
  102. /yingpanguazai/ssd/ssd1/www/wwww.yeyulingfeng.com/vendor/topthink/framework/src/think/route/RuleItem.php ( 9.78 KB )
  103. /yingpanguazai/ssd/ssd1/www/wwww.yeyulingfeng.com/route/app.php ( 3.94 KB )
  104. /yingpanguazai/ssd/ssd1/www/wwww.yeyulingfeng.com/vendor/topthink/framework/src/think/facade/Route.php ( 4.70 KB )
  105. /yingpanguazai/ssd/ssd1/www/wwww.yeyulingfeng.com/vendor/topthink/framework/src/think/route/dispatch/Controller.php ( 4.74 KB )
  106. /yingpanguazai/ssd/ssd1/www/wwww.yeyulingfeng.com/vendor/topthink/framework/src/think/route/Dispatch.php ( 10.44 KB )
  107. /yingpanguazai/ssd/ssd1/www/wwww.yeyulingfeng.com/app/controller/Index.php ( 9.87 KB )
  108. /yingpanguazai/ssd/ssd1/www/wwww.yeyulingfeng.com/app/BaseController.php ( 2.05 KB )
  109. /yingpanguazai/ssd/ssd1/www/wwww.yeyulingfeng.com/vendor/topthink/think-orm/src/facade/Db.php ( 0.93 KB )
  110. /yingpanguazai/ssd/ssd1/www/wwww.yeyulingfeng.com/vendor/topthink/think-orm/src/db/connector/Mysql.php ( 5.44 KB )
  111. /yingpanguazai/ssd/ssd1/www/wwww.yeyulingfeng.com/vendor/topthink/think-orm/src/db/PDOConnection.php ( 52.47 KB )
  112. /yingpanguazai/ssd/ssd1/www/wwww.yeyulingfeng.com/vendor/topthink/think-orm/src/db/Connection.php ( 8.39 KB )
  113. /yingpanguazai/ssd/ssd1/www/wwww.yeyulingfeng.com/vendor/topthink/think-orm/src/db/ConnectionInterface.php ( 4.57 KB )
  114. /yingpanguazai/ssd/ssd1/www/wwww.yeyulingfeng.com/vendor/topthink/think-orm/src/db/builder/Mysql.php ( 16.58 KB )
  115. /yingpanguazai/ssd/ssd1/www/wwww.yeyulingfeng.com/vendor/topthink/think-orm/src/db/Builder.php ( 24.06 KB )
  116. /yingpanguazai/ssd/ssd1/www/wwww.yeyulingfeng.com/vendor/topthink/think-orm/src/db/BaseBuilder.php ( 27.50 KB )
  117. /yingpanguazai/ssd/ssd1/www/wwww.yeyulingfeng.com/vendor/topthink/think-orm/src/db/Query.php ( 15.71 KB )
  118. /yingpanguazai/ssd/ssd1/www/wwww.yeyulingfeng.com/vendor/topthink/think-orm/src/db/BaseQuery.php ( 45.13 KB )
  119. /yingpanguazai/ssd/ssd1/www/wwww.yeyulingfeng.com/vendor/topthink/think-orm/src/db/concern/TimeFieldQuery.php ( 7.43 KB )
  120. /yingpanguazai/ssd/ssd1/www/wwww.yeyulingfeng.com/vendor/topthink/think-orm/src/db/concern/AggregateQuery.php ( 3.26 KB )
  121. /yingpanguazai/ssd/ssd1/www/wwww.yeyulingfeng.com/vendor/topthink/think-orm/src/db/concern/ModelRelationQuery.php ( 20.07 KB )
  122. /yingpanguazai/ssd/ssd1/www/wwww.yeyulingfeng.com/vendor/topthink/think-orm/src/db/concern/ParamsBind.php ( 3.66 KB )
  123. /yingpanguazai/ssd/ssd1/www/wwww.yeyulingfeng.com/vendor/topthink/think-orm/src/db/concern/ResultOperation.php ( 7.01 KB )
  124. /yingpanguazai/ssd/ssd1/www/wwww.yeyulingfeng.com/vendor/topthink/think-orm/src/db/concern/WhereQuery.php ( 19.37 KB )
  125. /yingpanguazai/ssd/ssd1/www/wwww.yeyulingfeng.com/vendor/topthink/think-orm/src/db/concern/JoinAndViewQuery.php ( 7.11 KB )
  126. /yingpanguazai/ssd/ssd1/www/wwww.yeyulingfeng.com/vendor/topthink/think-orm/src/db/concern/TableFieldInfo.php ( 2.63 KB )
  127. /yingpanguazai/ssd/ssd1/www/wwww.yeyulingfeng.com/vendor/topthink/think-orm/src/db/concern/Transaction.php ( 2.77 KB )
  128. /yingpanguazai/ssd/ssd1/www/wwww.yeyulingfeng.com/vendor/topthink/framework/src/think/log/driver/File.php ( 5.96 KB )
  129. /yingpanguazai/ssd/ssd1/www/wwww.yeyulingfeng.com/vendor/topthink/framework/src/think/contract/LogHandlerInterface.php ( 0.86 KB )
  130. /yingpanguazai/ssd/ssd1/www/wwww.yeyulingfeng.com/vendor/topthink/framework/src/think/log/Channel.php ( 3.89 KB )
  131. /yingpanguazai/ssd/ssd1/www/wwww.yeyulingfeng.com/vendor/topthink/framework/src/think/event/LogRecord.php ( 1.02 KB )
  132. /yingpanguazai/ssd/ssd1/www/wwww.yeyulingfeng.com/vendor/topthink/think-helper/src/Collection.php ( 16.47 KB )
  133. /yingpanguazai/ssd/ssd1/www/wwww.yeyulingfeng.com/vendor/topthink/framework/src/think/facade/View.php ( 1.70 KB )
  134. /yingpanguazai/ssd/ssd1/www/wwww.yeyulingfeng.com/vendor/topthink/framework/src/think/View.php ( 4.39 KB )
  135. /yingpanguazai/ssd/ssd1/www/wwww.yeyulingfeng.com/app/controller/Es.php ( 3.30 KB )
  136. /yingpanguazai/ssd/ssd1/www/wwww.yeyulingfeng.com/vendor/topthink/framework/src/think/Response.php ( 8.81 KB )
  137. /yingpanguazai/ssd/ssd1/www/wwww.yeyulingfeng.com/vendor/topthink/framework/src/think/response/View.php ( 3.29 KB )
  138. /yingpanguazai/ssd/ssd1/www/wwww.yeyulingfeng.com/vendor/topthink/framework/src/think/Cookie.php ( 6.06 KB )
  139. /yingpanguazai/ssd/ssd1/www/wwww.yeyulingfeng.com/vendor/topthink/think-view/src/Think.php ( 8.38 KB )
  140. /yingpanguazai/ssd/ssd1/www/wwww.yeyulingfeng.com/vendor/topthink/framework/src/think/contract/TemplateHandlerInterface.php ( 1.60 KB )
  141. /yingpanguazai/ssd/ssd1/www/wwww.yeyulingfeng.com/vendor/topthink/think-template/src/Template.php ( 46.61 KB )
  142. /yingpanguazai/ssd/ssd1/www/wwww.yeyulingfeng.com/vendor/topthink/think-template/src/template/driver/File.php ( 2.41 KB )
  143. /yingpanguazai/ssd/ssd1/www/wwww.yeyulingfeng.com/vendor/topthink/think-template/src/template/contract/DriverInterface.php ( 0.86 KB )
  144. /yingpanguazai/ssd/ssd1/www/wwww.yeyulingfeng.com/runtime/temp/c935550e3e8a3a4c27dd94e439343fdf.php ( 31.50 KB )
  145. /yingpanguazai/ssd/ssd1/www/wwww.yeyulingfeng.com/vendor/topthink/think-trace/src/Html.php ( 4.42 KB )
  1. CONNECT:[ UseTime:0.001191s ] mysql:host=127.0.0.1;port=3306;dbname=wenku;charset=utf8mb4
  2. SHOW FULL COLUMNS FROM `fenlei` [ RunTime:0.001544s ]
  3. SELECT * FROM `fenlei` WHERE `fid` = 0 [ RunTime:0.000746s ]
  4. SELECT * FROM `fenlei` WHERE `fid` = 63 [ RunTime:0.000638s ]
  5. SHOW FULL COLUMNS FROM `set` [ RunTime:0.001324s ]
  6. SELECT * FROM `set` [ RunTime:0.000608s ]
  7. SHOW FULL COLUMNS FROM `article` [ RunTime:0.001486s ]
  8. SELECT * FROM `article` WHERE `id` = 478827 LIMIT 1 [ RunTime:0.001194s ]
  9. UPDATE `article` SET `lasttime` = 1778028819 WHERE `id` = 478827 [ RunTime:0.001476s ]
  10. SELECT * FROM `fenlei` WHERE `id` = 64 LIMIT 1 [ RunTime:0.000654s ]
  11. SELECT * FROM `article` WHERE `id` < 478827 ORDER BY `id` DESC LIMIT 1 [ RunTime:0.001067s ]
  12. SELECT * FROM `article` WHERE `id` > 478827 ORDER BY `id` ASC LIMIT 1 [ RunTime:0.001828s ]
  13. SELECT * FROM `article` WHERE `id` < 478827 ORDER BY `id` DESC LIMIT 10 [ RunTime:0.001567s ]
  14. SELECT * FROM `article` WHERE `id` < 478827 ORDER BY `id` DESC LIMIT 10,10 [ RunTime:0.001966s ]
  15. SELECT * FROM `article` WHERE `id` < 478827 ORDER BY `id` DESC LIMIT 20,10 [ RunTime:0.002908s ]
0.215433s