一、Openclaw功能简介


二、服务器获取
openclaw的请求权限过高,使用存在风险(误操作、隐私泄露、设备被黑等),但使用一个环境独立、具有root权限的云服务器部署就可以完美的避开这个问题,这里我们免费提供2周的服务器使用,足够大家部署使用,大家可以联系客服微信Biomamba_zhushou免费获取。2.1 西柚云账号注册
复制网址(https://www.xiyoucloud.net/aff/CCKTFBFC)至浏览器,注册账号实名认证。
2.2 加购3.0学习版服务器
点击产品与服务下的订购产品

点击进入生信服务器列表,选择3.0学习版的"点击购买"

下拉右侧弹窗,点击加入购物车

点击前往购物车

2.3 输入优惠码
输入并应用优惠码,优惠码联系客服【稳妥少年·药智未来】获取,下单立减200大洋。

2.4 账户激活
联系上一步客服微信Biomamba_zhushou,发送账号/用户ID,我们为您激活服务器。

2.5 创建实例
2.5.1 进入控制台创建实例
2.5.2 选择西南二区
进入镜像市场,点击选择镜像并点击使用

2.5.3 创建服务器实例,设置账户和密码,获取IP和端口
注意:这里的实例用户名和实例密码尽量自定义的复杂一些,避免与他人名称可能重复,导致后续影响使用。

2.6 登录服务器
设置好之后,根据自己的账号密码,就可以用ssh正常远程连接啦,详细的登录步骤可以查看我们之前的如何连接终端和Rstudio-server教程

三、服务器按照部署过程
3.1 运行安装脚本
首先使用自动化安装脚本
curl -fsSL https://openclaw.ai/install.sh | bash
安装不上,不使用安装脚本测试一下
npm install -g openclaw@latest#npm error CMake Error at CMakeLists.txt:1 (cmake_minimum_required):#npm error CMake 3.19 or higher is required. You are running version 3.16.3#CMake的版本问题,更新一下CMakepip install cmake --upgrade
再次运行
curl -fsSL https://openclaw.ai/install.sh | bash

安装成功后会跳转到以下配置界面
3.2 配置环境
以下开始配置软件,进行基础设置

接着根据我们的教程逐步的部署基础设置

我明白这是默认仅供个人使用的,如果要用于共享/多人使用需要进行锁定(安全设置)。是否继续?选择yes

这是选择后续通过openclaw configure配置,还是现在手动配置,选择Manual

询问是否在当前正在使用的这台电脑上直接安装并运行核心网关服务,选择Local getway(this machine)

询问安装位置,这里默认即可

下面就是选择接入的模型了,上述图,本教程选择MiniMax
在https://pinchbench.com/可以查看各个模型的成功率和花费,综合任务执行成功率和花费,最终选择minimax-2.1,大家可以根据需要选取,考察了一下感觉coding-plan更划算,https://platform.minimaxi.com/subscribe/coding-plan,一个月29块,注册订阅coding-plan

从表中也可以看到Minimax2.1在基准测试中表现比MiniMax2.5要好

这里是选择国内还是国外,本次教程是coding plan套餐所以选择CN - Oauth

点击红框内容跳转网页点击授权确认

授权成功后

选择手动选取模型

在各模型的基准测试中,2.1结果要优于2.5,所以手动选择2.1


接着是网关端口配置,我们西柚云给大家预留了三个端口可以自行分配,大家选择其中一个就可以

设置 Gateway(网关)绑定地址 的选项,本质上是在决定:这个服务要对哪些网络开放访问。这里选择第三个Auto就可以

配置 OpenClaw 网关(Gateway)时,系统让你选择安全认证(登录)方式,选择Token

通过 Tailscale 来配置你的网关网络访问权限,选择serve

选择yes

选择default

直接留空自动生成

这里配置企业微信接入信息,选择yes

默认没有企业微信,先跳过

这里要给模型设置网页搜索功能,先跳过


配置一些ai工具的api,都选择no,都是非必要选项

选择"Hooks",相当于“龙虾的记忆”,session-memory含义为当你在终端输入 /new(开启新对话)或 /reset(重置当前对话)时,Hook 会自动提取上一轮对话中的核心结论和关键信息,存入 Agent 的长期记忆库中。

是否安装网关服务,yes,Node

选择Do this later

yes
选择完之后,基础配置就结束了
3.3 接入企业微信
首先下载企业微信客户端,登录后点击工作台

点击智能机器人

点击创建机器人,点击手动创建

拖到最下方选择API模式创建

按照如上点击设置,获取bot id和secret,拖到到最后点击保存
接着在linux上配置企业微信插件
echo'export PATH="$(npm config get prefix)/bin:$PATH"' >> ~/.bashrcsource ~/.bashrc#安装企业微信插件npx -y @wecom/wecom-openclaw-cli install

选择手动输入

输入在企业微信中的bot id和secret
#我们手动拉起一下,这样可以想停就停openclaw gateway stopopenclaw gateway --port20389

这样就可以在企业微信里回消息了

3.4 安装skills
OpenClaw的Skills是赋予AI智能体执行实际任务能力的扩展插件,使其从单纯的聊天机器人进化为强大的自动化助理。而腾讯的SkillHub则是专为国内优化的本土化技能商店,它不仅提供高速镜像下载解决网络瓶颈,还进行了全中文适配与安全审计,并深度接入了腾讯生态,降低了skills的安装门槛。
#大家可以上网站上找一下适合自己的插件https://skillhub.tencent.com/#featured#安装skillhubcurl-fsSL https://skillhub-1388575217.cos.ap-guangzhou.myqcloud.com/install/install.sh | bash-s----no-skillscurl-fsSL https://skillhub-1388575217.cos.ap-guangzhou.myqcloud.com/install/install.sh | bash#配置环境变量echo'export PATH="$HOME/.local/bin:$PATH"' >> ~/.bashrcsource ~/.bashrcskillhub install tavily-search#注意安装路径,后续还要用到
接着我们需要获取tavily的api,在官网上注册登录后就可以进行免费获取,每个月有1000次的免费额度


将api-key写入~/.openclaw/.env
TAVILY_API_KEY=...
重启一下openclaw,将安装skills的位置告诉openclaw启用,这里我还安装了其他的skills。

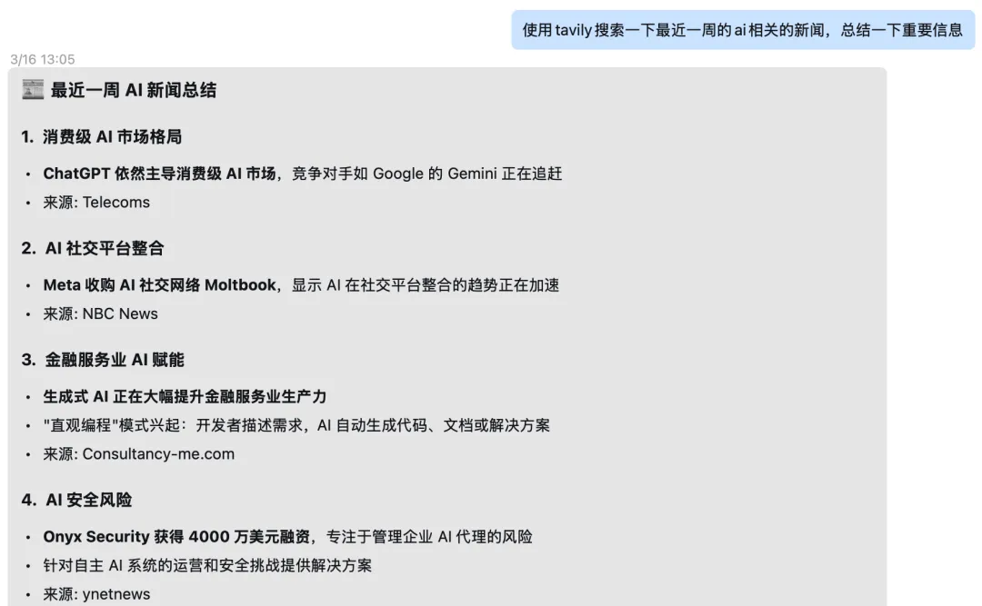
调用一下试一试

可以在tavily官网看一下,可以看到已经在使用

四、使用案例
4.1 检索文献




一共检索了6篇文献还找到了只发了预印本的RFdiffusion3
4.2 执行简单的生信任务









如果你想让openclaw的发送结果到你的邮箱的话可以提供你邮箱的SMTP码,这样就可以直接发送报告或结果到你的邮箱了



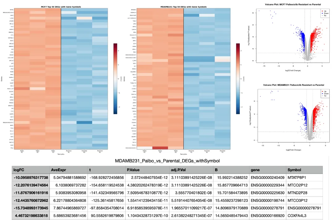
在这一步发现基因名用的不是gene symbol,所以又让openclaw重新绘图了一下




下面是openclaw出图和差异分析结果

一、服务器购买咨询渠道
链接:https://www.xiyoucloud.net/aff/CCKTFBFC
或点击文末的阅读原文访问:
多款高性能配置服务器任您选择,助力硕博科研工作。
二、配置介绍
目前一共发布了三款产品,专业版为60核、768GB内存、GPU为RTX5090(32GB显存);进阶版为40核、512GB内存、GPU为RTX4080S(16GB显存);特惠版为32核、384GB内存、GPU为5070(12GB显存)。相信足够大家完成大部分的生信和机器学习加速需求。有需求的小伙伴不要错过~
配置一:特惠版 显卡推荐:gpu:5070 *1 CPU加速:cpu:32核心 运行内存:384g 显存:12GB
配置二:进阶版 显卡推荐:gpu:4080s *1 CPU加速:cpu:40核心 运行内存:512g 显存:16GB
配置三:专业版 显卡推荐:gpu:5090 *1 CPU加速:cpu:60核心 运行内存:768g 显存:32GB

优惠策略
限时通过链接【https://www.xiyoucloud.net/aff/CCKTFBFC】下单
可后台联系稳妥少年公众号获取优惠码
使用专属优惠码下单还可以优惠200元
服务器购买咨询服务:
联系微信客服:2990380790

夜雨聆风