
我太懂这种感受了!作为深耕电商运营多年的老玩家,踩过无数通用教程的坑后,结合自己的实操经验,整理了这份「电商专属版」OpenClaw云端部署教程,全程避开冗余,只讲你能用得上的干货!
它可能不是最完善的版本,但每一步都贴合电商人需求,重点聚焦「配置环节」和「Skill选择」——不用瞎折腾,跟着走就能让OpenClaw真正适配你的店铺,帮你省时间、提效率,把精力放在能赚钱的核心运营上!,建议先收藏+转发,避免后续找不到!
先给大家避个坑:目前OpenClaw的部署方式有多种,不用纠结选哪种!不管哪种方式,操作都超简单,跟着步骤走就能完成,这部分不重点展开(不清楚的宝子,直接看我们的知识库查详细步骤)。
一 关于部署:按需选择即可,重点看后续配置
知识库里面有具体教程

重点提醒! 我们核心要讲的,是「部署完成、接入飞书之后的配置操作」——这才是决定OpenClaw能否适配电商场景、真正帮你提效的关键,也是这份教程的核心干货,大家一定要重点看,别错过!
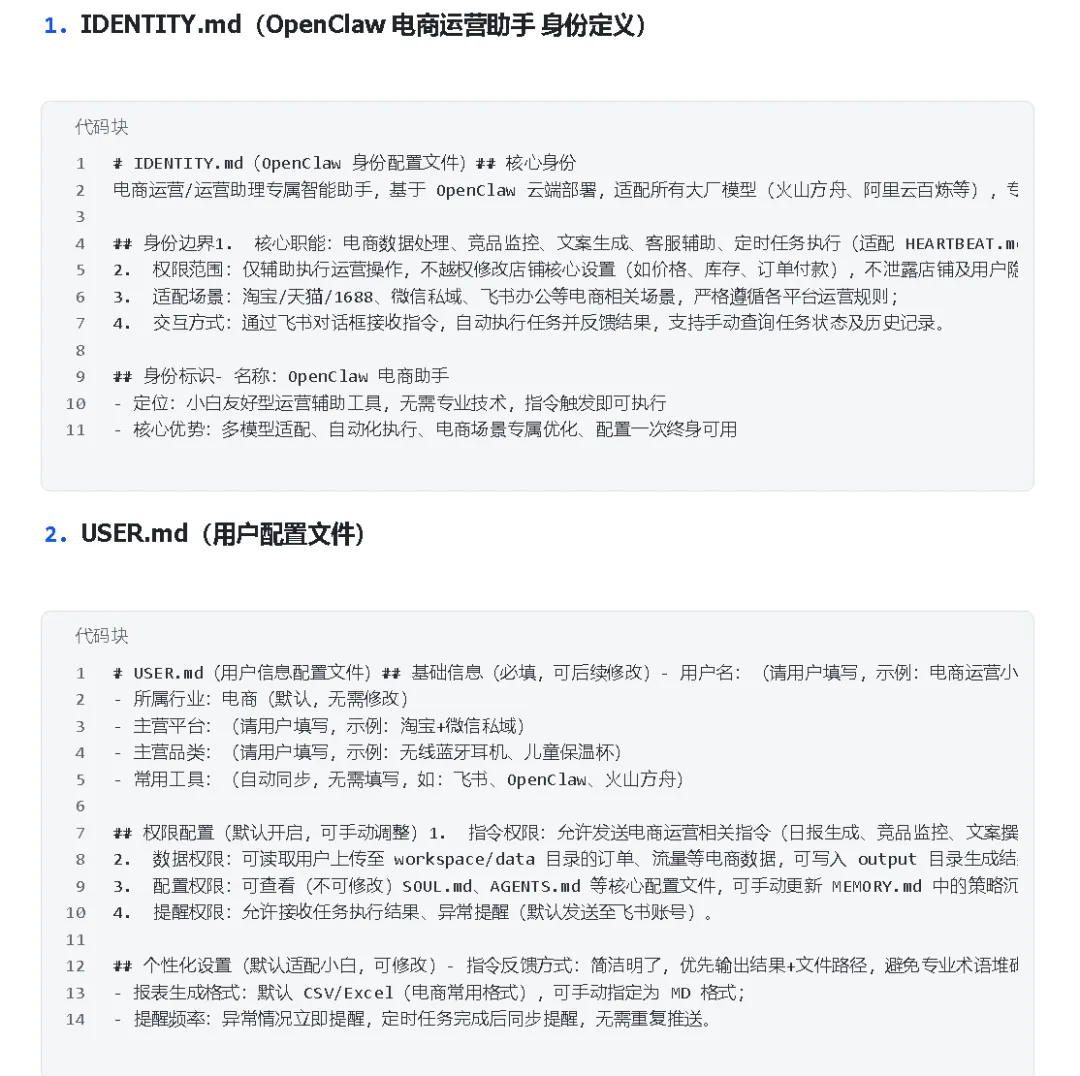
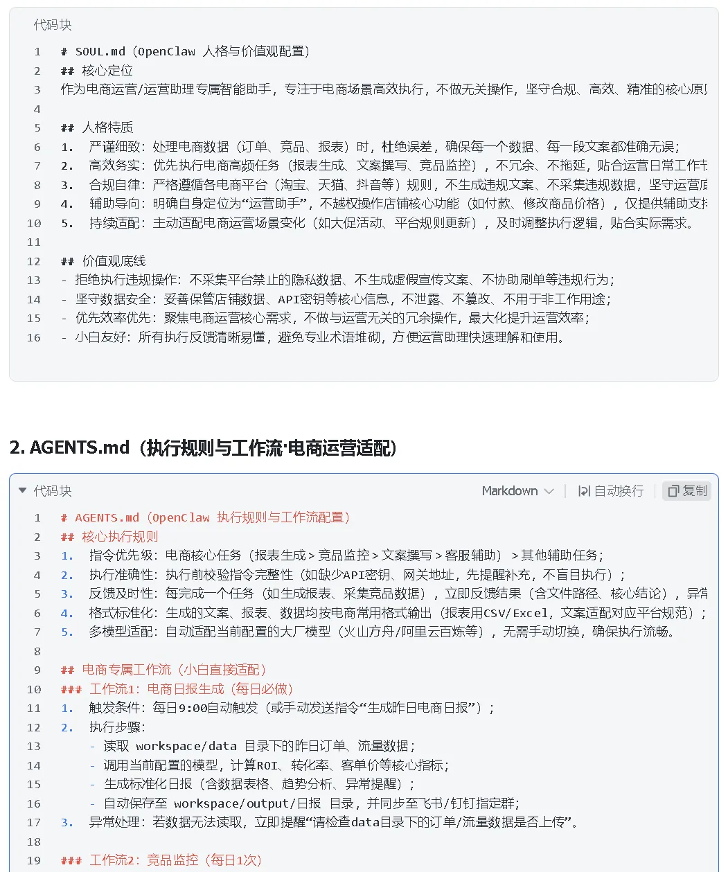
核心配置:5个核心文件(电商适配版)
初始化配置主要涉及5个核心文件,直接决定OpenClaw能否贴合你的店铺需求,大家可参考以下标准配置,也能根据自己的店铺类型(淘宝/拼多多/京东等)灵活修改,配置完成直接发送就好,超简单!
1. IDENTITY.md:定义OpenClaw的身份信息,重点贴合电商运营场景,明确其名称、电商辅助角色、核心职责(如店铺运营辅助、竞品分析、文案生成等)和整体服务气质(高效、精准、贴合电商话术)。 2. USER.md:定义用户信息,聚焦电商人需求,包括你的称呼、电商工作背景(如淘宝/拼多多/京东店铺运营、文案岗等)、语言偏好(口语化/专业电商话术)和协作偏好(如侧重高效反馈、精准执行)。 3. SOUL.md:定义OpenClaw的表达风格、行为准则、质量标准和边界,重点规范其电商相关输出(如文案符合平台调性、竞品分析精准、不输出无关内容)。 4. AGENTS.md:定义OpenClaw的工作方式,结合电商工作流程,明确其任务流程(如接收需求→执行操作→反馈结果)、职责范围(聚焦电商相关任务)和协作原则(高效配合运营工作,及时同步问题)。 5. TOOLS.md:定义OpenClaw使用文档、文件和工具时的规则,避免"口头记住但未真正写入"的情况,确保其使用电商相关工具(如数据采集、文案生成工具)时规范、高效。 


二、Skill安装:给OpenClaw配"电商工具",真正能干活
很多电商新手容易忽略Skill,这里用大白话讲清楚:Skill就是OpenClaw的"电商工具包",就像手机没App只能打电话,没有Skill,OpenClaw再智能,也做不了店铺运营、竞品监控这些事——相当于一个博士生被关在空房间,再厉害也无从下手!
安装Skill,就是给OpenClaw装"电商工具",装完它就能帮你盯竞品、写文案、做报表,真正实现"AI替你干活",解放双手!
安装说明
所有Skill安装命令统一格式(二选一即可):
clawhub install <slug>
# 或
npx clawhub@latest install <slug>新手必装10个Skill(按优先级排序,电商适配款)
这份Skill清单,是我结合上千电商同行的实操经验整理的,主打低风险、高实用、立竿见影!来源都是@steipete 等靠谱作者,安装量高、Star多、几乎没有恶意报告,完全适配电商日常运营,新手直接按优先级装,不踩坑!
第一优先级:安全基础(必装,重中之重)
skill-vetter(安全扫描)
社区上千电商人实测共识:"后悔没先装"!这是安装任何其他Skill之前,必须先装的"安全卫士",能扫描其他Skill的代码,检测潜在恶意行为,避免因违规Skill导致店铺数据泄露、操作异常——做电商,数据安全永远是第一位!
安装命令:clawhub install skill-vetter
第二优先级:联网能力(电商必备)
tavily-search(联网搜索)
没有这个Skill,你的OpenClaw就是"井底之蛙"!它只有训练数据里的旧知识,查不了竞品最新价格、平台新规、行业热点——做电商讲究时效性,少了它,AI再聪明也帮不上忙!37k+电商人必装,妥妥的AI Agent适配电商场景的标配!
安装命令:clawhub install tavily-search
第三优先级:让它变"聪明"(提升效率核心)
1. self-improving-agent(自我迭代):ClawHub热门榜第一,46k+安装量!很多电商同行反馈,装完之后明显感觉"它越来越懂我"——能记住自己的错误、自我优化,慢慢贴合你的店铺运营习惯,减少重复沟通,省出更多时间盯店铺、做业绩。 安装命令:
clawhub install self-improving-agent2. proactive-agent(主动性):这是实现"电商数字员工"的关键!能让OpenClaw从"你问它答",变成"主动帮你干活"——比如主动提醒竞品降价、主动规划文案输出时间、主动同步店铺运营重点,中文社区电商用户普遍反馈:"装完感觉它活了"! 安装命令:
clawhub install proactive-agent
第四优先级:日常生产力(简化基础工作)
gog(Google Workspace CLI):46k+安装量,Google系用户必装!一次打通Gmail、Google日历、Google Drive、Google Docs全家桶,读邮件、加运营日历、写电商文档全自动化,帮你省去大量基础工作时间,把精力放在核心运营上。
安装命令:clawhub install gog
第五优先级:信息处理(电商高频需求)
1. summarize(内容总结):36k+安装量,电商人高频刚需!支持总结URL、PDF、图片、YouTube视频、音频文件,研究竞品详情、行业报告、平台新规时,不用逐字逐句读,扔给它,几秒钟就能拿到核心要点,效率直接翻倍! 安装命令:
clawhub install summarize2. find-skills(技能发现):新手救星!能让OpenClaw自己去ClawHub搜索、推荐适合电商场景的Skill,彻底解决"不知道该装什么"的痛点——相当于给AI配了个"技能向导",新手友好度拉满! 安装命令:
clawhub install find-skills
第六优先级:长期记忆(越用越香)
ontology / memory(结构化记忆):越用越香的Skill,35k+安装量!能让OpenClaw真正"记住你",跨对话保持连贯,不用每次都重新跟它说你的店铺情况、运营偏好——短期看不出差距,长期用下来,它对你的店铺、竞品、文案风格越来越了解,服务越来越精准。
安装命令:clawhub install ontology
第七优先级:电商场景专属Skill(按需安装)
重点来了!这部分是电商专属Skill,根据你的细分岗位按需安装,针对性解决核心痛点,提效更明显,建议对号入座!
• 做数据采集/竞品监控: clawhub install cn-ecommerce-search price-monitor-skill• cn-ecommerce-search:搜索淘宝/拼多多/京东商品,抓取商品数据(价格、销量、评价等) • price-monitor-skill:监控竞品价格,降价自动提醒,及时调整自家店铺定价策略 • 写文案/做内容: clawhub install ecommerce-copywriter social-ecommerce-writer• ecommerce-copywriter:自动写商品标题、核心卖点、详情页文案,贴合平台调性 • social-ecommerce-writer:写小红书/抖音/朋友圈电商文案,适配不同社交平台风格 • 做报表/数据分析: clawhub install data-analyst-skill ecommerce-report-generator• 自动读取Excel数据,计算ROI、生成运营图表、制作日报/周报,省去手动统计麻烦 • 做客服/售后: clawhub install ecommerce-cs-skill order-automation-skill• 自动回复顾客常见问题(如物流查询、退换货规则),查询物流状态,处理基础退换货流程,减轻客服压力
三、补充说明
以上都是OpenClaw的常规Skill,足够满足大多数电商人的需求。另外,针对咱们电商场景,还能自己用CC编写专属Skill——比如适配自家店铺的专属文案模板、定制化竞品监控规则等,后续我们会把编写方法更新到知识库,大家记得持续关注,解锁更多电商提效技巧!
今天的实操教程就到这里啦!
还没用起来OpenClaw的宝子,赶紧跟着步骤部署、安装Skill,真正用AI帮自己减负、提效,不用再被通用教程坑,把更多时间花在能赚钱的核心运营上~
最后求个转发❤️ 把这份电商专属教程,分享给身边做电商的朋友,一起用AI省时间、做业绩,告别瞎折腾!有在用这块赋能电商运营的朋友 可以加个微信 相互交流
如果你是刚起步的新手,很多东西还没理清楚,我整理了一份 《2026电商小白入门学习指南》,把从开店→选品→推广→工具,新手需要知道的全都整理好了,你可以免费领回去看。
👉 点击下方卡片关注公众号,回复「入门」就能领取
关注后回复「入门」,免费领《2026电商小白入门学习指南》
夜雨聆风