
当前,有多所高校及企业正通过平台搭建、系统培训、模型开源、资源共享等多元路径,助力学生与员工“养龙虾”。
争议的根源从不是工具本身,而是不会用、用不对!专业的人教你专业的方法,这只龙虾就能成为你科研路上的 “最强辅助”。
科研人员使用 “龙虾”(OpenClaw)在功能适配性与效率提升方面具备较高可用性,尤其在文献处理、数据处理与可视化、论文写作、代码辅助和实验管理等场景中表现突出。
我给大家推荐一个双一流高校科研一线导师主讲 学术龙虾“OpenClaw”赋能科研的实战培训,课程全程干货无废话,从安全部署到实战应用,手把手教你把学术龙虾用透、用稳,彻底告别科研内耗!让第一批想拥抱龙虾“OpenClaw”的科研人先享受自动化的便利。
课程内容完全围绕科研场景设计,覆盖多源文献智能分析、科研数据预处理、建模与可视化、论文/项目申请书/发明专利专利等科研专属功能,让OpenClaw工具真正贴合科研场景需求,而非通用工具的简单套用,确保所学技能能直接应用于日常科研工作。名额仅限40人,最后15个名额,请尽快联系我们预留名额!!
课程一:学术龙虾OpenClaw赋能科研与日常办公全流程自动化高级实战培训班
课程二:AI深度赋能SCI论文写作、论文精准选题、创新点挖掘实战培训班(限报20人)

1
培训优势
2
培训时间与地点
![]() | ![]() | ![]() |
3
课程内容

4
培训专家
5
培训费用
B类:收费4800元/人(含培训费、资料费、B类证书费、发票费等)
C类:收费5800元/人(含培训费、资料费、B类+C类证书费、发票费等)
D类:收费7800元/人(含培训费、资料费、B类+C类+D类证书费、发票费等)
注:本次培训的费用由承办单位中科软研(北京)科学技术有限公司和北京富卓佰扬科技有限公司承负责收取并提供发票。可提前开具发票,再进行公对公转账。发票可涵盖培训费、会议费、会议注册费、资料费、技术服务费、检测费等多种费用类别,线下参加培训的差旅费和食宿费自理。
6
颁发证书
A类:中科软研(北京)科学技术有限公司颁发的课程结业证书;
7
联系方式
如需具体的培训通知,请联系我们获取。
联系人:李老师 13261851751(微信同号)
微信二维码:


各企事业单位、高等院校及科研院所:
论文写作是许多科研人员、研究生以及青年学者都会面临的重要挑战。从选题的确定到创新点的挖掘,再到最终成稿,每一步都需要逻辑清晰、方法科学和语言精准。然而,繁重的科研任务和有限的指导资源让许多人在论文写作过程中感到迷茫。为了解决这一难题,中促中心(国家事业单位)与中科软研(北京)科学技术中心(www.fzby.org.cn)联合双一流高校教授共同精心设计了《AI深度赋能SCI论文写作、论文精准选题、创新点挖掘实战培训班》课程,为学员提供系统化的写作讲解和一对一深度辅导,助您突破论文写作的瓶颈。本课程的最大特色在于:导师全程参与与学员深度互动,课程期间,老师将与每位学员一对一沟通,针对您的研究领域和兴趣,探讨论文选题的可行性与新颖性,帮助梳理研究背景并挖掘创新思路。同时,课程采用集中训练模式,将论文写作拆解为具体步骤,从文献综述、研究方法到实验方案、结果分析,为您构建科学而高效的写作流程。现通知如下::
01
培训特色及目标
账号赠送福利:赠送每人1个ChatGPT Plus会员账号,没有使用次数限制,不需要魔法,支持使用ChatGPT-5.2、DeepSeeK、Gemini 3.0、Claude等大语言模型(具体时间可参考收费标准)
一对一精准选题指导:针对学员的研究方向,深度讨论与优化选题,确保研究的新颖性和学术价值。
创新思路梳理与指导:结合当前学术前沿,帮助学员挖掘独特的创新点,为论文奠定坚实的研究基础。高效训练:以番茄钟管理法精细规划写作任务,让学员在高效专注中完成从选题到初稿的全流程。
全方位实操支持:提供写作模板、提示词优化技巧、数据分析与实验设计方法,结合实例教学,让学员轻松掌握学术写作的关键技能。
答疑与反馈机制:每日设置答疑时间,针对共性问题进行集中讲解,同时提供一对一的个性化辅导,课后提供免费答疑指导,建立学员答疑群。
四天完成论文初稿:会给学员提供若干个可以写论文的idea,四天的时间里完成一个论文初稿(完成度90%以上)如有学员需要写代码的,可以辅助指导撰写示例代码。
03
培训时间及方式
![]() | ![]() |
04
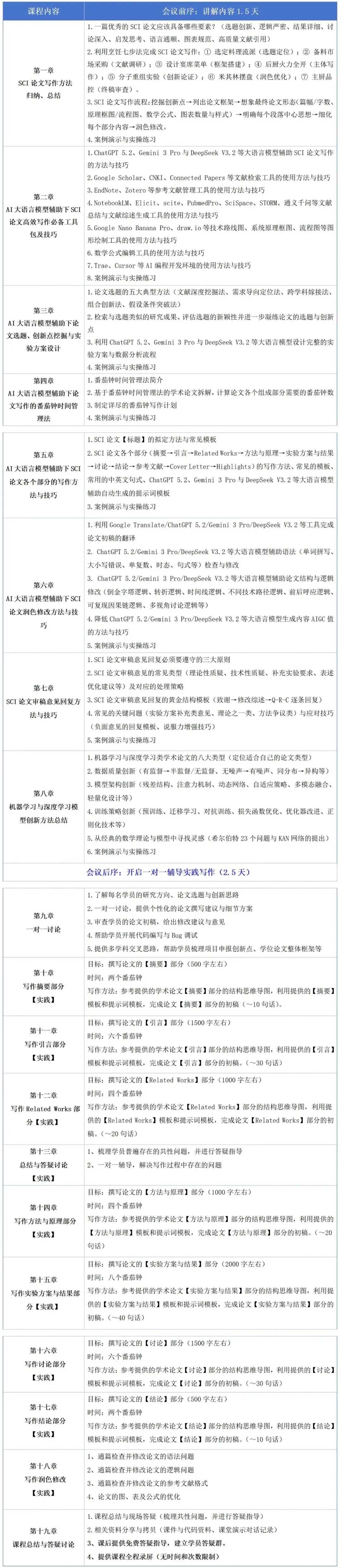
课程大纲

05
培训费用
B类:收费4800元/人(含培训费、资料费、B类证书费、发票费等)
C类:收费5800元/人(含培训费、资料费、B类+C类证书费、发票费等)
D类:收费7800元/人(含培训费、资料费、B类+C类+D类证书费、发票费等)
注:本次培训的费用由承办单位中科软研(北京)科学技术有限公司和北京富卓佰扬科技有限公司承负责收取并提供发票。可提前开具发票,再进行公对公转账。发票可涵盖培训费、会议费、会议注册费、资料费、技术服务费、检测费等多种费用类别,线下参加培训的差旅费和食宿费自理。
06
颁发证书
A类:中科软研(北京)科学技术有限公司颁发的课程结业证书;
B类:可获得中小企业合作发展促进中心(事业单位)颁发的《生成式人工智能(AIGC)工程师》职业技能证书,纳入中心数据库,全国通用可查。
C类:可获得国家一级学会颁发的高级《人工智能应用工程师》职业技能证书,该证书可作为专业技术人员职业能力考核的证明,以及专业技术人员岗位聘用、任职、定级和晋升职务的重要依据。
D类:可获得工业和信息化部所属的党政机关(正局级)颁发的《数据分析工程师》证书,该证书可证明学员具备熟练应用数据分析的能力,企业招投标、事业单位晋升定级、岗位赋能的重要依据。
07
联系方式
如需具体的培训通知,请联系我们获取。
联系人:刘李老师 13261851751(微信同号)
微信二维码:


各企事业单位、高等院校及科研院所:
本课程旨在通过全面、系统的学习,使学员掌握Python在科研领域中的应用,特别是如何利用人工智能技术推动科研进展。课程内容涵盖了从基础的Python编程到高级的机器学习和深度学习算法,逐步引导学员掌握科研数据分析、模型设计与训练、以及科研绘图等关键技能。同时,课程特别强调人工智能在科研写作、和数据处理中的实际应用,帮助学员高效完成科研任务。课程通过详细的理论讲解和丰富的课堂动手练习,让学员深入理解和掌握各类人工智能算法的原理与应用方法。课程内容包括Numpy和Matplotlib等科学计算和绘图工具的学习,机器学习算法的应用与优化,以及深度学习算法在图像识别和目标检测中的实际应用。特别设置的案例分析环节,通过介绍各种跟科研相关的实际项目,帮助学员将所学知识应用到具体的科研项目中。此外,课程还介绍了最新的人工智能技术,如YOLOv10目标检测与分割算法和大语言模型在科研中的应用,全面提升学员的科研能力和创新水平。通过本课程的学习,学员不仅能够独立完成SCI论文中的各类数据分析和模型构建任务,还能够在科研过程中有效应用人工智能技术,提高科研效率和成果质量。具体事宜如下:
01
培训特色
1、从最基础入门的操作和概念开始学习逐步提升,有无基础均可报名;
2、针对实际SCI论文和实际人工智能应用项目进行解读分析,详细Python人工智能算法如何应用于SCI论文写作和实际项目应用;
3、课程内容包含大量实际案例操作,深度剖析Python人工智能算法在科研学术和项目应用中的最佳应用;
4、每天都会有专门的课堂实操练习,确保学员掌握实际操作细节;
6、参加一次培训,以后本人可以终身免费参加相同的现场及直播课程,不限次数,学会为止;
02
培训收获
03
培训时间及方式
2026年04月17日—04月19日 北京现场+线上直播(培训三天)
注:现场及线上直播同步进行,不方便到现场的学员,可线上参加,名额有限,请尽快与我们联系报名,预留名额。
04
课程大纲

06
培训费用
07
颁发证书
A类:中科软研(北京)科学技术有限公司颁发的课程结业证书;
B类:可获得中小企业合作发展促进中心颁发的《人工智能训练师》职业技能证书,纳入中心数据库,全国通用可查。
C类:可获得国家一级学会颁发的高级《人工智能应用工程师》职业技能证书,该证书可作为专业技术人员职业能力考核的证明,以及专业技术人员岗位聘用、任职、定级和晋升职务的重要依据。
D类:可获得工业和信息化部所属的党政机关(正局级)颁发的《机器学习算法研发工程师》证书,该证书可证明学员具备熟练应用AI工具的能力,企业招投标、事业单位晋升定级、岗位赋能的重要依据。
08
联系方式
如需具体的培训通知,请联系我们获取。
联系人:李老师 13261851751(微信同号)




1
培训福利
4、课后答疑:课后2个月内微信群答疑。
2
参会对象
3
培训时间与地点
4
课程内容
课程章节 | 主要内容 |
第一章 打通智能体基本功——大语言模型基础认识 | 基础知识之大语言模型 理论1:全球Top 10大模型对照(挑选智能体的最佳员工) 理论2:大语言模型的几个基本认识和关键技巧(增效、避错) 理论3:大语言模型在医学中的科研设计应用(AI科研场景) 理论4:大语言模型降低幻觉的关键(杜绝撒谎是前提) 理论5:如何约束大语言模型(提高质量是追求) 理论6:了解大语言模型的能力——文字、图片、语音、视频 |
第二章 基础知识之大语言Nano-banana系统介绍 | 理论1:Nano banana介绍 理论2:自然科学基金中绘图的几个细节问题 理论3:如何基于Nano banana实现逐步图片的组合和美化 理论4:巧用Nano banana的图片预测能力及场景重置 展示&操作:Nano banana绘图 |
第三章 认识利器——智能体工具介绍 | 进阶知识之智能体工具: 理论1:LLM、工具、工作流、智能体的区别 理论2:标准化Agent 构建= 目标 + 计划 + 工具调用 + 记忆/知识库 + 反思评估 + 安全约束 理论3:适用于Agent的典型科研场景——多步骤、可追溯、可重复、可协作 理论4:Agent协作——拆解复杂任务,多角色协作 理论5:几种受关注的智能体工具介绍及适用场景 理论6:SciAgent在科研方面的优势 理论7:SciAgent与复合素材图片构建与整合优化 理论8:SciAgent与视频制作 理论9:几篇高水平SCI智能体应用实战 展示&操作:SciAgent账户建立与登录、SciAgent常规操作 |
第四章 应用实战——SciAgent使用介绍和展示 | 全部实践&实战,只要跟着学,包教包会 理论1:本地可跑的智能体——环境搭建与 SciAgent启动 理论2:能精准对话的 AI——属于你的对话机器人 理论3:“听话”的 AI ——Prompt 配置与行为控制 理论4:会用资料回答——与众不同的知识库接入(RAG) 理论5:能做事的 AI——多能力智能体(Agent) 理论6:自动执行任务——工具调用与自动流程 |
第五章 通用技术实战 | 通用技术实战1:自由文本对话机器人(多人聊天室)的构建 通用技术实战2:语音对话交互机器人/角色构建(让任何一个LLMs张开嘴,让LLMs彼此互动,来一场AI学术相声!) 通用技术实战3:虚拟人物视频构建(特定形象、话术、风格) 通用技术实战4:复合素材图片构建与整合优化(多模型+严格限定+整体润色协同完成) 通用技术实战5:PPT制作整合优化(多LLMs协同完成) 通用技术实战6:接入RAG强化智能体表现(自创知识库的构建) 通用技术实战7:SciAgent研究工具的选择和共享 |
第六章 专业技术实战 | 专业技术实战1:超精准论文撰写与修改(内容、格式、风格、修稿、建议、改稿,全流程,多模型协同完成); 专业技术实战2:项目设计与迭代(多模型构思+多模型评价+最终裁决+必要时迭代) 专业技术实战3:科普视频精准构建(目的及效果为导向的视频制作); 专业技术实战4:科研图片绘制与优化(设计、制作、润色、修改,多模型迭代协同完成); 专业技术实战5:各PPT制作(文献汇报、毕业论文、课题答辩、工作总结) 专业技术实战6:虚拟文字问诊系统构建(一人MDT,多学科超复杂病例一次性完成会诊) 专业技术实战7:多层次任务智能体联动结合(动画片制作,手术视频制作,宣传视频) 专业技术实战8:智能语音问诊系统构建(场景及专业特色限定); |
第七章 OpenClaw (Clawdbot)使用演示 | 前沿知识之Clawdbot 理论1:Clawdbot账户申请 理论2:Clawdbot界面应用介绍 理论3:Clawdbot的特点和特色 理论4:如何选择适合自己的智能体平台?(价格比对、功能拓展、会员权益) 展示&操作:Clawdbot常规使用 |
第八章 讨论与答疑 | 1:手把手带领学员完成一个属于自己的SciAgent工作流包 2:带走可直接复用的模板库与SOP,把SciAgent真正嵌入个人与团队的日常科研与工作流,实现持续提效与个性化升级。 3:建立微信群,便于后期的讨论与答疑 |
5
培训费用
B类:收费4800元/人(含培训费、资料费、B类证书费、发票费等)
C类:收费5800元/人(含培训费、资料费、B类+C类证书费、发票费等)
D类:收费7800元/人(含培训费、资料费、B类+C类+D类证书费、发票费等)
注:本次培训的费用由承办单位中科软研(北京)科学技术有限公司和北京富卓佰扬科技有限公司承负责收取并提供发票。可提前开具发票,再进行公对公转账。发票可涵盖培训费、会议费、会议注册费、资料费、技术服务费、检测费等多种费用类别,线下参加培训的差旅费和食宿费自理。
6
颁发证书
A类:中科软研(北京)科学技术有限公司颁发的课程结业证书;
7
联系方式
如需具体的培训通知,请联系我们获取。
联系人:李老师 13261851751(微信同号)
微信二维码:

📚 课程五:

各企事业单位、高等院校及科研院所:
FLUENT作为计算流体力学模拟的通用软件,能模拟从不可压缩到可压缩、层流与湍流、传热与相变、化学反应与燃烧、多相流与颗粒流、旋转机械、动网格、气动噪声、材料加工、燃料电池等众多领域的物理化学过程,已在能源、资源、航空、航天、化工、环保、水利、汽车、机械、电子、船舶、冶金、建筑、材料及生物等领域广泛应用。计算流体力学模拟的全流程包含前处理、求解及后处理。求解器方面,FLUENT具备丰富的物性数据库、先进的数值算法、保持更新的物理及化学子模型、稳健的迭代算法,也具备直观的后处理功能,目前计算流体力学(CFD)技术在各个行业中的应用日趋广泛。许多工程问题将越来越多地借助计算机进行模拟、计算及预测。ANSYS FLUENT是目前全球领先的商用CFD 软件,市场占有率达80%左右,是工程师和研究者不可多得的有力工具。然而,为了能够熟练使用该工具,往往需要经过大量系统的学习,掌握从建模、网格划分,到求解器数值模型设定等一系列知识,入门过程比较漫长。本研修班将通过数天的学习,由浅入深,一步一步讲解,尤其通过多个典型实际工程案例的手把手上机指导,大大缩短Fluent软件的学习周期,使学员经过培训后能够迅速入门,并将其作为熟悉的工具进行使用。中科软研(北京)科学技术中心举办“ANSYS FLUENT通用流体仿真核心技术应用与工程实例”培训班,采用最新ANSYS Fluent版本授课,对前沿得Fluent方法及应用进行全面的讲解,同时进行深入的实战案例,帮助参加学员掌握ICEM CFD、Fluent Meshing网格应用、利用Fluent软件进行具体的项目和科研工作的开展。官方网址:www.fzby.org.cn 现将通知事宜如下:
培训优势
1、课程包括几何建模、网格划分和Fluent求解、后处理等全部过程;
2、培训老师理论和工程经验丰富,我们会结合学员实际需求备课并补充相关内容;
3、通过原理解析、大量实例操作强化应用,提升参会学员解决实际工程问题的能力;
4、建立学员答疑微信群,学完后可以继续在群里与主讲老师、同学交流问题,课后提供答疑。
5、参加一次培训,以后本人可以终身免费参加相关现场及直播课程,不限次数,学会为止!
6、此次课程限定40人,报名敬请从速。前20人报名可获得往届的培训视频及资料。
培训专家
培训时间与方式
2026年4月24日—4月26日 北京现场 + 线上直播(培训三天)
注:现场及线上直播同步进行,可根据自己情况选择报名线上或线下课程。
培训内容

收费情况
A类:收费3900元/人(含培训费、资料费、A类证书费、发票费等)
B类:收费4800元/人(含培训费、资料费、B类证书费、发票费等)
C类:收费6800元/人(含培训费、资料费、B类+C类证书费、发票费等)
D类:收费7800元/人(含培训费、资料费、B类+C类+D类证书费、发票费等)
注:本次培训的费用由中科软研(北京)科学技术有限公司和北京富卓佰扬科技有限公司负责收取并提供发票。可以选择提前开具发票,随后进行公对公转账。发票可涵盖培训费、会议费、会议注册费、资料费、技术服务费、检测费等多种费用类别,线下参加培训的差旅费和食宿费自理。
颁发证书
A类:中科软研(北京)科学技术有限公司颁发的课程结业证书;
B类:可获得中小企业合作发展促进中心颁发的《FLUENT软件应用工程师》职业技能证书,纳入中心数据库,全国通用可查。
C类:可获得中国通信工业协会,国家一级学会颁发的高级《CAE仿真工程师》职业技能证书,该证书可作为专业技术人员职业能力考核的证明,以及专业技术人员岗位聘用、任职、定级和晋升职务的重要依据。
D类:可获得工业和信息化部所属的党政机关:工业和信息化部人才交流中心(正局级)颁发的《数据分析工程师》证书,该证书可证明学员具备熟练应用AI工具的能力,企业招投标、事业单位晋升定级、岗位赋能的重要依据。
优惠政策
1、学生凭学生证优惠300元;
2、2人以上(含)团体报名每人可减少200元;
3、3人以上(含)团体报名每人可减少300元;
4、4人以上(含)团体报名每人可减少400元;
5、5人以上(含)团体报名,另外赠送一个名额;
6、以上优惠政策不能同时享受,只能享受其中一种。
联系方式
联系人:李老师 13261851751(微信同号)
微信二维码:


夜雨聆风



