4月1日,国家药监局集中发布了《“人工智能+药品监管”的实施意见》、《2026年药品监管信息化标准立项计划》和《做好生物制品分段生产有关工作的通知》。
《“人工智能+药品监管”的实施意见》紧扣监管改革核心,系统规划了下一阶段监管数智化转型的七大重点方向。
文件明确提出,到2030年初步构建药品监管与人工智能融合创新体系,到2035年基本形成数智驱动、智能敏捷、自主可控、生态协同的智慧化药品安全治理新格局。
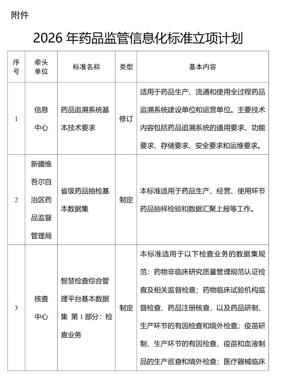
《2026年药品监管信息化标准立项计划的通知》则对《药品追溯系统基本技术要求》等9项标准制修订项目立项。
本次立项的9项标准中,国家药监局信息中心牵头制修订6项,包括修订《药品追溯系统基本技术要求》及制定《中药饮片追溯码编码要求》等5项新标准;国家药监局核查中心牵头制定《智慧检查综合管理平台基本数据集》等2项;新疆维吾尔自治区药监局牵头制定《省级药品抽检基本数据集》1项。
同日发布的《做好生物制品分段生产有关工作的通知》,则是对生物制品分段生产试点工作的深化与落实。
该通知要求各级监管部门提前介入、加强指导,并压实企业主体责任,确保委托双方建立覆盖生产全过程的统一质量保证体系。
通知特别强调,原则上申请人和受托方至少一方须具备三年以上同剂型生物制品的商业化生产经验,且审评环节将重点审核工艺衔接合理性与全过程质量可控性。
此外,通知还为跨境分段生产提供了便利,允许使用境内外证明材料替代部分申请材料,旨在推动生物医药产业优化资源配置,有序融入国际产业链,实现高质量发展。

各省、自治区、直辖市和新疆生产建设兵团药品监督管理局,局机关各司局、各直属单位:
药品智慧监管行动计划实施以来,各级药品监管部门积极探索利用信息化手段提升药品监管能力,初步构建了全国一体化药品智慧监管体系。当前,人工智能等新一代信息技术的快速发展与迭代演进,为智慧监管提供新手段、注入新动能。为贯彻落实《国务院关于深入实施“人工智能+”行动的意见》《国务院办公厅关于全面深化药品医疗器械监管改革促进医药产业高质量发展的意见》,抢抓人工智能发展重大战略机遇,推进人工智能与药品监管深度融合发展,加快推动药品监管现代化,提出以下意见。
一、总体要求
以习近平新时代中国特色社会主义思想为指导,深入贯彻党的二十大和二十届历次全会精神,全面贯彻习近平总书记关于药品监管的重要指示批示精神,坚持以信息化引领药品监管现代化,坚持问题导向、系统思维,统筹发展和安全,发挥智慧监管平台总枢纽作用,强化系统协同和开放共享,以数据要素为驱动、以场景应用为牵引,深入推进人工智能在药品全生命周期监管中的创新应用,通过自动化、精准化、协同化、智能化提升“一网通办、一网统管、一网协同”水平,打造高水平全国一体化药品智慧监管体系,为全面深化药品监管改革提供有力数智支撑。
到2030年,初步构建药品监管与人工智能融合创新体系,“人工智能+药品监管”运行管理机制基本形成,算力支撑底座更加集约高效,形成满足监管智能化需要的高质量数据集、垂直大模型和智能体,人工智能在审评审批、监督检查、检验监测、政务服务等场景中有效应用,人机协同效率显著提升,全生命周期数智化监管能力迈上新台阶。到2035年,基本形成数智驱动、智能敏捷、自主可控、生态协同的智慧化药品安全治理新格局。
二、紧扣智慧监管重点场景,数智赋能监管改革落地生效
(一)构建人机协同智能审评审批体系。推动申报资料电子提交标准化、结构化,完善审评审批知识库,加快“两品一械”审评审批大模型与智能体研发应用,高效赋能产品智能分类、任务分配、资料审查、知识检索、问题识别、报告生成、制证送达等场景,显著提升审评审批质效。聚焦地方监管部门在审评审批工作中的高频场景,按照国家局指导,省级药品监管部门分工协作的原则,以点带面,加快推进第二类医疗器械审评、药品上市后变更备案、普通化妆品备案、生产经营许可审批等重点场景智能化应用落地,强化成果转化与共享,避免低水平重复建设。进一步完善人工智能辅助审评审批工作制度,以保障产品安全有效为底线、以提升审评审批质效为重点,建立健全“数智赋能、人工复核、全程留痕”的人机协同机制,加快建设高效、安全、可控的智能化审评审批体系。
(二)提升全链条智能化监管能力。在研制环节,持续推进临床试验数据治理规范化,研究制定临床试验电子化记录技术指南、计算机化系统验证指南等配套规范,完善技术指南体系,利用临床试验大数据提升监管效能。在生产环节,持续完善疫苗、血液制品、特殊药品等高风险品种生产数智化监管机制,完善现场检查与非现场监管相结合的监管模式,研发部署风险监控智能体,基于企业对生产过程监控视频、图像、物联感知等数据的实时分析结果,动态监测生产过程质量安全风险。在流通使用环节,推动药品追溯体系数智化升级,进一步督促企业落实追溯主体责任,平台企业提升技术支撑能力与服务水平,加快推进全部在产品种赋码,实现生产、流通、使用全过程可追溯。依托追溯协同平台加快推进全品种追溯编码规则备案,构建药品追溯码与商品条码、医保编码等多码关联映射数据库。加强重点品种全过程信息化追溯监管,深化触发式追溯监管。制定医疗器械唯一标识在生产经营使用环节典型应用技术指南,积极探索医疗器械唯一标识在全链条监管中的应用。
(三)推动风险监管体系数智升级。推动风险线索多源归集、智能研判、分级下达和留痕跟踪,推进数据驱动监管,完善“监测预警—会商研判—指令处置—跟踪回溯”的风险会商机制,强化对重点品种、重点企业和重点环节的风险感知、智能预警和协同处置能力,全面提升风险监管效能。深入开展智慧药检建设行动,推进一体化、数智化检验体系建设,提升检验效率、准确性和风险信号识别能力,鼓励探索机器人技术在检验中的应用。升级完善“两品一械”监测评价系统,推动报告上报、审核评价、智能分析、风险预警、跨层级协作等场景的数字化、智能化,提升智能化监测评价水平。建设投诉举报智能分析预警系统。统筹推进“两品一械”网络销售安全风险监测和舆情监测体系升级,完善工作机制,实现全域实时监测、准确研判、科学预警和有效处置。强化追溯数据智能分析,构建追溯风险筛查与预警模型,提升流通风险智能监测水平。加强全生命周期监管大数据的整合治理与分析挖掘,聚焦高风险品种和重点场景,研发质量安全、流通异常、网售监测等智能风险监管模型,开发风险监测评估智能体,绘制重点品种、重点企业、重点环节的动态风险画像。
(四)推进检查执法智能化规范化。深入开展智慧检查建设行动,整合升级检查系统,构建集约智能的智慧检查综合管理平台。基于“两品一械”品种档案与信用档案大数据开展风险研判,依据风险等级科学合理确定检查对象、检查频次和检查方案,减少重复检查、实施精准检查。鼓励省级药监部门建设统一的监督检查与执法办案系统,加强对市县监管人员“两品一械”监督检查和稽查执法的数智化支撑。加强人工智能深化应用,支撑监管对象信息实时查询、监管过程信息实时录入、问题线索智能发现、文书和报告自动生成等,加快推进检查执法业务流程标准化,提升现场检查执法效能和规范性。加强移动检查执法建设,推行“扫码入企”,实现“指尖管、掌上查”。
(五)提升协同监管效能。以数智技术增强跨区域、跨层级、跨部门协同监管能力,着力破解协同机制不健全、业务流转低效、信息不共享、处置难闭环等突出问题。依托智慧监管平台建设高效智能、多方联动的全国一体化业务协同系统,健全协同事项清单管理机制,规范业务协同流程规则和接口标准,聚焦临床试验、注册核查、跨省委托生产、集采中选产品监管等重点领域和关键环节,推进跨层级、跨区域协同业务的智能分派、全程可溯与闭环管理。加强跨部门监管信息共享和业务联动,促进“三医”协同发展与治理,有力支撑联合检查、案件查办、行刑衔接、线索处置等业务场景,提升协同监管效能。
(六)提升政务服务智能化水平。落实常态化推进“高效办成一件事”要求,加强部门协同和服务集成。加快推进“人工智能+政务服务”建设,完善政策服务知识库,整合政策法规、办事指南、常见问题、网上咨询、用户评价和历史办理记录等数据,细化政策要求、政策标签、推送条件,优化算法模型,为企业和群众提供智能问答、智能引导、智能预填、智能帮办等服务,推进政务服务智能化、精准化、便利化。
(七)促进监管与产业数智化协同发展。围绕智能化监管要求,鼓励引导产业加快推动数智化转型升级,提升药品研制、生产制造、质量检验、上市后监测评价等全过程数智化水平。加快研究制定人工智能在医药产业规范应用的指导原则,适应产业新技术应用发展需要。推进血液制品、中药注射剂等高风险品种生产、检验全程数智化,研究制定配套监管要求,逐步拓展到其他品种,引导产业按规范提升全过程质量管控能力。
三、把握人工智能发展新趋势,筑牢“人工智能+药品监管”基础支撑
(一)推进药品监管高质量数据集建设。坚持“场景驱动、急用先行”原则,围绕药品全生命周期监管核心业务场景及人工智能应用的实际需求,分阶段分步骤推进药品监管高质量数据集建设。进一步完善全国一体化药品监管数据资源体系,以国家、省两级数据中心为枢纽,以品种档案、企业信用档案、法律法规库、典型案例库等为基础,健全数据汇聚与治理体系,提升数据准确性、一致性与可用性,为高质量数据集建设提供基础支撑。聚焦药品监管垂直大模型的训练、微调与落地应用,依场景明确数据格式、质量、内容要求,制定科学统一的采集规范与标注指南,开展多源数据融合治理、专业标注与知识抽取,构建药品监管领域通识与专识知识库,形成分层分类、动态更新、全生命周期可追溯的高质量数据集。在严格保障安全与隐私前提下,有序推动知识库和高质量数据集在模型训练、知识推理、辅助决策等场景的合规高效应用。
(二)强化人工智能应用支撑体系。坚持业务引领,统筹推进药品监管领域大模型的训练、部署和应用。依托现有智慧监管基础设施,建设大模型应用及算法管理平台,制定模型应用指引与安全规范,推动共性技术组件的共建共享,提升模型与算法管理能力,促进技术互通、资源共享与生态协同。推动人工智能与业务信息系统深度融合,加速人工智能辅助监管场景规模化落地。围绕药品全生命周期监管,构建多智能体协同机制,完善系统联动与业务协同体系,推动药品监管能力智能化升级。
(三)加强算力基础设施建设。国家局统筹规划多级智能算力资源协同体系,国家、省两级监管部门按需推进智算资源供给。打造标准化、可扩展的智能算力底座,满足互联网、政务外网、政务内网等不同网络域的智能应用需求。提升跨域协同与容灾能力,逐步形成“共建、共治、共享”的部署格局,提升算力支撑能力,为监管智能化提供持续、稳定保障。
(四)筑牢安全防护体系。严格落实安全责任制,升级网络安全防护体系,健全网络安全态势感知、信息共享、联合研判、威胁预警、追踪溯源机制,运用人工智能技术提升网络安全主动防护能力,构建智能化、协同化防护体系。建立健全数据安全管理体系,明确核心和重要数据目录,完善数据安全保护技术体系。强化人工智能风险监测评估,制定算法透明度要求和模型验证规范,加强模型算法、数据资源、基础设施、应用系统等安全能力建设,强化人工智能应用风险评估和监测处置,防止涉密信息和敏感信息输入非涉密模型,推动人工智能应用合规、透明、可信赖。
(五)完善建设运行管理机制。坚持人工智能在药品监管领域的辅助型定位,明确大模型及各类智能辅助应用的功能边界和责任主体,避免未经审查即部署、多头建设、重复建设等行为。成立专设机制负责药品监管人工智能应用治理工作,统筹模型建设准入、安全审查、场景合规性审查等,制定“人工智能+药品监管”管理制度,明确职责分工和工作规范。完善模型和算法备案管理制度,制定基本准则与技术规范,对模型及其辅助应用开展有效性、可靠性验证与评估。加强训练数据、微调数据和知识库等数据资源管理,确保来源合法、内容准确、使用合规、全程可追溯。探索药品监管公共数据授权运营,建设公共数据专区,推动分领域、依场景授权,加强药品监管公共数据开发利用。
四、组织实施
各级药品监管部门要深刻认识人工智能发展新趋势,将其作为支撑全面深化药品监管改革的重要抓手和提升药品监管能力的有力支撑,统筹衔接好相关规划,加大投入,推动人工智能在一线监管中的应用,以用促建,建用结合,真正发挥人工智能在监管中的实效。要强化示范引领,聚焦监管业务的难点、堵点,深化智慧监管创新应用,有效赋能业务创新。加强监管科学研究对“人工智能+药品监管”的科技支撑,推动相关重大科技项目落地与转化应用。加大培训力度,提升干部队伍数字思维、数字技能和数字素养。
国家药监局
2026年3月11日

新疆维吾尔自治区药监局,国家药监局核查中心、信息中心:
为进一步健全药品监管信息化标准体系,提升监管信息化、智能化水平,服务药品安全与高质量发展需要,经研究,国家药监局批准《药品追溯系统基本技术要求》等9项标准制修订项目立项(见附件)。
请各单位按照相关工作程序做好标准的起草、征求意见和技术审查等工作,保证标准质量和水平。
附件:2026年药品监管信息化标准立项计划
国家药监局综合司
2026年3月27日


各省、自治区、直辖市和新疆生产建设兵团药品监督管理局,国家药品监督管理局药品审评中心:
生物制品分段生产试点工作开展以来,国家药监局统筹推进,取得阶段性成效。新修订《药品管理法实施条例》(以下简称《条例》)对药品分段生产作出明确规定,即将正式施行。为加强政策衔接,保持政策连续性、稳定性,现就生物制品分段生产有关工作通知如下:
一、省级药品监管部门要做好生产许可等相关工作。对申请开展生物制品分段生产的,所在地省级药品监管部门要提前介入、加强指导,按照《条例》规定及《生物制品分段生产试点工作方案》要求,审核评估相关申请是否符合分段生产要求。对符合要求的,结合品种特点制定针对性监管方案,按照《条例》《药品生产监督管理办法》等有关规定,依法办理《药品生产许可证》核发或变更手续,并指导申请人按要求提交药品上市许可或上市后变更申请。受托方所在地省级药品监管部门依法依规做好相关生产许可等工作。
二、省级药品监管部门要压实企业主体责任,严格审核委托双方是否建立覆盖生产全过程和全部生产场地的统一质量保证体系,原则上申请人和受托生产企业至少一方须具备三年以上同剂型生物制品商业化生产经验。符合《国家药监局关于加强药品受托生产监督管理工作的公告》(2025年第134号)第十七条第二款第2项或者第4项所列情形的,经申请人所在地省级药品监管部门书面审核确认,可扩展至三年以上同剂型生物制品研发或者生产经验。
三、国家药监局药品审评中心依据《药品注册管理办法》《药品上市后变更管理办法(试行)》等规定,严格开展生物制品分段生产上市许可及补充申请技术审评,重点审核工艺衔接合理性与全过程质量可控性。要结合品种特点,细化审评要点,统一审评尺度,确保审评标准科学、程序规范、结论严谨。
四、跨境分段生产的,相关生产企业在申请增加《药品生产许可证》生产范围时,可使用境内外药品监督管理部门核发或出具的生产、品种相关证明材料替代不适用的申请材料。
五、省级药品监管部门要切实落实属地监管责任,强化生物制品分段生产相关企业的监督检查,督促企业全面落实药品质量安全主体责任,保障药品安全、有效、质量可控。
六、本通知自印发之日起施行。
夜雨聆风