谁还在为教育部人文社科申报抓耳挠腮?我直接把连中 3 次的申报书模板整理好啦📚全是干货,照着填就能过,亲测有效!
🎯核心板块拆解(附高分写法)
1. 理论 + 应用价值(必写高分项)
✅理论价值:分 3 条写,用「构建」「深化」「推动」动词
例:一是揭示 XX 作用机制,推动 XX 领域理论创新;二是构建 XX 评价体系,提供方法论参考。
✅应用价值:聚焦 3 类场景(给政府 / 企业 / 公众)
例:为高校优化人才培养提供实践指导,推动产教融合生态构建。
2. 研究现状 + 空白(核心逻辑)
国外:时间线 + 核心观点 + 不足
国内:主题分类 + 成果 + 缺口
最后点明:本课题如何填补空白(如跨区域对比分析)
3. 研究目标 + 内容(逻辑要顺)
📌目标:层级递进(厘清→揭示→提出),可量化
例:揭示作用机制→识别区域差异→设计优化路径
📌内容:模块化拆分(5-6 部分),按章节 / 子课题展开,环环相扣
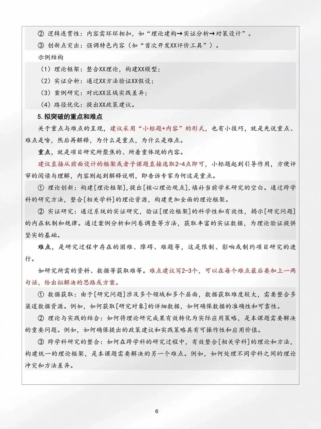
4. 重点难点(突出创新)
✅重点:2-4 点,写理论创新 / 实证研究
✅难点:2-3 点,加解决思路(如数据获取难→整合多渠道资源)
5. 研究思路 + 方法(清晰加分)
思路:提出问题→分析问题→解决问题(配流程图)
方法:文献分析 + 问卷调查 + 案例研究,混合定量 + 质性
6. 进度 + 前期基础(稳拿分)
进度:按半年 / 年度分阶段,对应具体成果
基础:列前期课题、论文、团队优势、资料储备
#社科 #课题申报书 #教育部人文社科 #教育部人文社科基金 #教育部人文社科课题 #教育部人文社科项目 #教育部人文社科基金项目 #高校评职称 #记录吧就现在








声明:每天专家讲解成功案例,拆解案例申报书逻辑及框架图设计,部分来源于网络及公开发表渠道,版权归原作者所有,仅供学习交流,非商业使用。如有侵权,请联系我们,即刻删除。
夜雨聆风