▲点击上方蓝字关注公众号入群, 免费领取30G安防礼包

资质项目合作就找我
内容来源:广州市住建局、徐州市住建局
文章底部广告优惠招商
近日,广州市住建局《关于征求推广使用承插型盘扣式钢管支架的通知(试行)意见的函 》(穗建质〔2021〕129号)提出:


此外,徐州市《关于推行承插型盘扣式钢管支架的通知》( 徐住建发〔2021〕27号)文件也于2021年6月1日起正式施行。




(二)对符合实施细则附件1的混凝土模板支撑工程(以下简称较危模板支撑工程),宜采用盘扣架组织施工。



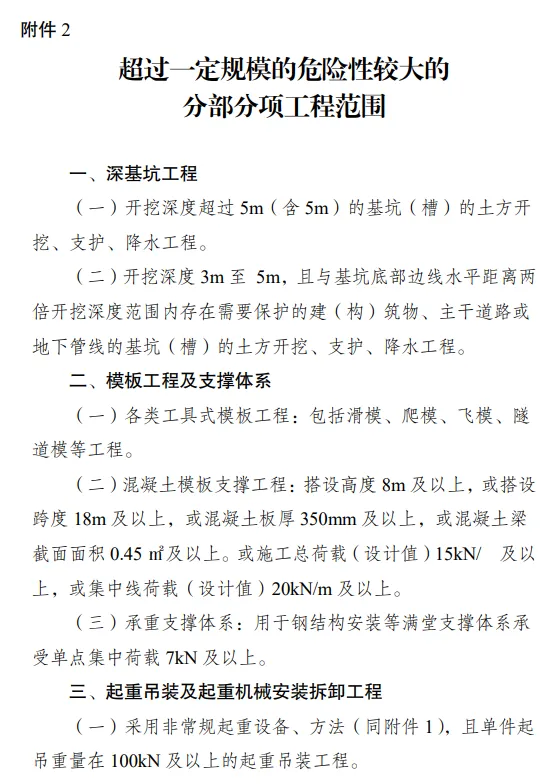
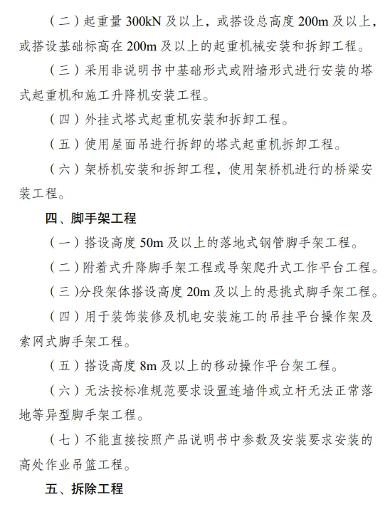
附广州原文件:



▌3000人安防交流群
我们建立了“安防资源对接群·建筑智能化生态圈”,目前建立了6个群每群达到400人以上、全部无广告,入群请添加小编微信号:zhixiangbang02,并注明「职业+姓名」,由管理推荐入群。或者点击文尾阅读原文查看入群流程。

交流群
热文回顾
● 学会这11个投标报价技巧,中标与多赚钱亦可兼得!
● 100份弱电智能人必看的常用资料(免费打包下载)
● 加入建筑智能化群聊,工程问题,项目合作,弱电资料都在这里
● 数据中心机房规划与建设关键技术【入门学习材料422页】附下载
你想不想在这里展示您的项目让更多人看到,如果想请联系小编


夜雨聆风