点击蓝字
关注我们
课程背景:
在汽车行业价格战与供应链波动加剧的背景下,SQE团队普遍面临“人减量增”的困境。传统的“出差救火+经验判断”模式已难以为继。本课程旨在深度赋能SQE,掌握利用AI将隐性成本显性化、质量风险前置化、改进经验结构化的能力,实现从“被动响应”向“主动智控”的跨越。授课对象:
整车厂供应商质量工程师(SQE)、供方开发工程师、质量经理、采购质量相关人员
课程模块与课时安排
模块一:AI赋能SQE概论(1小时)

模块二:AI技术架构与SQE领域的数据

模块三:AI工具在具体SQE工作场景的应用


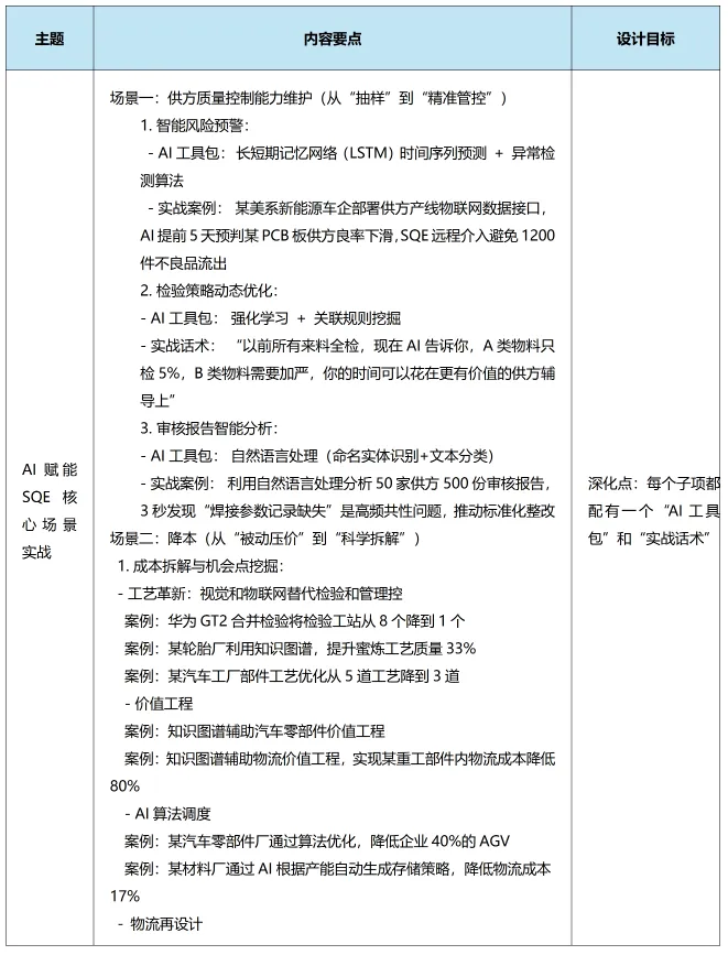
模块四:AI赋能SQE实战

专家简介
张老师是数字化领域兼具权威资质与丰富实践经验的专家,拥有多重高级别专业身份,包括中德数字化工作组中方特聘专家(2018年至今,全国仅11人)、美国GLP数字化转型高级顾问(2018年至今)、上海市智改数转工作组专家(2017年1月至今)及赛迪研究院外聘数字化转型专家,同时长期深耕高校教育领域,自2016年6月起担任复旦大学、上海交大、浙江大学数字化EDP项目讲师,并曾受邀担任新加坡国立大学数字化客座讲师,参加过世界先进制造大会(2018年7月)、中国智能制造大会及中国青岛智能制造相关活动(2018年9月)。
在实践与学术层面,2015年-2020年期间,曾任癸午智能数字化总监、联合创始人,深度参与企业数字化运营;2016年12月参与中德两国数字化标准制定,2019年又投身中德数字化著作《基于价值网络的数字化商业模式研究》编写工作,推动行业理论体系完善。此外,他实战经验极为丰富,先后主持或参与上海蓝科电气、北京同仁堂健康、威海震宇黑灯工厂、中国一汽解放工业互联网平台、茅台晶琪数字化工厂、特斯拉锂电池生产线、沃尔沃大庆及成都工厂等27个重点数字化工厂项目,覆盖多行业标杆案例。
培训风格充满激情且风趣幽默,擅长吸引学员注意力、引发思考,注重课程互动效果与过程设计,同时严格追踪培训结果;授课领域则聚焦数字化核心板块,涵盖数字化战略、数字化转型、数字化制造、数字化供应链、数字化运营及数字化研发,为学员提供全方位、高价值的数字化知识与实践指导。
报名联系
培训地点:上海市安亭镇
培训时间:2026年 8 月(1天)
培训费用:3999 元/人(含教程、发票及午餐茶歇)
联系方式:石女士:13371810138
识别下方中二维码报名
报名后将与您联系对接培训事宜

夜雨聆风