本期分享:
专门按新教材整理,不绕弯、不啰嗦。
尖子生直接背高分话术,答题又快又准;
基础弱的同学抓核心要点,轻松背、不费劲;
配上集训题,练完就会用,考场直接套用。
老师用着省心,学生学着提分,一套搞定道法答题!




篇幅原因大量删减
篇幅原因大量删减
篇幅原因大量删减
往期精品复习资源推荐:
2026年春八下道德与法治
思维导图
挖空+答案版五个单元全

存在因为篇幅过长导致的不方便打印的情况,
团队做了拆分版
第三单元拆分版

我国的经济制度挖空版

我国的经济制度答案版







2026年春新教材道德与法治八年级下册知识点
第一单元坚持宪法至上
第一课治国安邦的总章程
第一框党领导人民制定宪法
1.宪法的产生背景:
①1921年中国共产党成立后,团结带领人民浴血奋战、百折不挠,取得新民主主义革命伟大成就,建立中华人民共和国,实现民族独立、人民解放。
②党领导人民制定宪法,以法律形式确认中国各族人民奋斗成果,确立党的领导地位,明确公民基本权利和义务,规定国家机关性质与职权。
2.宪法规定的根本内容?
①国家性质:中华人民共和国是工人阶级领导的、以工农联盟为基础的人民民主专政的社会主义国家。
②根本制度:社会主义制度是中华人民共和国的根本制度。
③最本质特征:中国共产党领导是中国特色社会主义最本质的特征。
3.宪法的完善与发展?
①在深刻总结我国社会主义革命、建设、改革成功经验基础上不断完善。
②以国家根本法形式,确立中国特色社会主义道路、理论体系、制度、文化的发展成果,反映我国各族人民共同意志和根本利益。
4.宪法的优势?/党领导人民制定的宪法为何能得到广大人民拥护和遵行?
党领导人民制定宪法,集中人民智慧,体现人民意志,实现党的主张和人民意志的高度统一,因而得到最广大人民拥护和遵行,具有显著优势、坚实基础、强大生命力。
第二框宪法的内容和作用
1.宪法的内容结构:除序言外,设四章:第一章“总纲”、第二章“公民的基本权利和义务”、第三章“国家机构”、第四章“国旗、国歌、国徽、首都”,共四章一百四十三条。
2.宪法的内容?
①我国宪法确认了我国的国家性质,明确了人民当家作主的地位,规定了公民的基本权利和义务。我国是人民民主专政的社会主义国家。国家的一切权力属于人民。
②宪法通过设置国家机构,授予国家机构特定职权,明确其组成、任期、工作方式,使国家权力运行稳定有序。国家机构依据宪法行使权力,以实现和维护人民的根本利益。
3.宪法的地位和作用?
①地位:宪法是国家的根本法,是国家各种制度和法律法规的总依据,在国家法律体系中具有最高的法律地位、法律权威和法律效力。
②作用:巩固国家政权,规范和制约国家权力,保障公民权利,维护社会稳定,推动社会进步,增进人民福祉,实现国家长治久安。
4.国家如何尊重和保障人权?
①权力机关:充分发扬民主,扩大人民有序政治参与,加强人权立法保障,保证人民依法享有广泛权利和自由。
②行政机关:扎实推进依法行政,严格规范公正文明执法,建设服务型政府。
③监察机关:依法加强对所有行使公权力的公职人员的监督,严厉惩治腐败,有效制约和监督权力。
④司法机关:依法独立公正行使职权,加强人权司法保障。
5.规范国家权力运行的原因和要求?
①原因:权力是一把双刃剑,在法治轨道上行使可造福人民,在法律之外行使则祸害国家和人民。
②要求:把权力关进制度的笼子里,就是要依法设定权力、规范权力、制约权力、监督权力。
第二课维护宪法权威
第一框依宪治国
1.依宪治国的地位:坚持依法治国首先要坚持依宪治国。
2.依宪治国的要求?
①坚持宪法确定的中国共产党领导地位不动摇,坚持宪法确定的人民民主专政和人民代表大会制度不动摇。
②一切组织和个人都必须在宪法和法律范围内活动,维护宪法权威,捍卫宪法尊严,保证宪法实施;任何组织或个人都不能凌驾于宪法之上,一切违反宪法的行为都必须予以追究。
③坚持宪法至上,维护国家法制统一、尊严和权威。我国宪法规定:“一切法律、行政法规和地方性法规都不得同宪法相抵触。”
④加强宪法实施与监督。全国人大及其常委会行使监督宪法实施的职权;全国人大常委会有权解释宪法和法律。对各种违反宪法的行为,都必须予以追究和纠正。
第二框尊崇宪法
1.为什么要加强宪法宣传教育?
宪法的根基在于人民发自内心的拥护,伟力在于人民出自真诚的信仰。加强宪法宣传教育是实施宪法的重要基础。
2.国家如何加强宪法宣传教育?
国家在全社会广泛开展尊崇宪法、学习宪法、遵守宪法、维护宪法、运用宪法的宣传教育活动,大力弘扬宪法精神,增强人民群众的宪法意识。
3.宪法与个人的关系?
宪法与我们每个人息息相关,我们的一生都离不开宪法的保护。我们要依据宪法和法律行使权利、履行义务,增强宪法意识,维护宪法权威。
4.如何尊崇宪法?
①认同宪法:理解宪法的价值,让宪法精神在心中生根发芽、开花结果。
②学习宪法:了解宪法产生和发展的历程,理解宪法的主要内容,领会宪法的原则和精神,参与宪法宣传活动,为增强全社会宪法意识贡献力量。
③践行宪法:宪法是公民享有权利和履行义务的基本遵循。严格遵守宪法和法律规定,学会运用宪法规定、原则和精神分析和解决生活中的实际问题,自觉抵制各种妨碍宪法实施、损害宪法尊严的行为,维护宪法权威。
第二单元理解权利义务
第三课公民的基本权利和义务
第一框公民基本权利
1.公民的基本权利和义务是宪法的核心内容,确认并保障公民基本权利的实现是宪法的核心价值。
2.公民的基本权利的含义
是人权在宪法上的具体化,它为我们追求有尊严的生活、实现人生幸福提供了保障。
3.基本权利的范围
包括平等权、政治权利、人身自由、社会经济权利、文化教育权利、监督权与获得国家赔偿权、宗教信仰自由等。
4.基本权利的具体内容及要求?
(1)平等权:
①含义:公民平等地享有权利,不受任何不合理的差别对待,要求国家在同等情况下给予同等保护的权利。
②要求:任何公民都一律平等地享有宪法和法律规定的各项权利,同时必须平等地履行宪法和法律规定的各项义务。
③地位:平等权是公民行使其他权利的基础。
(2)政治权利:
①定义:公民参与国家政治生活的权利和自由的统称。
②内容:选举权和被选举权;言论、出版、集会、结社、游行、示威的自由。
③选举权与被选举权条件:年满18周岁公民,未被剥夺政治权利;
④是公民参与管理国家和社会事务的基础。
(3)人身自由:
①定义:公民人身不受非法侵犯的自由。
②内容:人身自由不受侵犯,人格尊严不受侵犯,住宅不受侵犯,通信自由和通信秘密受法律保护。
③地位:是公民参加国家政治、经济、社会生活的基础,只有在人身自由得到保障的前提下,公民才能独立、自由、有尊严地生活。
(4)社会经济权利:
①定义:公民依照宪法规定享有的与经济利益相关的权利。
②内容:财产权、劳动权、劳动者休息权、社会保障权、物质帮助权等。
③保障措施:国家应采取积极措施,为公民享有社会经济权利提供充分的物质条件,特别是对社会弱者的利益给予特殊保护。
(5)文化教育权利:
①定义:包括受教育权和文化权利。
②受教育权:公民有权按照其能力平等地从国家获得接受教育的机会。国家实行义务教育制度,保障所有适龄儿童、少年接受义务教育。
③文化权利:公民有进行科学研究、文学艺术创作和其他文化活动的自由。国家对于从事教育、科学、技术、文学、艺术和其他文化事业的公民的有益于人民的创造性工作,给以鼓励和帮助。
(6)监督权与获得国家赔偿权:
①监督权:公民对于任何国家机关和国家工作人员,有提出批评和建议的权利;对于任何国家机关和国家工作人员的违法失职行为,有向有关国家机关提出申诉、控告或者检举的权利。
意义:公民依法通过各种途径和形式行使监督权,有助于国家机关和国家工作人员依法行使权力,全心全意为人民服务。
②获得国家赔偿权:由于国家机关和国家工作人员侵犯公民权利而受到损失的人,有依照法律规定取得赔偿的权利。
(7)其他权利:宗教信仰自由;妇女、儿童、残疾人等特定人群权利受到宪法和法律特殊保障。
第二框公民基本义务
1.公民基本义务的范围?
包括维护国家统一和全国各民族团结,遵守宪法和法律,维护国家安全、荣誉和利益,依法服兵役,依法纳税等,还包括劳动、受教育、计划生育、抚养教育子女、赡养扶助父母等义务。
2.公民基本义务的具体内容及要求?
(1)维护国家统一和全国各民族团结:
重要性:我国是统一多民族国家,国家的统一和民族的团结,是我国顺利进行社会主义现代化建设的基本保证。
要求:自觉维护国家主权、统一、领土完整,维护平等团结互助和谐的社会主义民族关系。
(2)遵守宪法和法律:
①原因:我国宪法和法律是全国各族人民意志和利益的集中体现,维护宪法和法律的尊严是公民对国家和社会应尽的责任。
②要求:遵守宪法和法律,保守国家秘密,爱护公共财产,遵守劳动纪律,遵守公共秩序,尊重社会公德。
(3)维护国家安全、荣誉和利益:
①维护国家安全:维护国家主权、领土完整不受侵犯,国家秘密不被窃取泄露出卖,社会秩序不被破坏等。
②维护国家荣誉:维护国家的尊严不受侵犯、国家的荣誉不受玷污。
③维护国家利益:维护国家的政治、经济和安全等各方面利益。
(4)依法服兵役:
①地位:保卫祖国、抵抗侵略是公民的神圣职责。依照法律服兵役和参加民兵组织是公民的光荣义务。
②兵役制度:实行以志愿兵役为主体的志愿兵役与义务兵役相结合的兵役制度。
(5)依法纳税:
①地位:税收是国家财政收入的主要来源。
②违法责任:任何逃税、欠税、骗税、抗税的行为都是违法行为,都要依法承担相应的法律责任。
(6)其他义务:
劳动的义务、受教育的义务、夫妻双方实行计划生育的义务,父母抚养教育未成年子女的义务和成年子女赡养扶助父母的义务等。
第四课依法行使权利和履行义务
第一框权利与义务相统一
1.权利与义务的关系?
①公民的权利与义务相互依存、相互促进。权利的实现需要义务的履行,义务的履行离不开权利的实现。公民权利的充分实现,可以激发公民的主人翁意识,调动其履行义务的积极性和主动性,自觉承担对国家和社会的责任。公民自觉履行义务,促进国家发展和社会进步,又为其权利的实现提供和创造更好的条件。
②公民既是权利的享有者,又是义务的承担者。任何公民都享有宪法和法律规定的权利,同时必须履行宪法和法律规定的义务。
③公民的某些权利同时也是义务。如劳动和受教育既是公民的基本权利,也是公民的基本义务。
2.如何坚持权利与义务相统一?
①没有无义务的权利,也没有无权利的义务。公民既不能只享有权利而不承担义务,也不应只承担义务而不享有权利。
②我们要增强权利意识和义务观念,依法行使权利,自觉履行义务。
第二框依法行使权利
1.如何依法行使权利?
①任何权利都不是绝对的,公民在行使自由和权利的时候,不得损害国家的、社会的、集体的利益和其他公民的合法的自由和权利。如果因行使自己的权利而损害了国家、集体或他人的利益,超出了宪法和法律所许可和保障的范围,行为人要承担相应的法律责任。
②树立按照法定程序办事的意识。在行使权利时,公民应按照规定的活动方式、步骤和过程进行。
③当合法权益受到侵害时,公民可以通过和解、调解、仲裁和诉讼等方式,依照法定程序来寻求救济、解决纠纷、维护权利。
2.依法维护权利的法定方式有哪些?
①和解:当事人之间通过协商自行解决纠纷的方式。在法律允许的范围内,当事人可以在自愿、互谅的基础上,直接对话,分清责任,达成协议,解决纠纷。
②调解:通过调解组织解决纠纷的方式。调解组织对纠纷当事人进行疏导、劝说,促使他们相互谅解,进行协商,自愿达成协议,解决纠纷。
③仲裁:通过仲裁机构解决纠纷的方式。平等主体之间发生的合同纠纷和其他财产权益纠纷,可以仲裁。当事人根据他们之间订立的仲裁协议,自愿将其争议提交仲裁,并受仲裁裁决约束。
④诉讼:通过人民法院解决纠纷的方式。诉讼主要包括民事诉讼、行政诉讼、刑事诉讼。
第三框依法履行义务
1.法定义务的特点:
由我国宪法和法律规定的,具有强制性。自觉履行法定义务,是公民不可推卸的责任。
2.履行义务的两种情形?
①法律要求做的必须去做。依据法律规定,有的法定义务要求公民必须作出一定行为。公民必须按照法律要求去做,否则就可能构成违法甚至犯罪,要依法承担相应的法律责任。
②法律禁止做的坚决不做。我国法律明确规定禁止公民实施某些行为。公民实施了法律所禁止的行为,构成违法甚至犯罪的,要依法承担相应的法律责任。
3.违反法律的责任:依法承担民事责任或行政责任,构成犯罪的,要依法承担刑事责任。
第三单元认识国家制度
第五课我国的政治制度
第一框人民代表大会制度
1.人民代表大会制度的地位?
人民代表大会制度是我国的根本政治制度。
2.人民代表大会制度的基本内容?
①国家的一切权力属于人民;
②人民通过民主选举选出代表,组成各级人民代表大会作为国家权力机关;
③由人民代表大会产生国家行政机关、监察机关、审判机关、检察机关,这些国家机关依法行使各自的职权,并对人民代表大会负责,受人民代表大会监督;
④实行民主集中制,重大问题经人民代表大会充分讨论,遵循少数服从多数原则,民主决定。
3.人大代表的职权与义务?
职权:依照宪法和法律赋予本级人民代表大会的各项职权,参加行使国家权力,有权依法审议各项议案和报告、表决各项决定、提出议案和建议等。
义务:人大代表必须与人民群众保持密切联系,听取和反映人民群众的意见和要求,努力为人民服务,对人民负责,并接受人民监督。
4.人民代表大会制度的优越性?
①人民代表大会制度最大限度保障人民当家作主,是实现我国全过程人民民主的重要制度载体。
②人民代表大会制度是符合中国国情和实际、体现社会主义国家性质、保证人民当家作主、保障实现中华民族伟大复兴的好制度。
③人民代表大会制度是坚持党的领导、人民当家作主、依法治国有机统一的根本政治制度安排。
第二框中国共产党领导的多党合作和政治协商制度
1.中国共产党领导的多党合作和政治协商制度的地位?
是我国的一项基本政治制度,是中国共产党、中国人民和各民主党派、无党派人士的伟大政治创造,是从中国土壤中生长出来的新型政党制度。
2.中国共产党领导的多党合作和政治协商制度载入宪法的依据:
1993年“中国共产党领导的多党合作和政治协商制度将长期存在和发展”载入宪法。
3.中国共产党领导的多党合作和政治协商制度的基本方针与机构?
(1)基本方针:长期共存、互相监督、肝胆相照、荣辱与共。
(2)人民政协:
①性质:爱国统一战线组织、多党合作和政治协商的重要机构、人民民主的重要实现形式,是社会主义协商民主的重要渠道和专门协商机构,是国家治理体系的重要组成部分。
②主题:团结和民主。
③职能:履行政治协商、民主监督、参政议政的职能。
4.中国共产党领导的多党合作和政治协商制度的优越性?
①发扬社会主义民主的重要形式。
②有利于反映民意,集中民智,促进科学民主决策;有利于协调关系,化解矛盾,维护社会稳定和谐;有利于凝聚人心,反对分裂,推进祖国和平统一大业。
第三框民族区域自治制度
1.我国各民族在长期交往中形成了怎样的民族关系?
各民族在长期的交往交流交融中确立了平等团结互助和谐的社会主义民族关系,不断铸牢中华民族共同体意识。
2.民族区域自治制度的确立:
民族区域自治制度载入1949年《中国人民政治协商会议共同纲领》和我国宪法。
3.民族区域自治制度的地位与宪法规定?
(1)地位:是我国的一项基本政治制度。
(2)宪法规定:各少数民族聚居的地方实行区域自治,设立自治机关,行使自治权。
4.民族区域自治制度的基本内容?
①民族自治地方分级:自治区、自治州、自治县三级。
②自治机关:民族自治地方的人民代表大会和人民政府(职权:在行使一般地方国家机关职权的同时,依照宪法、民族区域自治法和其他法律规定的权限行使自治权,根据本地方实际情况贯彻执行国家的法律、政策。)
③前提与原则:我国民族区域自治是在党和国家统一领导下的自治,各民族自治地方是国家不可分割的组成部分。民族自治地方的自治机关必须服从中央的领导,做到统一和自治相结合、民族因素和区域因素相结合。
④根本目的:维护国家统一和民族团结。
5.如何坚持和完善民族区域自治制度?
必须坚持党对民族工作的领导,把铸牢中华民族共同体意识作为新时代党的民族工作的主线、作为民族地区各项工作的主线,坚持和完善民族区域自治制度,确保党中央政令畅通,确保国家法律法规实施,支持各民族发展经济、改善民生,实现共同发展、共同富裕。
第四框基层群众自治制度
1.基层群众自治制度的内涵与发展?
(1)内涵:基层群众自治制度是实行群众自我管理、自我服务、自我教育、自我监督的制度。
(2)发展历程:中华人民共和国成立后,一些地方采取民主自治形式来进行社会管理。改革开放后,全国人大常委会先后通过立法,明确在城市和农村设立的居民委员会或者村民委员会是基层群众性自治组织。2007年,党的十七大把基层群众自治制度明确为我国的一项基本政治制度。2022年,党的二十大进一步强调要健全基层党组织领导的基层群众自治机制。
2.基层群众自治制度的内容与形式?
①居民委员会:居民委员会成员由居民选举产生;凡涉及居民切身利益的重要事务,要提请居民会议讨论决定;居民委员会实行办事公开制度,定期向居民会议汇报工作,接受居民监督。
②村民委员会:村民委员会成员由村民直接选举产生;村民可以通过村民会议等形式,参与本村公共事务和公益事业的决策与管理;村民会议制定村民自治章程或村规民约,规范村委会和村民的行为;村民委员会实行村务公开制度。
3.基层群众自治制度的优越性?
①基层民主是全过程人民民主的重要体现,有效实现了基层群众的各项民主权利,把人民当家作主真正落到实处。
②激发了人民群众参与社会治理的内生动力,增强了人民群众的民主意识和民主能力,培养了民主习惯,为推进国家治理现代化奠定了坚实的社会基础。
第六课我国的基本经济制度
第一框公有制为主体、多种所有制经济共同发展
1.我国基本经济制度的形成历程是怎样的?
①中华人民共和国成立后,通过社会主义改造,建立了以公有制和按劳分配为基础的社会主义经济制度。
②改革开放以来,我国逐步形成了公有制为主体、多种所有制经济共同发展的所有制结构和按劳分配为主体、多种分配方式并存的分配制度,逐步建立了社会主义市场经济体制。
③党的十九届四中全会指出,公有制为主体、多种所有制经济共同发展,按劳分配为主体、多种分配方式并存,社会主义市场经济体制等是社会主义基本经济制度。
2.公有制经济:
①范围:包括国有经济、集体经济以及混合所有制经济中的国有成分和集体成分。
②国有经济:是国民经济的主导力量,国有经济的生产资料属于全体人民共同所有。
③集体经济:生产资料属于一部分劳动者共同所有。
④作用:以公有制为主体是实现共同富裕的基本前提,这体现了人们在生产资料占有上的平等关系,有利于防止两极分化,共享发展成果,实现共同富裕。
3.非公有制经济:
①范围:个体经济、私营经济、港澳台投资经济、外商投资经济等。
②作用:推动我国发展不可或缺的力量,是创业就业的主要领域、技术创新的重要主体、国家税收的重要来源。
4.公有制经济和非公有制经济的地位与要求:
①地位:公有制经济和非公有制经济都是社会主义市场经济的重要组成部分。
②要求:坚持和发展中国特色社会主义,必须毫不动摇巩固和发展公有制经济,毫不动摇鼓励、支持、引导非公有制经济发展,充分发挥公有制经济和非公有制经济各自的功能和优势。
第二框按劳分配为主体、多种分配方式并存
1.分配制度:我国在社会主义初级阶段,坚持按劳分配为主体、多种分配方式并存的分配制度。
2.按劳分配:
①决定因素:由生产资料公有制决定。
②内容和要求:有劳动能力的社会成员必须参加劳动;在作了必要的扣除后,以劳动者所提供的劳动(包括劳动数量和质量)为尺度对个人进行分配,多劳多得,少劳少得。在现阶段,要着重保护劳动所得,增加劳动者劳动报酬。
3.其他分配方式:
①生产要素参与分配:劳动、资本、土地、知识、技术、管理、数据等。
②社会保障收入、社会公益事业的帮助。
4.按劳分配为主体、多种分配方式并存的作用:
分配制度是促进共同富裕的基础性制度。要推动共同富裕,必须进一步完善我国的分配制度,让全体人民在共建共享发展中有更多获得感,让更多的发展成果惠及广大群众。
第三框社会主义市场经济体制
1.社会主义市场经济体制的特点?
①市场在资源配置中起决定性作用。在市场经济中,市场机制就像一只“看不见的手”,生产什么、如何生产、生产多少,主要通过价格、供求、竞争等机制来调节。
②市场经济可以与不同的社会制度相结合。我国社会主义市场经济体制把社会主义制度和市场经济有机结合起来,能够激发各类经营主体活力,解放和发展社会生产力。
2.如何坚持和完善社会主义市场经济体制?
坚持和完善社会主义市场经济体制,要正确处理政府和市场关系,充分发挥市场在资源配置中的决定性作用,更好发挥政府作用,有效弥补市场缺陷,实现效率和公平有机统一,在高质量发展中扎实推动全体人民共同富裕。
第四单元走近国家机构
第七课国家权力机关
第一框国家权力机关的组成和地位
1.人民行使国家权力的机关?
全国人民代表大会:最高国家权力机关,代表全国人民统一行使国家权力。
地方各级人民代表大会:地方国家权力机关,是本行政区域内人民行使国家权力的机关。
2.全国人大常委会与全国人民代表大会关系、性质、:
关系:全国人民代表大会有权改变或者撤销全国人大常委会不适当的决定,选举并有权罢免全国人大常委会的组成人员。
性质:全国人民代表大会的常设机关,对全国人民代表大会负责并报告工作。
3.认识地方各级人大及常委会?
①地方国家行政机关、监察机关、审判机关和检察机关都由本级人民代表大会产生,对它负责,受它监督。
②县级以上地方人大:设立常务委员会作为本级人民代表大会的常设机关,对本级人大负责并报告工作。
第二框人民代表大会的职权
1.人民代表大会的职权
①立法权:全国人大及其常委会行使国家立法权。全国人大修改宪法,全国人大及其常委会制定和修改法律。省、自治区、直辖市以及设区的市、自治州的人大及其常委会依据宪法和法律制定地方性法规。
②决定权:各级人大和县级以上各级人大常委会依据宪法和法律,行使重大事项决定权。
③任免权:各级人大和县级以上各级人大常委会依据宪法和法律享有对相关国家机关领导人员及其他组成人员进行选举、决定任免、罢免的权力。
④监督权:全国人大及其常委会有权监督宪法和法律的实施,县级以上人大及其常委会有权监督本级国家行政机关、监察机关、审判机关、检察机关的工作。
第八课中华人民共和国主席
第一框国家主席的产生和地位
①产生:由全国人民代表大会选举。
②条件:有选举权和被选举权、年满四十五周岁的中华人民共和国公民可被选为中华人民共和国主席、副主席。
③地位:
副主席:协助主席工作。中华人民共和国副主席受主席的委托,可以代行主席的部分职权。
主席:代表中华人民共和国,行使宪法、立法法、国防法、国家勋章和国家荣誉称号法等相关法律规定的职权。
第二框国家主席的职权
国家主席的职权:
①公布法律、发布命令:根据全国人民代表大会的决定和全国人民代表大会常务委员会的决定,公布法律,发布特赦令,宣布进入紧急状态,宣布战争状态,发布动员令。
②任免权:根据全国人民代表大会的决定和全国人民代表大会常务委员会的决定,任免国务院总理、副总理、国务委员、各部部长、各委员会主任、中国人民银行行长、审计长、秘书长。
③外事权:代表中华人民共和国,进行国事活动,接受外国使节;根据全国人民代表大会常务委员会的决定,派遣和召回驻外全权代表,批准和废除同外国缔结的条约和重要协定。
④授予荣誉权:根据全国人民代表大会常务委员会的决定,授予国家勋章、国家荣誉称号奖章。
第九课国家行政机关
第一框国家行政机关的性质和职权
1.国家行政机关定义、性质、职权、分类、工作要求?
(1)定义:是依法设立,行使国家行政权,组织和管理国家行政事务的国家机关。
(2)性质:国家权力机关的执行机关,执行国家权力机关通过的有关法律、决议和决定。
(3)职权:县级以上地方各级人民政府管理本行政区域内的经济、教育、科学、文化、卫生、体育、城乡建设、生态环境保护、自然资源、财政、民政、社会保障、公安、民族事务、司法行政、人口与计划生育等行政工作。
(4)分类:
①国务院(中央人民政府):最高国家权力机关的执行机关,最高国家行政机关,统一领导全国地方各级人民政府。
②地方各级人民政府:地方各级国家权力机关的执行机关,地方各级国家行政机关。
(5)工作要求:坚持以人民为中心,全心全意为人民服务,不断提高行政效能,确保行政权更高质量行使,不断促进社会公平正义,持续提升人民群众的获得感、幸福感和满意度。
第二框依法行政,建设法治政府
1.行政机关依法行政的要求?
行政机关必须依法行政,必须严格遵照宪法和法律。行政机关要坚持法定职责必须为、法无授权不可为,坚决纠正不作为、慢作为、乱作为,坚决克服懒政、怠政。
2.法治政府建设的地位和目标?
地位:全面依法治国的重点任务和主体工程,是国家治理体系和治理能力现代化的重要支撑。
目标:建设职能科学、权责法定、执法严明、公开公正、智能高效、廉洁诚信、人民满意的法治政府。
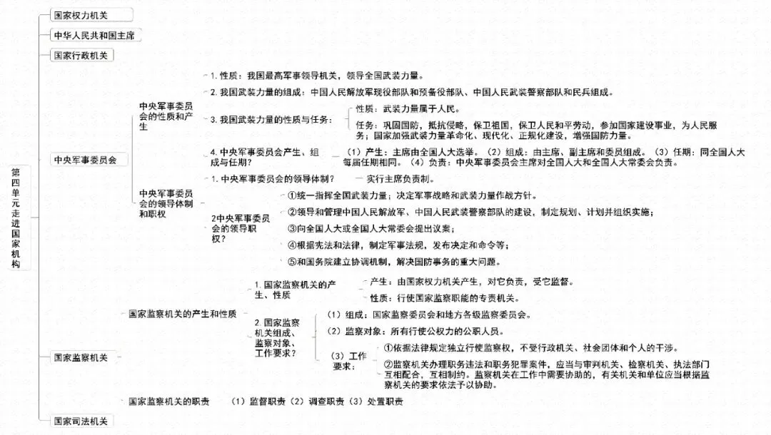
第十课中央军事委员会
第一框中央军事委员会的性质和产生
1.中华人民共和国中央军事委员会的性质:我国最高军事领导机关,领导全国武装力量。
2.我国武装力量的组成:中国人民解放军现役部队和预备役部队、中国人民武装警察部队和民兵组成。
3.我国武装力量的性质与任务:
性质:武装力量属于人民。
任务:巩固国防,抵抗侵略,保卫祖国,保卫人民和平劳动,参加国家建设事业,为人民服务;国家加强武装力量革命化、现代化、正规化建设,增强国防力量。
4.中央军事委员会产生、组成与任期?
(1)产生:主席由全国人大选举;其他组成人员由主席提名,由全国人大决定(闭会期间由全国人大常委会决定)。
(2)组成:由主席、副主席和委员组成。
(3)任期:同全国人大每届任期相同。
(4)负责:中央军事委员会主席对全国人大和全国人大常委会负责。
第二框中央军事委员会的领导体制和职权
1.中央军事委员会的领导体制?
含义:实行主席负责制。中央军委主席负责中央军委全面工作,领导指挥全国武装力量,决定国防和军队建设一切重大问题。
意义:集中反映了我们党建军治军的先进理念、基因传承和制度结晶,保证了党牢牢掌控军队最高领导权和指挥权,是党和国家军事领导制度长期发展的重大成果。
2中央军事委员会的领导职权?
①统一指挥全国武装力量;决定军事战略和武装力量作战方针。
②领导和管理中国人民解放军、中国人民武装警察部队的建设,制定规划、计划并组织实施;
③向全国人大或全国人大常委会提出议案;
④根据宪法和法律,制定军事法规,发布决定和命令等;
⑤和国务院建立协调机制,解决国防事务的重大问题。
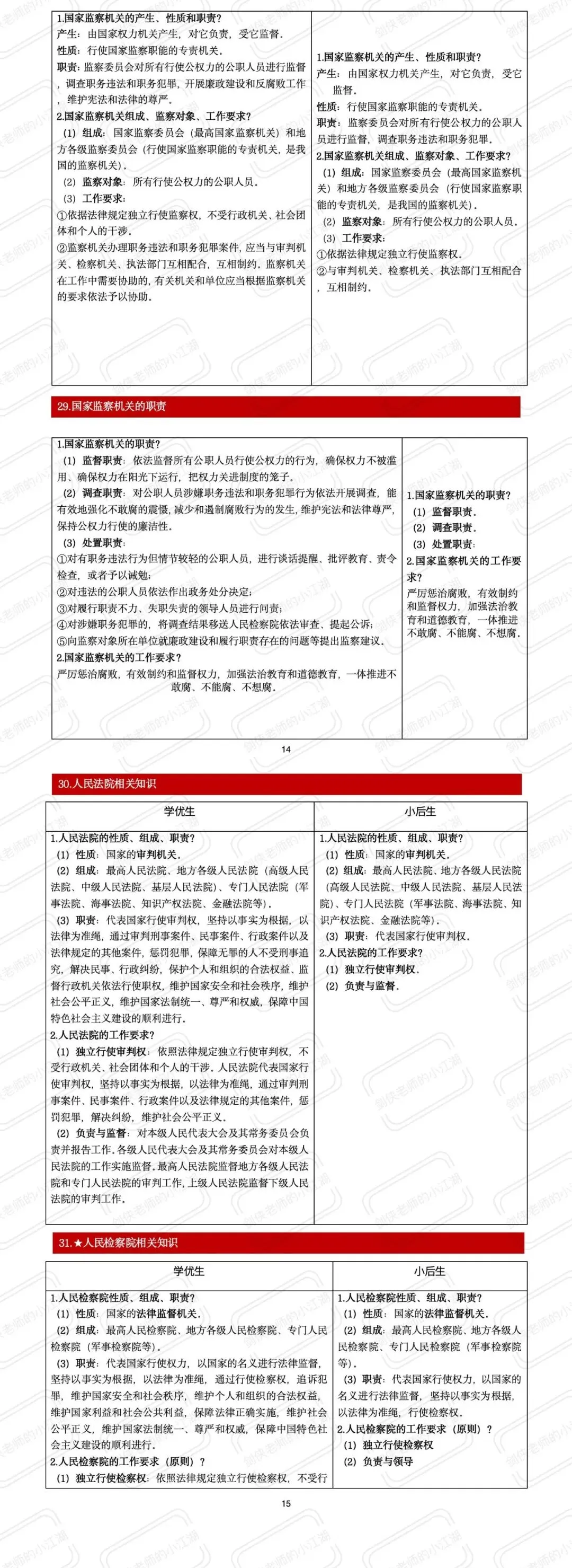
第十一课国家监察机关
第一框国家监察机关的产生和性质
1.国家监察机关的产生、性质和职责?
产生:由国家权力机关产生,对它负责,受它监督。
性质:行使国家监察职能的专责机关。
职责:监察委员会对所有行使公权力的公职人员进行监督,调查职务违法和职务犯罪,开展廉政建设和反腐败工作,维护宪法和法律的尊严。
2.国家监察机关组成、监察对象、工作要求?
(1)组成:国家监察委员会(最高国家监察机关)和地方各级监察委员会(行使国家监察职能的专责机关,是我国的监察机关)。
(2)监察对象:所有行使公权力的公职人员。
(3)工作要求:
①依据法律规定独立行使监察权,不受行政机关、社会团体和个人的干涉。
②监察机关办理职务违法和职务犯罪案件,应当与审判机关、检察机关、执法部门互相配合,互相制约。监察机关在工作中需要协助的,有关机关和单位应当根据监察机关的要求依法予以协助。
第二框国家监察机关的职责
1.国家监察机关的职责?
(1)监督职责:依法监督所有公职人员行使公权力的行为,确保权力不被滥用、确保权力在阳光下运行,把权力关进制度的笼子。
(2)调查职责:对公职人员涉嫌职务违法和职务犯罪行为依法开展调查,能有效地强化不敢腐的震慑,减少和遏制腐败行为的发生,维护宪法和法律尊严,保持公权力行使的廉洁性。
(3)处置职责:
①对有职务违法行为但情节较轻的公职人员,进行谈话提醒、批评教育、责令检查,或者予以诫勉;
②对违法的公职人员依法作出政务处分决定;
③对履行职责不力、失职失责的领导人员进行问责;
④对涉嫌职务犯罪的,将调查结果移送人民检察院依法审查、提起公诉;
⑤向监察对象所在单位就廉政建设和履行职责存在的问题等提出监察建议。
2.国家监察机关的工作要求?
严厉惩治腐败,有效制约和监督权力,加强法治教育和道德教育,一体推进不敢腐、不能腐、不想腐。
第十二课国家司法机关
第一框人民法院
1.人民法院的性质、组成、职责?
(1)性质:国家的审判机关。
(2)组成:最高人民法院、地方各级人民法院(高级人民法院、中级人民法院、基层人民法院)、专门人民法院(军事法院、海事法院、知识产权法院、金融法院等)。
(3)职责:代表国家行使审判权,坚持以事实为根据,以法律为准绳,通过审判刑事案件、民事案件、行政案件以及法律规定的其他案件,惩罚犯罪,保障无罪的人不受刑事追究,解决民事、行政纠纷,保护个人和组织的合法权益、监督行政机关依法行使职权,维护国家安全和社会秩序,维护社会公平正义,维护国家法制统一、尊严和权威,保障中国特色社会主义建设的顺利进行。
2.人民法院的工作要求?
(1)独立行使审判权:依照法律规定独立行使审判权,不受行政机关、社会团体和个人的干涉。人民法院代表国家行使审判权,坚持以事实为根据,以法律为准绳,通过审判刑事案件、民事案件、行政案件以及法律规定的其他案件,惩罚犯罪,解决纠纷,维护社会公平正义。
(2)负责与监督:对本级人民代表大会及其常务委员会负责并报告工作。各级人民代表大会及其常务委员会对本级人民法院的工作实施监督。最高人民法院监督地方各级人民法院和专门人民法院的审判工作,上级人民法院监督下级人民法院的审判工作。
第二框人民检察院
1.人民检察院性质、组成、职责?
(1)性质:国家的法律监督机关。
(2)组成:最高人民检察院、地方各级人民检察院、专门人民检察院(军事检察院等)。
(3)职责:代表国家行使权力,以国家的名义进行法律监督,坚持以事实为根据,以法律为准绳,通过行使检察权,追诉犯罪,维护国家安全和社会秩序,维护个人和组织的合法权益,维护国家利益和社会公共利益,保障法律正确实施,维护社会公平正义,维护国家法制统一、尊严和权威,保障中国特色社会主义建设的顺利进行。
2.人民检察院的工作要求(原则)?
(1)独立行使检察权:依照法律规定独立行使检察权,不受行政机关、社会团体和个人的干涉。人民检察院代表国家行使检察权,通过行使检察权,追诉犯罪,维护国家利益和社会公共利益,保障法律正确实施,维护社会公平正义。
(2)负责与领导:对本级人大及其常委会负责并报告工作;人大及其常委会监督其工作。最高人民检察院领导地方各级检察院和专门检察院,上级检察院领导下级检察院。
第五单元建设法治中国
第十三课坚持全面依法治国
第一框全面依法治国的指导思想
1.习近平法治思想的形成:
中国共产党历来重视法治建设,领导人民持续探索,走出了一条中国特色社会主义法治道路。党的十八大以来,以习近平同志为核心的党中央推动我国社会主义法治建设取得历史性成就、发生历史性变革,形成了习近平法治思想。
2.习近平法治思想的地位与作用:
地位:全面依法治国的根本遵循和行动指南。
作用:
①深刻回答了新时代为什么实行全面依法治国、怎样实行全面依法治国等一系列重大问题。
②贯穿经济、政治、文化、社会、生态文明建设各个领域,涵盖改革发展稳定、内政外交国防、治党治国治军各个方面。
③为深刻认识全面依法治国在治国理政中的重要地位提供了科学指引,为推进国家治理体系和治理能力现代化、建设更高水平的法治中国提供了根本遵循。
3.如何贯彻习近平法治思想?
①把习近平法治思想贯彻落实到推进全面依法治国的全过程和各方面。
②青少年要树立对中国特色社会主义法治道路的坚定信念、对建设社会主义法治国家的坚定信心;
③积极投身新时代全面依法治国实践,在建设法治中国的宏伟征程中贡献青春力量。
第二框全面依法治国的基本要求
1.全面依法治国的基本要求:
科学立法、严格执法、公正司法、全民守法。
2.坚持科学立法的定位和要求?
(1)定位:高质量立法是高质量发展的重要保障。
(2)要求:推进科学立法、民主立法、依法立法,使每一项立法都符合宪法精神、反映人民意愿,以良法促进发展、保障善治。
3.坚持严格执法的重点解决问题和目标?
(1)重点解决问题:执法不规范、不严格、不透明、不文明以及不作为、乱作为等突出问题。
(2)目标:全面推进严格规范公正文明执法,让执法既有力度又有温度。
4.坚持公正司法的原则和要求
(1)原则:司法机关必须以事实为根据,以法律为准绳,严格遵循诉讼程序,平等对待当事人,确保司法过程和结果合法、公正。
(2)要求:司法机关依法独立公正行使职权,努力让人民群众在每一个司法案件中感受到公平正义。
5.坚持全民守法的要求?
(1)行为准则:任何公民、社会组织和国家机关都要以宪法和法律为行为准则,依照宪法和法律行使权利或权力、履行义务或职责。
(2)社会氛围:弘扬社会主义法治精神,传承中华优秀传统法律文化,使尊法学法守法用法在全社会蔚然成风。
第十四课以法治推进国家治理现代化
第一框法治与改革相互促进
1.全面深化改革的总目标是什么?
完善和发展中国特色社会主义制度、推进国家治理体系和治理能力现代化。
2.改革与法治的关系是怎样的?
①改革是社会发展的强大动力,法治是国家治理体系和治理能力的重要依托。
②改革和法治相辅相成、相互促进。实现国家治理现代化,必须正确处理法治与改革的关系,坚持在法治下推进改革,在改革中完善法治。
3.如何正确处理改革与法治的关系?
①在法治下推进改革,以法治引领改革,依照法定程序把改革方案和举措上升为国家意志,确保重大改革于法有据。以法治深化改革,既以法的强制力保证改革顺利推进,又以法治方式巩固和扩大改革成果。
②在改革中完善法治。改革开放为解放和发展社会生产力提供了动力,也推动了社会主义法治国家建设。对于实践证明比较成熟的改革经验、行之有效的改革举措,立法机关及时通过立法、修法等方式,将其上升为法律规定,促进法律规范体系更加完备。
③我们要牢固树立法治思维,培养改革创新精神,坚定法治自信,增强实践本领。
第二框法治与德治相得益彰
1.法治与德治的共同地位与作用):
(1)共同地位:都是治国理政不可或缺的重要手段。
(2)共同作用:都具有规范社会行为、调节社会关系、维护社会秩序的作用,法安天下,德润人心。
(3)关系:法律是成文的道德,道德是内心的法律。法律的有效实施有赖于道德支持,道德的自觉践行离不开法律约束。
2.法治对德治的辩证关系?
(1)法治对德治的促进作用:以法治承载道德理念,德治才有可靠的制度支撑。把实践中广泛认同、较为成熟、操作性强的道德要求及时上升为法律规范,严格执法、公正司法,能够激励立德扬善,提升全社会道德素质。
(2)德治对法治的支撑作用:道德为法律创制提供伦理基础,为法律的正当性提供评判标准,为法律实施奠定社会基础,为法治文化提供源头活水,对于法治体系的建立和运行具有重要支撑作用。
3.如何处理好法治和德治关系?
①要坚持依法治国和以德治国相结合,使法治和德治在国家治理中相互补充、相互促进、相得益彰。
②我们既要增强法治观念,又要提升道德素养,做崇德向善、遵纪守法的新时代好公民。
4.如何推动社会主义核心价值观融入法治建设?
①要持续深化社会主义核心价值观宣传教育,增进认知认同、树立鲜明导向、强化示范带动,引导人们把社会主义核心价值观作为明德修身、立德树人的根本遵循;
②坚持贯穿结合融入、落细落小落实,把社会主义核心价值观要求融入日常生活,使之成为人们日用而不觉的道德规范和行为准则。
③坚持德法兼治,以道德滋养法治精神,以法治体现道德理念,全面贯彻实施宪法,推动社会主义核心价值观融入法治建设,将社会主义核心价值观要求全面体现到中国特色社会主义法律体系中,体现到法律法规立改废释、公共政策制定修订、社会治理改进完善中,为弘扬主流价值提供良好社会环境和制度保障。
必胜分享,成功继续
关注,在看,好运不断!
愿幸运、幸福与成功统统走向您!

求分享

求收藏

求点赞

求在看
夜雨聆风