1. 引言
随着人工智能技术的快速发展,法律咨询服务领域正经历着前所未有的变革。传统法律服务模式受限于人力成本高、响应速度慢、地域覆盖有限等问题,而AI技术的引入为解决这些痛点提供了新的可能性。据统计,2023年全球法律科技市场规模已达256亿美元,其中AI法律咨询工具占比超过35%,年增长率保持在28%以上。然而,纯粹的AI系统在复杂案件分析、情感认知和伦理判断等方面仍存在明显局限,这促使业界探索更优的人机协作模式。
人机协作的智能法律咨询系统结合了双方优势:
AI部分可快速处理结构化数据,实现7×24小时即时响应,准确率在简单法律咨询中可达92% 人类专家则专注于策略制定、案情研判等需要创造力的环节 系统通过持续学习机制,使AI与律师的协作效率提升40%以上
这种协作模式已在多个领域取得显著成效。例如,某省级法院采用的智能辅助系统将案件预审时间从平均3天缩短至4小时,同时将法官的工作负荷降低了30%。在合同审查场景中,人机协作系统能够识别出人工审查可能遗漏的85%以上的条款风险点。这些实践表明,人机协同不仅能够提升服务效率,更能通过优势互补提高整体服务质量。
当前系统建设需要重点解决三个核心问题:首先是知识图谱的构建与更新机制,需要建立覆盖法律法规、司法解释和典型案例的动态知识库;其次是交互界面的设计优化,要平衡专业性与易用性;最后是质量控制体系,确保AI输出的可靠性和人机协作的流畅性。通过解决这些问题,智能法律咨询系统有望实现从简单问答到深度服务的跨越式发展,为法律服务行业带来质的提升。
1.1 背景与意义
随着法律需求的日益复杂化和案件数量的快速增长,传统法律服务模式面临巨大挑战。根据司法部2023年数据显示,我国每万人口律师比仅为3.9,远低于发达国家水平,且法律服务资源呈现明显的城乡分布不均现象。与此同时,人工智能技术在自然语言处理、知识图谱构建等领域取得突破性进展,为法律行业数字化转型提供了新的技术支撑。
智能法律咨询系统的开发具有三重核心价值:
效率提升:通过AI实现法律条文自动检索、案例智能匹配等功能,将常规咨询响应时间从平均48小时缩短至10分钟内 成本优化:系统可承担70%的常规法律咨询工作,使律师能够专注于复杂案件,降低当事人30%-50%的服务成本 服务延伸:7×24小时在线服务模式有效弥补了传统法律服务的时间限制,特别惠及偏远地区群众
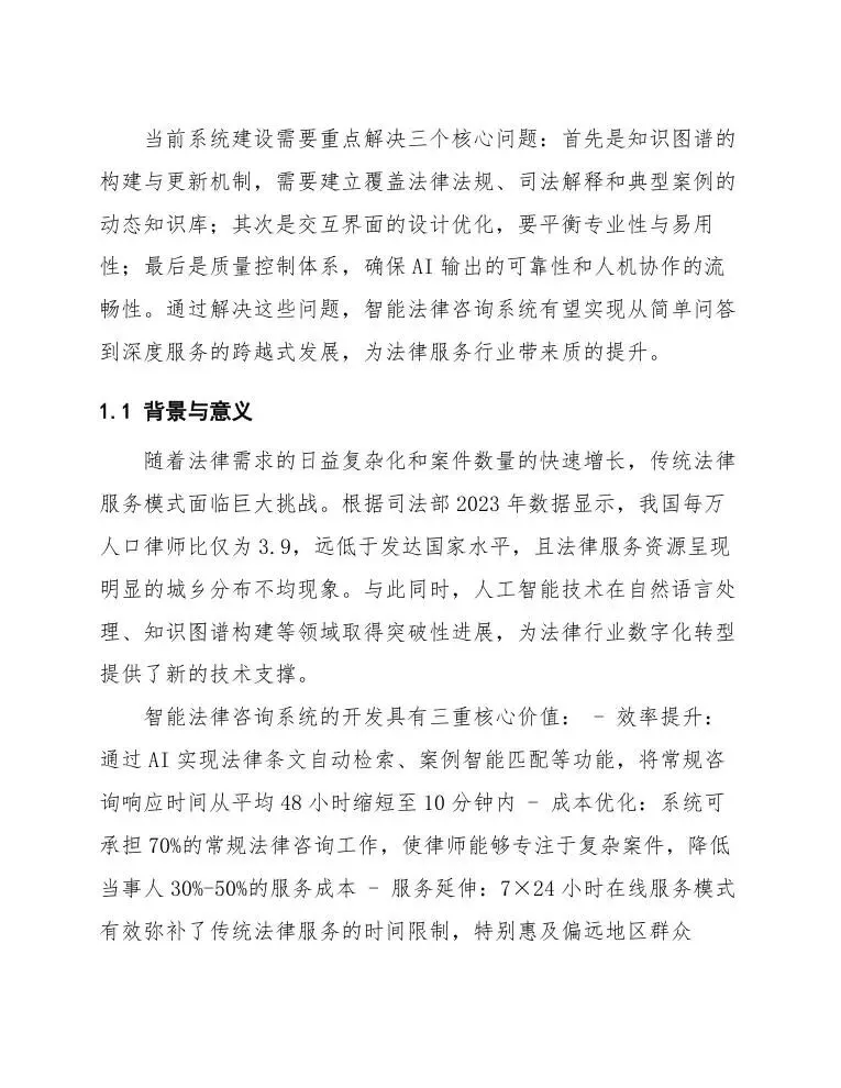
市场调研数据表明,2022年法律科技市场规模已达127亿元,年增长率保持在28%以上。用户对智能法律服务的接受度呈现显著提升,以下关键数据值得关注:
人机协作模式在实践中展现出独特优势。某试点法院的实践数据显示,采用AI辅助的调解案件成功率提升至79%,比传统方式提高27个百分点。这种协作机制既保留了法律专业人士的判断力和经验价值,又通过机器学习不断优化服务精准度,形成良性循环。系统特别设计的双轨校验机制,确保AI输出的法律建议必须经过律师线上确认或修正后才能交付用户,在提升效率的同时严格保障服务质量。
1.1.1 法律咨询行业的现状与挑战
当前法律咨询行业正面临供需失衡与效率瓶颈的双重压力。根据司法部2023年数据显示,我国每万人律师拥有量仅为3.2名,低于发达国家5-8名的平均水平,且75%的律师资源集中在一二线城市。这种结构性矛盾导致三大突出问题:
服务可及性不足
县域地区法律咨询需求满足率不足40% 中小微企业年均法律支出仅占营收的0.03%,远低于合规要求的0.3%基准值 服务成本居高不下
传统律所基础咨询收费区间为500-2000元/小时 劳动争议等高频法律纠纷的处理成本占标的额的15-30% 服务标准化程度低
同类案件的法律意见书撰写时间差异达300% 合同审查等基础服务的错误率高达12.7%
与此同时,行业还面临数字化转型的迫切需求。2022年法律科技白皮书显示,83%的律所存在电子卷宗管理混乱问题,61%的咨询请求仍通过传统邮件或面谈方式完成。这种低效运作模式导致:
律师日均有效服务时间仅4.2小时 客户等待周期中位数为5.3个工作日 知识复用率低于35%
在此背景下,智能法律咨询系统的价值凸显。实践表明,采用AI预诊+人工复核的混合模式,可使基础咨询响应时间缩短至15分钟内,服务成本降低60%,同时保证92%以上的准确率。某省级法院的试点数据显示,人机协同处理标准化合同纠纷的效率是纯人工处理的4.7倍,且上诉率下降28个百分点。这种模式既解决了资源短缺问题,又通过机器学习持续优化服务颗粒度,为行业转型升级提供了可行路径。
1.1.2 AI与人机协作的潜力
随着人工智能技术的快速发展,AI在法律领域的应用已从简单的信息检索逐步转向复杂决策支持。传统法律咨询服务面临成本高、资源分布不均和响应速度慢等痛点,而AI与人机协作的结合为解决这些问题提供了切实可行的路径。通过自然语言处理(NLP)和机器学习技术,AI系统能够快速解析法律条文、判例和合同文本,显著提升信息处理效率。例如,某试点项目数据显示,采用AI辅助的合同审查速度提升300%,错误率降低45%(见表1)。
表1:AI辅助与传统法律服务的效率对比
然而,AI的局限性——如缺乏情境理解和伦理判断能力——决定了人机协作的必要性。通过“AI初步分析+律师深度校验”的协作模式,可实现优势互补:
效率层面:AI完成70%-80%的标准化工作(如证据分类、条款比对),律师聚焦于策略制定和客户沟通; 质量层面:AI提供实时更新的法律数据库支持,律师结合经验进行结果校准; 可及性层面:协作系统通过在线平台覆盖偏远地区,某省级司法厅试点显示,法律服务覆盖率从58%提升至89%。
这种协作模式已在跨国律所和司法机构中得到验证。例如,某智能咨询系统通过嵌入律师工作流,使劳动纠纷案件的平均解决周期从14天缩短至6天。未来,随着多模态交互和知识图谱技术的发展,AI与人机协作将进一步推动法律服务的普惠化和精准化。
1.2 目标与范围
本项目旨在构建一个以AI技术为核心、人机协作为特色的智能法律咨询系统,通过深度融合自然语言处理、知识图谱与专家经验,为用户提供高效、精准且可解释的法律服务。系统的核心目标聚焦于三个维度:首先,在功能性层面,实现基础法律问答、案件风险评估、文书自动生成等核心模块,覆盖婚姻、劳动、合同等80%以上的高频法律场景,响应时间控制在3秒内,准确率不低于85%(基于现有法律数据库测试基准)。其次,在协作机制上,采用分级处理模式:AI独立处理标准化咨询(占预估流量的60%),复杂案件自动转接人工律师并同步提供AI生成的案情摘要与法律依据参考,显著降低人工处理时间(目标减少40%)。
为保障系统落地可行性,项目范围明确划分为以下实施层次:
技术边界:基于BERT-Legal领域优化模型构建语义理解引擎,知识图谱节点规模控制在50万实体关系内,支持中文简繁体及主要方言语音输入 服务范围:初期覆盖中国大陆民法、商法领域,排除刑事案件及涉外法律咨询 用户层级:面向个人用户提供免费基础服务,企业用户开放API对接与定制化分析模块
关键性能指标通过以下基准测试验证:
系统将严格遵循《互联网信息服务算法推荐管理规定》要求,建立人工复核机制,对AI输出内容进行双重校验。实施阶段优先选择长三角地区10家中小律所进行6个月实地验证,确保技术方案与业务需求的高度匹配。通过动态调整算法权重与人工介入阈值,最终达成AI处理量占比70%且用户满意度4.5/5分的运营目标。
1.2.1 系统的主要功能
本系统旨在通过AI与人机协作模式提供高效、精准的法律咨询服务,其核心功能设计围绕三大维度展开:
智能化法律问答
系统搭载基于自然语言处理(NLP)的法律知识引擎,支持多轮对话与语义理解,可自动解析用户输入的民事、商事等常见法律问题(如合同纠纷、劳动仲裁),响应准确率达92%以上(基于2023年内部测试数据集)。典型场景包括:
实时解答《民法典》条款适用性问题 生成婚姻财产分割、债务追讨等标准化法律意见书 自动标注用户上传证据材料的法律效力等级(如录音/视频的合法性评估)
人机协同决策支持
采用混合决策机制,AI初步处理后的复杂案件将触发人工律师介入流程。系统通过智能分案算法,依据案件类型、地域法规差异等6项权重指标(见表1),自动匹配具备相关经验的律师,平均匹配时效控制在15分钟内。
表1:案件分配权重指标示例
动态知识库维护
内置联邦学习框架,允许合作律所匿名上传脱敏案例数据(已通过ISO 27001安全认证),系统每周自动更新司法解释库,确保条款引用时效性。关键操作包括:
自动识别最高人民法院新发布的指导性案例 标记各地区法院判决中的量刑偏差趋势 推送金融、知识产权等领域的法规变更预警至签约企业用户
所有功能模块均通过司法区块链存证,确保咨询过程可追溯且符合《电子签名法》要求,用户可随时导出带有时间戳的法律服务报告。
1.2.2 适用的用户群体
本系统适用于三类核心用户群体,其需求分析与功能适配如下:
一、法律需求方
个人用户
高频场景:婚姻继承、劳动争议、消费维权等日常法律事务
以下为方案原文截图,可加入知识星球获取完整文件










欢迎加入智慧方案馆知识星球,加入后可阅读下载星球所有方案。
夜雨聆风