




点击关注领取更多学习资料

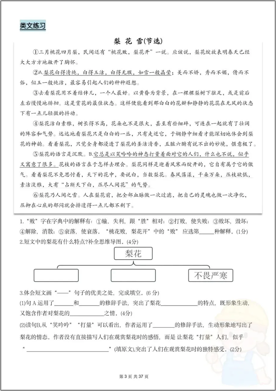
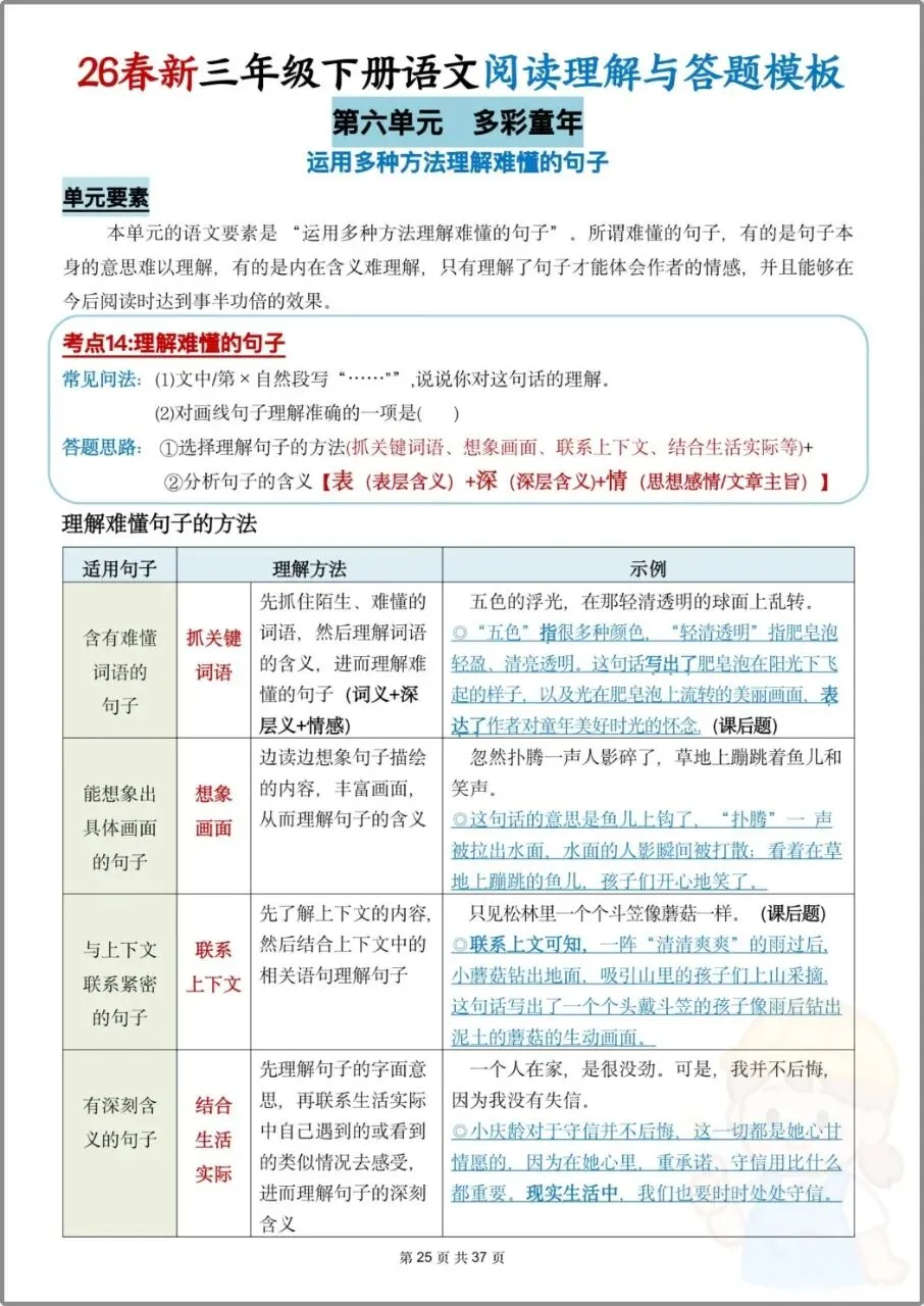
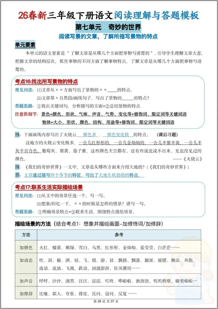
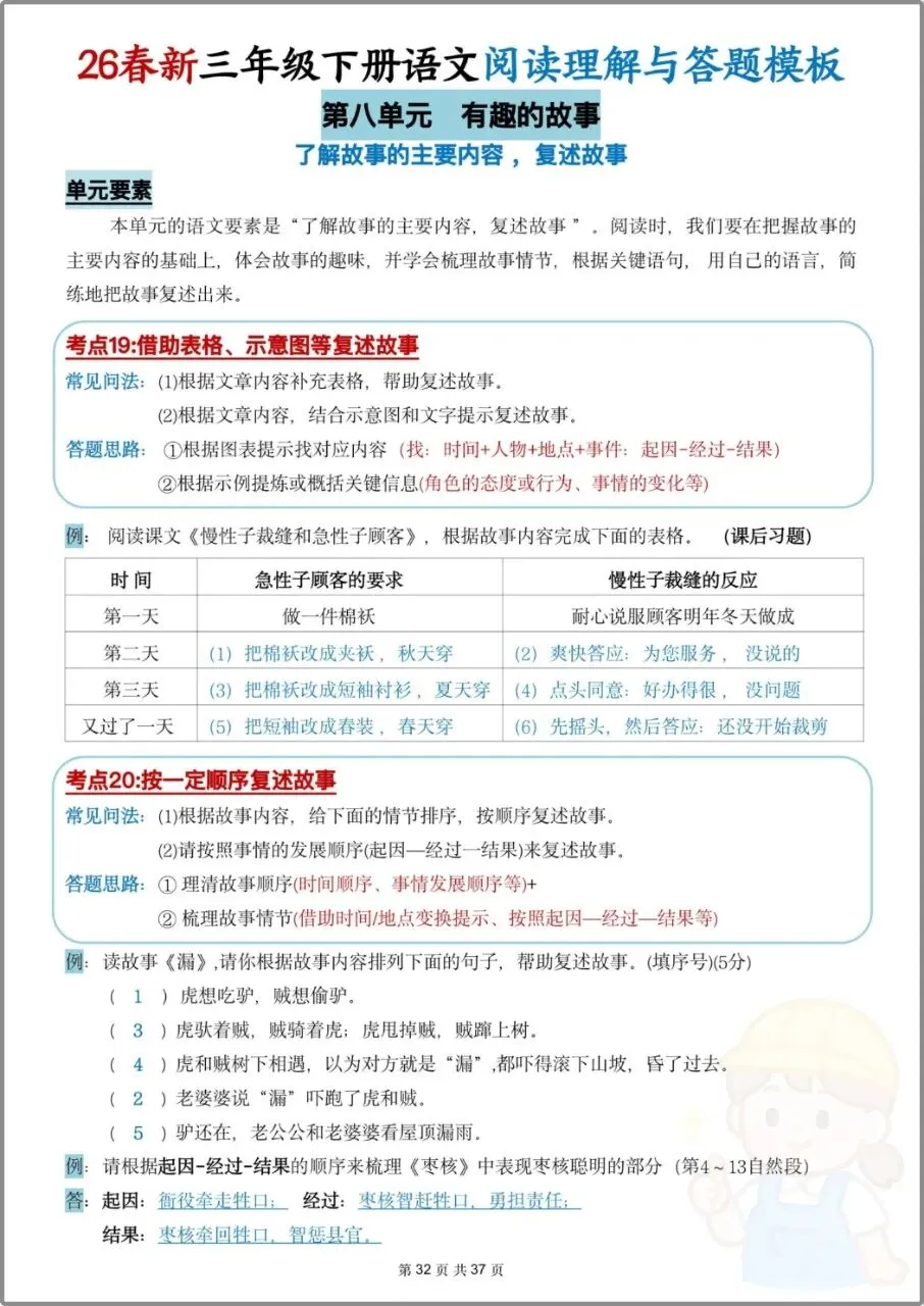
今日份分享:26年三年级下册《语文阅读理解与答题模板》。按单元拆解21个高频考点,从想象画面、赏析语句,到概括段意、体会道理、复述故事,全给了答题思路+满分模板,还配专项练习。
共37页,电子版可下载打印,每天练1篇,孩子照着套,阅读题再也不丢分,期中期末轻松提分~如果觉得合适,请支持正版!

(温馨提示:文末有完整电子版领取方式)












领取完整电子版:
①:点一点右下角的 “赞” 和 “在看”,感谢
②:在公众号对话框中回复:0413
特别声明
本微信公众账号分享的资源均通过网络等公共合法渠道获得,仅供试用!版权属于原出版机构或影像公司,本资源为电子载体,传播分享仅限于家庭使用与交流心得、参考和辅助购买决策,不得以任何理由在商业行为中使用,若喜欢此资源,建议购买实体产品。文章中的视频及图片均来自网络,版权归原作者或原出版社所有。如有侵权,请及时联系删除。
夜雨聆风