
南沙街道就业驿站
即将推出
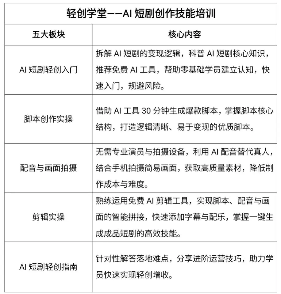
“AI短剧创作技能培训课堂”!

温馨提示:课程为期两天,授课内容与时间可能根据实际情况微调。
系列课程结束后,将组织学员参加AI短剧创作PK赛,优胜者将获得进阶培训礼包。

(一)希望利用碎片时间切入AI短剧赛道的灵活就业、轻创业者。
(二)对AI、短视频感兴趣,为未来就业或职业转型铺路的待业人员、高校毕业生等群体。
(三)希望通过AI技术推广门店、带货引流的本地商家与个体户。
时间:4月21日—22日 14:30-16:30
地点:创享湾TIMETABLE粤港澳创新创业基地一楼路演厅
咨询电话:020—84681983(钟小姐)
备注:课程为期两天,首日以理论讲解为主,次日侧重实操练习,报名即视为确认参加两天课程。有意向的群众可添加就业驿站专员微信,咨询详情并预约席位(名额有限,先到先得)。

【记者 区翼旗 王荟文】
【编辑 方珧】
信息、图片来源 南沙街道公共服务办公室、南沙街道党群服务中心
【类别 原创】

夜雨聆风