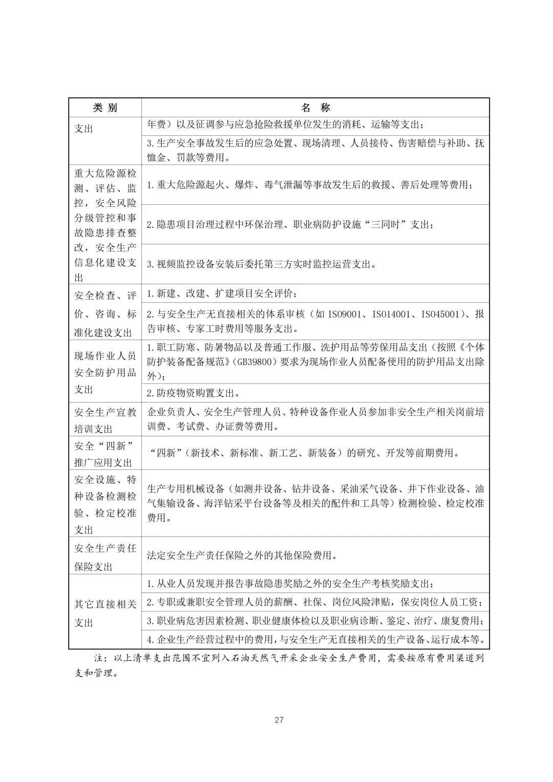
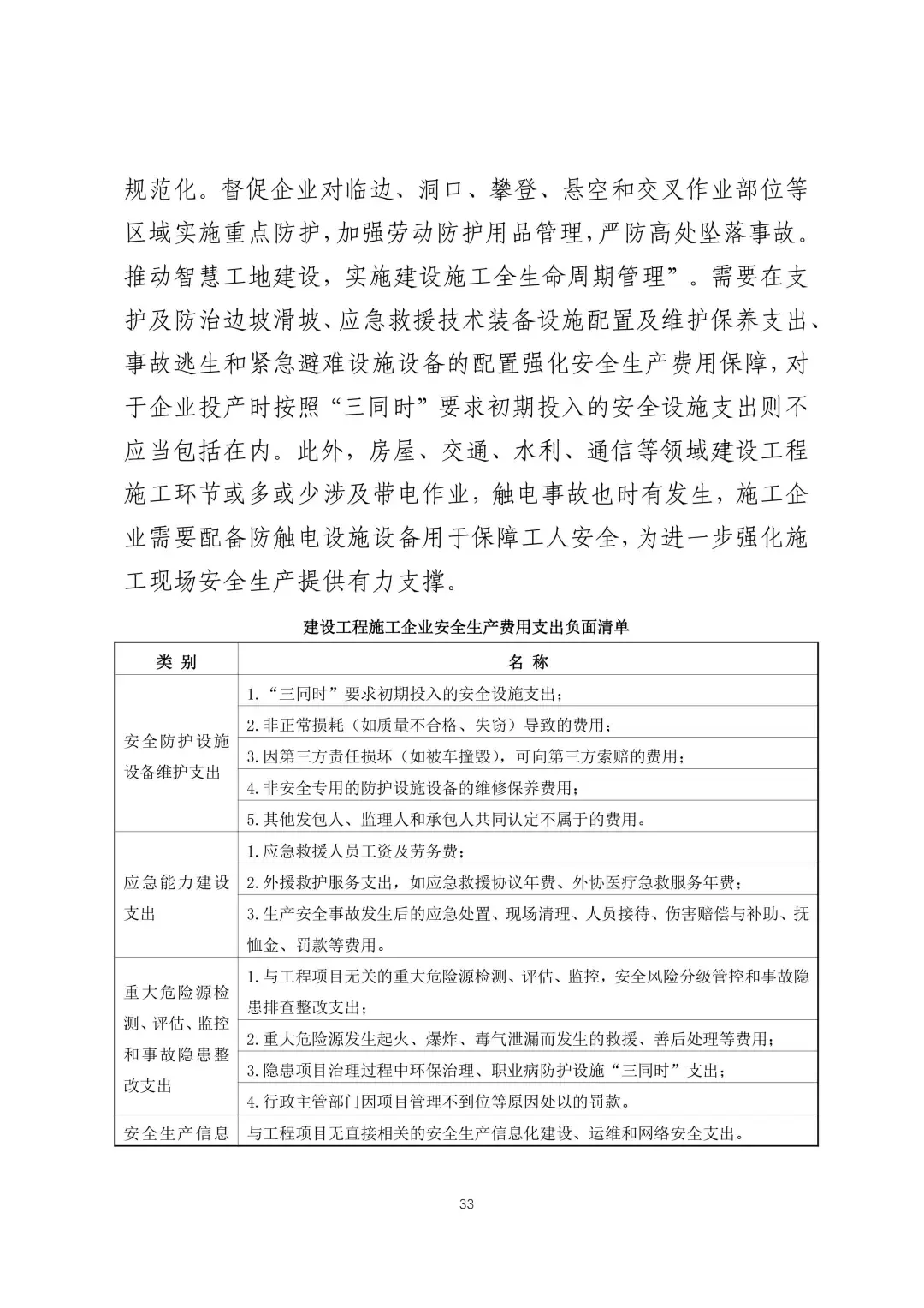
安全教育警示片资料库

安全有问题 点击咨询AI站长(腾讯混元大模型-large(32k))

为贯彻安全发展新理念,推动企业落实主体责任,加强企业安全生产投入,根据《中华人民共和国安全生产法》等法律法规,财政部、应急管理部印发了《企业安全生产费用提取和使用管理办法》(财资〔2022〕136号)(以下简称《办法》)。为便于相关行业企业和有关部门准确理解和把握《办法》,更好地发挥《办法》促进企业建立安全生产投入长效机制作用,现对《办法》条款进行解释说明。
公众号:中华人民共和国应急管理部收藏学习!《企业安全生产费用提取和使用管理办法》解读
扫码访问法律法规知识库:
下载:《企业安全生产费用提取和使用管理办法》 财资〔2022〕136号.docx
《企业安全生产费用提取和使用管理办法》解读.docx





































































































扫码访问法律法规知识库:

下载:《企业安全生产费用提取和使用管理办法》 财资〔2022〕136号.docx
《企业安全生产费用提取和使用管理办法》解读.docx
网盘免费下载:
商务及编制服务请加安全陈工微信 ↓

欢迎大家在评论区留言交流、参与讨论。
已开启留言自动精选功能,你的每条评论都将自动公开可见。
若你的评论未能成功显示,并非本账号操作所致。
真诚欢迎大家分享不同观点,本账号不会对评论进行任何过滤与筛选。
需说明的是,留言仍会经外部审查及平台根据《微信公众平台服务协议》审核,最终展示结果以审查及审核情况为准。
加油加气站安全资料库:
加油加气站运营管理、安全生产标准化文档 加油加气站年度安全教育培训计划、安全培训和应急演练记录 《LNG加气站气瓶充装质量保证体系文件》 202602.1.0版更新 《LNG-CNG 加气站气瓶充装质量保证体系文件》 202511.1.7.0版 液化石油气《气瓶充装质量保证体系文件》 202512.1.8.1版 LNG、CNG、液化气站安全管理制度汇编 2025 LNG、CNG、液化气站双重预防工作机制文档 2025 LNG、CNG、液化气站燃气经营方案 下载丨LNG、CNG、LPG充装单位迎接评审自查表 LNG加气站员工培训方案 2025 加油LNG加气站安全生产资金投入和安全生产费用提取、使用管理制度 2025 LNG、CNG、液化气站《事故隐患内部奖励工作机制实施办法》 LNG、CNG、液化气站安全生产治本攻坚三年行动实施方案 2024新版生产经营单位生产安全事故应急预案(GBT 29639-2020编制) LNG、CNG、LPG加气站燃气事故专项应急预案 加气站特种设备事故专项应急预案 加气站反恐应急预案 202411.1.0版:GA 1810-2022《城镇燃气系统反恐怖防范要求》 LNG、CNG、LPG加气站《反恐防范重点目标档案》 范例 2026 加气站从业人员应当取得哪些从业资格证书? LNG 加气站如何落实总局 74 号令要求 LNG加气站消防验收流程 LNG加气站建设项目竣工验收流程 LNG加气站如何建立和开展双重预防机制 什么是专职安全生产管理人员? LNG、CNG加气站工作记录表和见证材料(1——19) 下载丨LNG加气站安全生产标准化自评报告(示例) 一图读懂|《特种设备使用单位落实使用安全主体责任监督管理规定》:市监总局第74号令 加气站落实特种设备“日管控、周排查、月调度”制度实施方案 新建LNG加气站项目商业计划书 LNG加气站《隐患排查治理台账》 《城镇燃气经营安全重大隐患判定标准》:住房和城乡建设部印发 危化品生产经营单位重大生产安全事故隐患判定标准解读(20条) 《商务领域安全生产重大隐患排查事项清单》:商务部印发 下载丨GB 45067-2024《特种设备重大事故隐患判定准则》
点击阅读原文,访问加油加气站安全生产标准化文档目录、安全教育警示片库
夜雨聆风