乐于分享
好东西不私藏

高中地理合格性考试强化冲刺知识清单(pdf分享)

高中地理合格性考试强化冲刺知识清单(pdf分享)

【最新试卷】

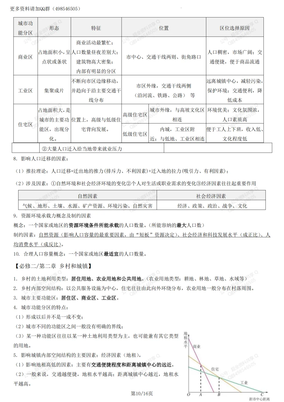
2024北京东城高三【一模】全科试题及答案(pdf分享)

2024北京西城高三【一模】全科试题及答案(pdf分享)

2024北京海淀高三【一模】全科试题及答案(pdf分享)

2025北京海淀区高一(上)期末卷合集及答案(pdf分享)

2025北京海淀区高二(上)期末卷合集及答案(pdf分享)

2025北京海淀区高三(上)期末卷合集及答案(pdf分享)

2025北京东城区高一(上)期末卷合集及答案(pdf分享)

2025北京东城区高二(上)期末卷合集及答案(pdf分享)

2025北京东城区高三(上)期末卷合集及答案(pdf分享)

2025北京朝阳区高一(上)期末卷合集及答案(pdf分享)

2025北京朝阳区高二(上)期末卷合集及答案(pdf分享)

2025北京朝阳区高三(上)期末卷合集及答案(pdf分享)

2025届高三八省八校联考(全九科)试题及答案(pdf分享)

看文末有获取打印版方式

(完整版16页,部分展示)

上文和下面资料在QQ群498546505下载
【高中地理知识总结】
1.人教版高中地理必修1知识点(pdf分享)
2.人教版高中地理必修2知识点(pdf分享)
3.人教版高中地理必修3知识点(pdf分享)
4.人教版高中地理选修3《旅游地理》知识点(pdf分享)
5.人教版高中地理选修6《环境保护》知识点(pdf分享)
6.高中地理简答题规范系列(pdf分享)
7.高中地理基础知识复习提纲(pdf分享)
8.中国地理填图集(pdf分享)
9.高中地理全册必背章节知识清单(人教版2019必修第一册)(pdf分享)
10.高考地理核心知识点思维导图(pdf分享)
11.世界地理重要区域地图+知识点整理(pdf分享)
12.高中地理一轮复习课堂学习笔记(pdf分享)
13.高中地理易考点、易错点整理(pdf分享)
14.高中地理一轮复习高考地理考点及主干知识687条总结(pdf分享)
15.高中地理必修一地理知识点总结(人教版2019)(pdf分享)
16.高中地理必修一、二、三,常考易错易混知识点梳理(pdf分享)
17.高中地理易错知识点精析总结(pdf分享)
18.高中地理计算题专题(pdf分享)
19.高考地理必考的世界地理知识点汇总(pdf分享)
20.高中地理必修二地理知识点总结(人教版2019)(pdf分享)
21.人教版高中地理选修1知识点(pdf分享)
22.高中地理97个高考地理必背知识点(pdf分享)
23.高考地理必考的世界地理知识点汇总(pdf分享)
24.高中地理干货高三地理复习简答题答题模版(pdf分享)
25.高中地理112组地理概念辨析,收藏从高一用到高三!(pdf分享)
26.(超详)高中地理知识点归纳汇总(pdf分享)
27.高考地理97个必背知识点总结(pdf分享)
28.新教材高中地理必修一知识点超全总结(pdf分享)
29.高中地理必修三区域地理核心知识提炼(pdf分享)
30.高中地理13个区位因素答题模板(pdf分享)
31.高中地理三年常考《世界地理》名词解释(pdf分享)
32.高考地理必背18种大题(pdf分享)
33.高考地理干货高中地理名词及概念(pdf分享)
34.高中地理考试简答题万能答题模版(pdf分享)
35.高中地理答题模板地理大题万能答案(pdf分享)
36.高中地理(新课标版)大题答题模板及必修一、必修二、必修三知识点总结(pdf分享)
37.高中地理基础知识汇编(pdf分享)
38.湘教版高中地理必修2知识点梳理(pdf分享)
39.高考地理必考的基础知识汇总(pdf分享)
40.高中地理新教材必修一知识点总结(pdf分享)
41.高中地理新教材必修二知识点总结(pdf分享)
42.高中地理新教材选择性必修一知识点总结(pdf分享)
43.高中地理新教材选择性必修二知识点总结(pdf分享)
44.高中地理新教材选择性必修三知识点总结(pdf分享)
45.高考地理必考的基础知识汇总(pdf分享)
46.高中地理(新课标版)大题答题模板及必修123知识点总结(pdf分享)
47.高中地理口诀公式大全(pdf分享)
48.高中区域地理知识点终极总结(pdf分享)
49.高三尖子生的地理笔记(pdf分享)
50.高一地理各章节必备知识汇总第1-2章(pdf分享)
51.高中地理易错知识点精析总结(pdf分享)
52.湘教版高中地理必修一知识点总结(pdf分享)
53.新教材高中地理人教版(2019)必修第一册知识点梳理(pdf分享)
54.新教材高中地理人教版(2019)必修第二册知识点梳理(pdf分享)
55.新教材高中地理人教版(2019)选修1《自然地理基础》知识梳理(pdf分享)
56.新教材高中地理人教版(2019)选修2《区域发展》知识梳理(pdf分享)
57.新教材高中地理人教版(2019)选修3《资源、环境与安全》知识梳理(pdf分享)
58.高考地理大题答题模板(pdf分享)
59.北京市高考地理知识点梳理(pdf分享)
60.高中地理新教材知识点思维导图梳理(pdf分享)
61.2023高中地理专项训练100套(含答案解析)(pdf分享)
62.高中地理答题模板地理大题万能答案(pdf分享)
63.高中地理必备知识清单(pdf分享)
64.中图版高一地理必修1知识点梳理(pdf分享)
65.新教材中图版高中地理高一年级必修2知识点梳理(pdf分享)
66.新教材湘教版高中地理高一地理必修第二册知识点梳理(pdf分享)
67.新教材中图版高中地理高一地理必修第二册知识点梳理(pdf分享)
68.高中地理必备思维导图(pdf分享)
69.通用版高考地理读图技巧系列(pdf分享)
70.新教材湘教版高一地理必修第一册知识点汇总(pdf分享)
71.新人教版高考地理16个专题复习大全(pdf分享)
72.新教材高中地理人教版高一地理必修第一册知识点总结复习归纳(pdf分享)
73.新教材高中地理人教版高一地理必修第二册知识点总结复习归纳(pdf分享)
74.新教材高中地理人教版高二地理选择性必修1 自然地理基础 知识点总结复习归纳(pdf分享)
75.新教材高中地理人教版高二地理选择性必修2 区域发展 知识点总结复习归纳(pdf分享)
76.新教材高中地理人教版高三地理选择性必修3 资源、环境与国家安全 知识点总结复习归纳(pdf分享)
77.2023高考地理一轮复习通用版高考地理常考必考题型总结及答案(共68个题型,82个母题)(pdf分享)
78.2023高考第一轮复习新版高中地理第一章地球与地图知识点总结(pdf分享)
79.2023高考第一轮复习新版高中地理第二章宇宙中的地球知识点总结(pdf分享)
80.高中地理思维导图(pdf分享)
81.通用版新教材新高考地理专题突破练习及答案(pdf分享)
82.高考地理选择题专项练习及答案(pdf分享)
83.高考地理非选择题专项练习及答案(pdf分享)
84.高考地理专项突破练习及答案(pdf分享)
85.高考地理大题答题模板(pdf分享)
86.高中地理新教材必修一知识点(上)(pdf分享)
87.高中地理新教材必修一知识点(下)(pdf分享)
88.高中地理新教材必修二知识点(pdf分享)
89.高中地理新教材选择性必修一知识点(pdf分享)
90.高中地理新教材选择性必修二知识点(pdf分享)
91.高中地理新教材选择性必修三知识点(pdf分享)
92.新人教高考地理 16 个专题复习大全(pdf分享)
93.新教材中图版高一地理必修一各章节综合训练(含答案)(pdf分享)
94.高中地理知识点汇总450条(pdf分享)
95.高中地理考试常见模块的详细答题模板(pdf分享)
96.最全的高考地理难题攻克技巧汇总(pdf分享)
97.高考地理大题答题模板,高考地理6大类主观题解题思路(pdf分享)
98.高考地理31种答题模板 高中地理万能公式套路(pdf分享)
99.高考地理超全主观题答题模板(pdf分享)
100.高考地理综合题答题模板大汇总(pdf分享)
101.高中地理中26个常见专题的详细答题模板(pdf分享)
102.高三地理复习背诵提纲(pdf分享)
103.高考地理答题思路+模板超全集锦(pdf分享)
104.高中地理复习易错知识清单(pdf分享)
105.高考地理必背知识点汇总(pdf分享)
106.高中地理合格性考试知识清单(pdf分享)
107.高中地理学业水平考试知识点大全(pdf分享)
108.高中地理(新课标版)大题答题模板及必修一、必修二、必修三知识点总结(pdf分享)
109.2025高考地理复习背默纲要(pdf分享)
110.高二上学期地理知识清单(选修一)(pdf分享)
111.高中地理大题答题模板(pdf分享)
112.高中地理综合题答题秘笈(pdf分享)
113.2025高考地理一轮复习必背知识点整理(pdf分享)
114.2025高中地理100个答题模板(pdf分享)
115.人教版高中地理必修一知识清单(pdf分享)
116.2024年高考真题和模拟题地理分类汇编原卷版(全国通用)(pdf分享)
117.高中地理合格性考试知识清单(pdf分享)
118.2025高考复习地理阶段检测卷(含答案解析)(pdf分享)
119.高考必背自然地理知识汇总(pdf分享)
120.高中地理红色经典必背总结(pdf分享)
121.2025高中地理考前必背核心知识总结(pdf分享)
122.高中地理三年知识点整理(pdf分享)
123.高中地理重点专项考点汇总(pdf分享)
124.2024年高考真题和模拟题地理分类汇编(通用版)(原卷版+解析版)(pdf分享)
125.高中地理十八类必背大题参考(pdf分享)
126.高中地理核心知识点梳理(必修1+必修2)(pdf分享)
127.高中地理等级考六大专题重难知识精编(68页)(pdf分享)
128.高中地理十八类必背大题篇(pdf分享)
129.2025高考地理考前复习知识汇总(pdf分享)
130.2025高考地理专题复习重要知识点汇总(五大专题)(pdf分享)
131.2025高考地理考前必背知识总结(pdf分享)
132.2025高考地理专题复习提纲(pdf分享)
133.高考地理重要地理名词和易混名词解读(pdf分享)
134.高考地理考前必记区域地理 24 个核心考点(pdf分享)
135.高考地理考前必记人文地理 25 个核心考点(pdf分享)
136.2025高考地理简答题常见设问答题模板(pdf分享)
137.高中地理合格性考试强化冲刺知识清单(pdf分享)
138.2025高考地理考前必背知识要点梳理(pdf分享)
139.2025高考地理主干知识及答题思路模板(pdf分享)
140.2025高中地理综合题答题模板汇编(pdf分享)
141.高中地理16大专题知识点梳理(pdf分享)
142.北京重点校高一下地理期末真题分类汇编(含答案解析)(pdf分享)
143.高中地理综合题答题技巧(pdf分享)
144.通用版高中地理重要地理名词及易混名词解读(pdf分享)
145.高中自然地理32个核心考点总结(pdf分享)
146.高中人文地理25个核心考点总结(pdf分享)
147.高中区域地理24个核心考点总结(pdf分享)
148.高中地理资源、环境与国家安全24个核心考点总结(pdf分享)
149.2026高考地理高分秘籍核心知识点精编(pdf分享)
150.2025高考地理真题分类汇编(含答案解析)(pdf分享)
151.高考地理答题技巧与模板构建(pdf分享)
152.2026新教材高中地理人教版(2019)必修一知识点汇编(pdf分享)
153.2026新教材高中地理人教版(2019)必修二知识点汇编(pdf分享)
154.2026新教材高中地理人教版(2019)选择性必修一知识点汇编(pdf分享)
155.2026新教材高中地理人教版(2019)选择性必修二知识点汇编(pdf分享)
156.2026新教材高中地理人教版(2019)选择性必修三知识点汇编(pdf分享)
157.高中地理合格考背诵清单(pdf分享)
158.高中地理知识点专题分类复习资料(pdf分享)
159.高考地理易错题专项练习(含答案解析)(pdf分享)
160.2025秋人教版高中地理必修第一册同步训练(含答案解析)(pdf分享)
161.2025秋人教版高中地理必修第二册同步训练(含答案解析)(pdf分享)
162.2025秋人教版高中地理选择性必修1同步训练(含答案解析)(pdf分享)
163.2025秋人教版高中地理区域地理同步训练(含答案解析)(pdf分享)
164.2025秋中图版高中地理必修第一册同步训练(含答案解析)(pdf分享)
165.2025秋中图版高中地理选择性必修1同步训练(含答案解析)(pdf分享)
166.2025秋湘教版高中地理必修第一册同步训练(含答案解析)(pdf分享)
167.2025秋湘教版高中地理必修第二册同步训练(含答案解析)(pdf分享)
168.2025秋湘教版高中地理选择性必修1同步训练(含答案解析)(pdf分享)
169.2025秋湘教版高中地理选择性必修3同步训练(含答案解析)(pdf分享)
170.2025秋鲁教版高中地理必修第一册同步训练(含答案解析)(pdf分享)
171.2025秋鲁教版高中地理选择性必修1同步训练(含答案解析)(pdf分享)
172.2025秋鲁教版高中地理选择性必修2同步训练(含答案解析)(pdf分享)
173.2025秋鲁教版高中地理选择性必修3同步训练(含答案解析)(pdf分享)
174.高中地理23个常见简答题答题规范(pdf分享)
175.高中地理学业水平考试知识点归纳总结(pdf分享)
176.高中地理合格考复习资料(pdf分享)

初中资料群:242164346

高中资料群:498546505

长按二维码回复“高中资料”获取

给我一个【在看】可以吗?
基本 文件 流程 错误 SQL 调试
  1. 请求信息 : 2026-04-19 23:07:14 HTTP/1.1 GET : https://www.yeyulingfeng.com/a/531804.html
  2. 运行时间 : 0.107867s [ 吞吐率:9.27req/s ] 内存消耗:4,692.15kb 文件加载:145
  3. 缓存信息 : 0 reads,0 writes
  4. 会话信息 : SESSION_ID=75c9e6cf39a04203ff1de0e8dba6fd8a
  1. /yingpanguazai/ssd/ssd1/www/wwww.yeyulingfeng.com/public/index.php ( 0.79 KB )
  2. /yingpanguazai/ssd/ssd1/www/wwww.yeyulingfeng.com/vendor/autoload.php ( 0.17 KB )
  3. /yingpanguazai/ssd/ssd1/www/wwww.yeyulingfeng.com/vendor/composer/autoload_real.php ( 2.49 KB )
  4. /yingpanguazai/ssd/ssd1/www/wwww.yeyulingfeng.com/vendor/composer/platform_check.php ( 0.90 KB )
  5. /yingpanguazai/ssd/ssd1/www/wwww.yeyulingfeng.com/vendor/composer/ClassLoader.php ( 14.03 KB )
  6. /yingpanguazai/ssd/ssd1/www/wwww.yeyulingfeng.com/vendor/composer/autoload_static.php ( 6.05 KB )
  7. /yingpanguazai/ssd/ssd1/www/wwww.yeyulingfeng.com/vendor/topthink/think-helper/src/helper.php ( 8.34 KB )
  8. /yingpanguazai/ssd/ssd1/www/wwww.yeyulingfeng.com/vendor/topthink/think-validate/src/helper.php ( 2.19 KB )
  9. /yingpanguazai/ssd/ssd1/www/wwww.yeyulingfeng.com/vendor/ralouphie/getallheaders/src/getallheaders.php ( 1.60 KB )
  10. /yingpanguazai/ssd/ssd1/www/wwww.yeyulingfeng.com/vendor/topthink/think-orm/src/helper.php ( 1.47 KB )
  11. /yingpanguazai/ssd/ssd1/www/wwww.yeyulingfeng.com/vendor/topthink/think-orm/stubs/load_stubs.php ( 0.16 KB )
  12. /yingpanguazai/ssd/ssd1/www/wwww.yeyulingfeng.com/vendor/topthink/framework/src/think/Exception.php ( 1.69 KB )
  13. /yingpanguazai/ssd/ssd1/www/wwww.yeyulingfeng.com/vendor/topthink/think-container/src/Facade.php ( 2.71 KB )
  14. /yingpanguazai/ssd/ssd1/www/wwww.yeyulingfeng.com/vendor/symfony/deprecation-contracts/function.php ( 0.99 KB )
  15. /yingpanguazai/ssd/ssd1/www/wwww.yeyulingfeng.com/vendor/symfony/polyfill-mbstring/bootstrap.php ( 8.26 KB )
  16. /yingpanguazai/ssd/ssd1/www/wwww.yeyulingfeng.com/vendor/symfony/polyfill-mbstring/bootstrap80.php ( 9.78 KB )
  17. /yingpanguazai/ssd/ssd1/www/wwww.yeyulingfeng.com/vendor/symfony/var-dumper/Resources/functions/dump.php ( 1.49 KB )
  18. /yingpanguazai/ssd/ssd1/www/wwww.yeyulingfeng.com/vendor/topthink/think-dumper/src/helper.php ( 0.18 KB )
  19. /yingpanguazai/ssd/ssd1/www/wwww.yeyulingfeng.com/vendor/symfony/var-dumper/VarDumper.php ( 4.30 KB )
  20. /yingpanguazai/ssd/ssd1/www/wwww.yeyulingfeng.com/vendor/guzzlehttp/guzzle/src/functions_include.php ( 0.16 KB )
  21. /yingpanguazai/ssd/ssd1/www/wwww.yeyulingfeng.com/vendor/guzzlehttp/guzzle/src/functions.php ( 5.54 KB )
  22. /yingpanguazai/ssd/ssd1/www/wwww.yeyulingfeng.com/vendor/topthink/framework/src/think/App.php ( 15.30 KB )
  23. /yingpanguazai/ssd/ssd1/www/wwww.yeyulingfeng.com/vendor/topthink/think-container/src/Container.php ( 15.76 KB )
  24. /yingpanguazai/ssd/ssd1/www/wwww.yeyulingfeng.com/vendor/psr/container/src/ContainerInterface.php ( 1.02 KB )
  25. /yingpanguazai/ssd/ssd1/www/wwww.yeyulingfeng.com/app/provider.php ( 0.19 KB )
  26. /yingpanguazai/ssd/ssd1/www/wwww.yeyulingfeng.com/vendor/topthink/framework/src/think/Http.php ( 6.04 KB )
  27. /yingpanguazai/ssd/ssd1/www/wwww.yeyulingfeng.com/vendor/topthink/think-helper/src/helper/Str.php ( 7.29 KB )
  28. /yingpanguazai/ssd/ssd1/www/wwww.yeyulingfeng.com/vendor/topthink/framework/src/think/Env.php ( 4.68 KB )
  29. /yingpanguazai/ssd/ssd1/www/wwww.yeyulingfeng.com/app/common.php ( 0.03 KB )
  30. /yingpanguazai/ssd/ssd1/www/wwww.yeyulingfeng.com/vendor/topthink/framework/src/helper.php ( 18.78 KB )
  31. /yingpanguazai/ssd/ssd1/www/wwww.yeyulingfeng.com/vendor/topthink/framework/src/think/Config.php ( 5.54 KB )
  32. /yingpanguazai/ssd/ssd1/www/wwww.yeyulingfeng.com/config/alipay.php ( 3.59 KB )
  33. /yingpanguazai/ssd/ssd1/www/wwww.yeyulingfeng.com/vendor/topthink/framework/src/think/facade/Env.php ( 1.67 KB )
  34. /yingpanguazai/ssd/ssd1/www/wwww.yeyulingfeng.com/config/app.php ( 0.95 KB )
  35. /yingpanguazai/ssd/ssd1/www/wwww.yeyulingfeng.com/config/cache.php ( 0.78 KB )
  36. /yingpanguazai/ssd/ssd1/www/wwww.yeyulingfeng.com/config/console.php ( 0.23 KB )
  37. /yingpanguazai/ssd/ssd1/www/wwww.yeyulingfeng.com/config/cookie.php ( 0.56 KB )
  38. /yingpanguazai/ssd/ssd1/www/wwww.yeyulingfeng.com/config/database.php ( 2.48 KB )
  39. /yingpanguazai/ssd/ssd1/www/wwww.yeyulingfeng.com/config/filesystem.php ( 0.61 KB )
  40. /yingpanguazai/ssd/ssd1/www/wwww.yeyulingfeng.com/config/lang.php ( 0.91 KB )
  41. /yingpanguazai/ssd/ssd1/www/wwww.yeyulingfeng.com/config/log.php ( 1.35 KB )
  42. /yingpanguazai/ssd/ssd1/www/wwww.yeyulingfeng.com/config/middleware.php ( 0.19 KB )
  43. /yingpanguazai/ssd/ssd1/www/wwww.yeyulingfeng.com/config/route.php ( 1.89 KB )
  44. /yingpanguazai/ssd/ssd1/www/wwww.yeyulingfeng.com/config/session.php ( 0.57 KB )
  45. /yingpanguazai/ssd/ssd1/www/wwww.yeyulingfeng.com/config/trace.php ( 0.34 KB )
  46. /yingpanguazai/ssd/ssd1/www/wwww.yeyulingfeng.com/config/view.php ( 0.82 KB )
  47. /yingpanguazai/ssd/ssd1/www/wwww.yeyulingfeng.com/app/event.php ( 0.25 KB )
  48. /yingpanguazai/ssd/ssd1/www/wwww.yeyulingfeng.com/vendor/topthink/framework/src/think/Event.php ( 7.67 KB )
  49. /yingpanguazai/ssd/ssd1/www/wwww.yeyulingfeng.com/app/service.php ( 0.13 KB )
  50. /yingpanguazai/ssd/ssd1/www/wwww.yeyulingfeng.com/app/AppService.php ( 0.26 KB )
  51. /yingpanguazai/ssd/ssd1/www/wwww.yeyulingfeng.com/vendor/topthink/framework/src/think/Service.php ( 1.64 KB )
  52. /yingpanguazai/ssd/ssd1/www/wwww.yeyulingfeng.com/vendor/topthink/framework/src/think/Lang.php ( 7.35 KB )
  53. /yingpanguazai/ssd/ssd1/www/wwww.yeyulingfeng.com/vendor/topthink/framework/src/lang/zh-cn.php ( 13.70 KB )
  54. /yingpanguazai/ssd/ssd1/www/wwww.yeyulingfeng.com/vendor/topthink/framework/src/think/initializer/Error.php ( 3.31 KB )
  55. /yingpanguazai/ssd/ssd1/www/wwww.yeyulingfeng.com/vendor/topthink/framework/src/think/initializer/RegisterService.php ( 1.33 KB )
  56. /yingpanguazai/ssd/ssd1/www/wwww.yeyulingfeng.com/vendor/services.php ( 0.14 KB )
  57. /yingpanguazai/ssd/ssd1/www/wwww.yeyulingfeng.com/vendor/topthink/framework/src/think/service/PaginatorService.php ( 1.52 KB )
  58. /yingpanguazai/ssd/ssd1/www/wwww.yeyulingfeng.com/vendor/topthink/framework/src/think/service/ValidateService.php ( 0.99 KB )
  59. /yingpanguazai/ssd/ssd1/www/wwww.yeyulingfeng.com/vendor/topthink/framework/src/think/service/ModelService.php ( 2.04 KB )
  60. /yingpanguazai/ssd/ssd1/www/wwww.yeyulingfeng.com/vendor/topthink/think-trace/src/Service.php ( 0.77 KB )
  61. /yingpanguazai/ssd/ssd1/www/wwww.yeyulingfeng.com/vendor/topthink/framework/src/think/Middleware.php ( 6.72 KB )
  62. /yingpanguazai/ssd/ssd1/www/wwww.yeyulingfeng.com/vendor/topthink/framework/src/think/initializer/BootService.php ( 0.77 KB )
  63. /yingpanguazai/ssd/ssd1/www/wwww.yeyulingfeng.com/vendor/topthink/think-orm/src/Paginator.php ( 11.86 KB )
  64. /yingpanguazai/ssd/ssd1/www/wwww.yeyulingfeng.com/vendor/topthink/think-validate/src/Validate.php ( 63.20 KB )
  65. /yingpanguazai/ssd/ssd1/www/wwww.yeyulingfeng.com/vendor/topthink/think-orm/src/Model.php ( 23.55 KB )
  66. /yingpanguazai/ssd/ssd1/www/wwww.yeyulingfeng.com/vendor/topthink/think-orm/src/model/concern/Attribute.php ( 21.05 KB )
  67. /yingpanguazai/ssd/ssd1/www/wwww.yeyulingfeng.com/vendor/topthink/think-orm/src/model/concern/AutoWriteData.php ( 4.21 KB )
  68. /yingpanguazai/ssd/ssd1/www/wwww.yeyulingfeng.com/vendor/topthink/think-orm/src/model/concern/Conversion.php ( 6.44 KB )
  69. /yingpanguazai/ssd/ssd1/www/wwww.yeyulingfeng.com/vendor/topthink/think-orm/src/model/concern/DbConnect.php ( 5.16 KB )
  70. /yingpanguazai/ssd/ssd1/www/wwww.yeyulingfeng.com/vendor/topthink/think-orm/src/model/concern/ModelEvent.php ( 2.33 KB )
  71. /yingpanguazai/ssd/ssd1/www/wwww.yeyulingfeng.com/vendor/topthink/think-orm/src/model/concern/RelationShip.php ( 28.29 KB )
  72. /yingpanguazai/ssd/ssd1/www/wwww.yeyulingfeng.com/vendor/topthink/think-helper/src/contract/Arrayable.php ( 0.09 KB )
  73. /yingpanguazai/ssd/ssd1/www/wwww.yeyulingfeng.com/vendor/topthink/think-helper/src/contract/Jsonable.php ( 0.13 KB )
  74. /yingpanguazai/ssd/ssd1/www/wwww.yeyulingfeng.com/vendor/topthink/think-orm/src/model/contract/Modelable.php ( 0.09 KB )
  75. /yingpanguazai/ssd/ssd1/www/wwww.yeyulingfeng.com/vendor/topthink/framework/src/think/Db.php ( 2.88 KB )
  76. /yingpanguazai/ssd/ssd1/www/wwww.yeyulingfeng.com/vendor/topthink/think-orm/src/DbManager.php ( 8.52 KB )
  77. /yingpanguazai/ssd/ssd1/www/wwww.yeyulingfeng.com/vendor/topthink/framework/src/think/Log.php ( 6.28 KB )
  78. /yingpanguazai/ssd/ssd1/www/wwww.yeyulingfeng.com/vendor/topthink/framework/src/think/Manager.php ( 3.92 KB )
  79. /yingpanguazai/ssd/ssd1/www/wwww.yeyulingfeng.com/vendor/psr/log/src/LoggerTrait.php ( 2.69 KB )
  80. /yingpanguazai/ssd/ssd1/www/wwww.yeyulingfeng.com/vendor/psr/log/src/LoggerInterface.php ( 2.71 KB )
  81. /yingpanguazai/ssd/ssd1/www/wwww.yeyulingfeng.com/vendor/topthink/framework/src/think/Cache.php ( 4.92 KB )
  82. /yingpanguazai/ssd/ssd1/www/wwww.yeyulingfeng.com/vendor/psr/simple-cache/src/CacheInterface.php ( 4.71 KB )
  83. /yingpanguazai/ssd/ssd1/www/wwww.yeyulingfeng.com/vendor/topthink/think-helper/src/helper/Arr.php ( 16.63 KB )
  84. /yingpanguazai/ssd/ssd1/www/wwww.yeyulingfeng.com/vendor/topthink/framework/src/think/cache/driver/File.php ( 7.84 KB )
  85. /yingpanguazai/ssd/ssd1/www/wwww.yeyulingfeng.com/vendor/topthink/framework/src/think/cache/Driver.php ( 9.03 KB )
  86. /yingpanguazai/ssd/ssd1/www/wwww.yeyulingfeng.com/vendor/topthink/framework/src/think/contract/CacheHandlerInterface.php ( 1.99 KB )
  87. /yingpanguazai/ssd/ssd1/www/wwww.yeyulingfeng.com/app/Request.php ( 0.09 KB )
  88. /yingpanguazai/ssd/ssd1/www/wwww.yeyulingfeng.com/vendor/topthink/framework/src/think/Request.php ( 55.78 KB )
  89. /yingpanguazai/ssd/ssd1/www/wwww.yeyulingfeng.com/app/middleware.php ( 0.25 KB )
  90. /yingpanguazai/ssd/ssd1/www/wwww.yeyulingfeng.com/vendor/topthink/framework/src/think/Pipeline.php ( 2.61 KB )
  91. /yingpanguazai/ssd/ssd1/www/wwww.yeyulingfeng.com/vendor/topthink/think-trace/src/TraceDebug.php ( 3.40 KB )
  92. /yingpanguazai/ssd/ssd1/www/wwww.yeyulingfeng.com/vendor/topthink/framework/src/think/middleware/SessionInit.php ( 1.94 KB )
  93. /yingpanguazai/ssd/ssd1/www/wwww.yeyulingfeng.com/vendor/topthink/framework/src/think/Session.php ( 1.80 KB )
  94. /yingpanguazai/ssd/ssd1/www/wwww.yeyulingfeng.com/vendor/topthink/framework/src/think/session/driver/File.php ( 6.27 KB )
  95. /yingpanguazai/ssd/ssd1/www/wwww.yeyulingfeng.com/vendor/topthink/framework/src/think/contract/SessionHandlerInterface.php ( 0.87 KB )
  96. /yingpanguazai/ssd/ssd1/www/wwww.yeyulingfeng.com/vendor/topthink/framework/src/think/session/Store.php ( 7.12 KB )
  97. /yingpanguazai/ssd/ssd1/www/wwww.yeyulingfeng.com/vendor/topthink/framework/src/think/Route.php ( 23.73 KB )
  98. /yingpanguazai/ssd/ssd1/www/wwww.yeyulingfeng.com/vendor/topthink/framework/src/think/route/RuleName.php ( 5.75 KB )
  99. /yingpanguazai/ssd/ssd1/www/wwww.yeyulingfeng.com/vendor/topthink/framework/src/think/route/Domain.php ( 2.53 KB )
  100. /yingpanguazai/ssd/ssd1/www/wwww.yeyulingfeng.com/vendor/topthink/framework/src/think/route/RuleGroup.php ( 22.43 KB )
  101. /yingpanguazai/ssd/ssd1/www/wwww.yeyulingfeng.com/vendor/topthink/framework/src/think/route/Rule.php ( 26.95 KB )
  102. /yingpanguazai/ssd/ssd1/www/wwww.yeyulingfeng.com/vendor/topthink/framework/src/think/route/RuleItem.php ( 9.78 KB )
  103. /yingpanguazai/ssd/ssd1/www/wwww.yeyulingfeng.com/route/app.php ( 3.94 KB )
  104. /yingpanguazai/ssd/ssd1/www/wwww.yeyulingfeng.com/vendor/topthink/framework/src/think/facade/Route.php ( 4.70 KB )
  105. /yingpanguazai/ssd/ssd1/www/wwww.yeyulingfeng.com/vendor/topthink/framework/src/think/route/dispatch/Controller.php ( 4.74 KB )
  106. /yingpanguazai/ssd/ssd1/www/wwww.yeyulingfeng.com/vendor/topthink/framework/src/think/route/Dispatch.php ( 10.44 KB )
  107. /yingpanguazai/ssd/ssd1/www/wwww.yeyulingfeng.com/app/controller/Index.php ( 9.87 KB )
  108. /yingpanguazai/ssd/ssd1/www/wwww.yeyulingfeng.com/app/BaseController.php ( 2.05 KB )
  109. /yingpanguazai/ssd/ssd1/www/wwww.yeyulingfeng.com/vendor/topthink/think-orm/src/facade/Db.php ( 0.93 KB )
  110. /yingpanguazai/ssd/ssd1/www/wwww.yeyulingfeng.com/vendor/topthink/think-orm/src/db/connector/Mysql.php ( 5.44 KB )
  111. /yingpanguazai/ssd/ssd1/www/wwww.yeyulingfeng.com/vendor/topthink/think-orm/src/db/PDOConnection.php ( 52.47 KB )
  112. /yingpanguazai/ssd/ssd1/www/wwww.yeyulingfeng.com/vendor/topthink/think-orm/src/db/Connection.php ( 8.39 KB )
  113. /yingpanguazai/ssd/ssd1/www/wwww.yeyulingfeng.com/vendor/topthink/think-orm/src/db/ConnectionInterface.php ( 4.57 KB )
  114. /yingpanguazai/ssd/ssd1/www/wwww.yeyulingfeng.com/vendor/topthink/think-orm/src/db/builder/Mysql.php ( 16.58 KB )
  115. /yingpanguazai/ssd/ssd1/www/wwww.yeyulingfeng.com/vendor/topthink/think-orm/src/db/Builder.php ( 24.06 KB )
  116. /yingpanguazai/ssd/ssd1/www/wwww.yeyulingfeng.com/vendor/topthink/think-orm/src/db/BaseBuilder.php ( 27.50 KB )
  117. /yingpanguazai/ssd/ssd1/www/wwww.yeyulingfeng.com/vendor/topthink/think-orm/src/db/Query.php ( 15.71 KB )
  118. /yingpanguazai/ssd/ssd1/www/wwww.yeyulingfeng.com/vendor/topthink/think-orm/src/db/BaseQuery.php ( 45.13 KB )
  119. /yingpanguazai/ssd/ssd1/www/wwww.yeyulingfeng.com/vendor/topthink/think-orm/src/db/concern/TimeFieldQuery.php ( 7.43 KB )
  120. /yingpanguazai/ssd/ssd1/www/wwww.yeyulingfeng.com/vendor/topthink/think-orm/src/db/concern/AggregateQuery.php ( 3.26 KB )
  121. /yingpanguazai/ssd/ssd1/www/wwww.yeyulingfeng.com/vendor/topthink/think-orm/src/db/concern/ModelRelationQuery.php ( 20.07 KB )
  122. /yingpanguazai/ssd/ssd1/www/wwww.yeyulingfeng.com/vendor/topthink/think-orm/src/db/concern/ParamsBind.php ( 3.66 KB )
  123. /yingpanguazai/ssd/ssd1/www/wwww.yeyulingfeng.com/vendor/topthink/think-orm/src/db/concern/ResultOperation.php ( 7.01 KB )
  124. /yingpanguazai/ssd/ssd1/www/wwww.yeyulingfeng.com/vendor/topthink/think-orm/src/db/concern/WhereQuery.php ( 19.37 KB )
  125. /yingpanguazai/ssd/ssd1/www/wwww.yeyulingfeng.com/vendor/topthink/think-orm/src/db/concern/JoinAndViewQuery.php ( 7.11 KB )
  126. /yingpanguazai/ssd/ssd1/www/wwww.yeyulingfeng.com/vendor/topthink/think-orm/src/db/concern/TableFieldInfo.php ( 2.63 KB )
  127. /yingpanguazai/ssd/ssd1/www/wwww.yeyulingfeng.com/vendor/topthink/think-orm/src/db/concern/Transaction.php ( 2.77 KB )
  128. /yingpanguazai/ssd/ssd1/www/wwww.yeyulingfeng.com/vendor/topthink/framework/src/think/log/driver/File.php ( 5.96 KB )
  129. /yingpanguazai/ssd/ssd1/www/wwww.yeyulingfeng.com/vendor/topthink/framework/src/think/contract/LogHandlerInterface.php ( 0.86 KB )
  130. /yingpanguazai/ssd/ssd1/www/wwww.yeyulingfeng.com/vendor/topthink/framework/src/think/log/Channel.php ( 3.89 KB )
  131. /yingpanguazai/ssd/ssd1/www/wwww.yeyulingfeng.com/vendor/topthink/framework/src/think/event/LogRecord.php ( 1.02 KB )
  132. /yingpanguazai/ssd/ssd1/www/wwww.yeyulingfeng.com/vendor/topthink/think-helper/src/Collection.php ( 16.47 KB )
  133. /yingpanguazai/ssd/ssd1/www/wwww.yeyulingfeng.com/vendor/topthink/framework/src/think/facade/View.php ( 1.70 KB )
  134. /yingpanguazai/ssd/ssd1/www/wwww.yeyulingfeng.com/vendor/topthink/framework/src/think/View.php ( 4.39 KB )
  135. /yingpanguazai/ssd/ssd1/www/wwww.yeyulingfeng.com/app/controller/Es.php ( 3.30 KB )
  136. /yingpanguazai/ssd/ssd1/www/wwww.yeyulingfeng.com/vendor/topthink/framework/src/think/Response.php ( 8.81 KB )
  137. /yingpanguazai/ssd/ssd1/www/wwww.yeyulingfeng.com/vendor/topthink/framework/src/think/response/View.php ( 3.29 KB )
  138. /yingpanguazai/ssd/ssd1/www/wwww.yeyulingfeng.com/vendor/topthink/framework/src/think/Cookie.php ( 6.06 KB )
  139. /yingpanguazai/ssd/ssd1/www/wwww.yeyulingfeng.com/vendor/topthink/think-view/src/Think.php ( 8.38 KB )
  140. /yingpanguazai/ssd/ssd1/www/wwww.yeyulingfeng.com/vendor/topthink/framework/src/think/contract/TemplateHandlerInterface.php ( 1.60 KB )
  141. /yingpanguazai/ssd/ssd1/www/wwww.yeyulingfeng.com/vendor/topthink/think-template/src/Template.php ( 46.61 KB )
  142. /yingpanguazai/ssd/ssd1/www/wwww.yeyulingfeng.com/vendor/topthink/think-template/src/template/driver/File.php ( 2.41 KB )
  143. /yingpanguazai/ssd/ssd1/www/wwww.yeyulingfeng.com/vendor/topthink/think-template/src/template/contract/DriverInterface.php ( 0.86 KB )
  144. /yingpanguazai/ssd/ssd1/www/wwww.yeyulingfeng.com/runtime/temp/c935550e3e8a3a4c27dd94e439343fdf.php ( 31.80 KB )
  145. /yingpanguazai/ssd/ssd1/www/wwww.yeyulingfeng.com/vendor/topthink/think-trace/src/Html.php ( 4.42 KB )
  1. CONNECT:[ UseTime:0.000548s ] mysql:host=127.0.0.1;port=3306;dbname=wenku;charset=utf8mb4
  2. SHOW FULL COLUMNS FROM `fenlei` [ RunTime:0.000904s ]
  3. SELECT * FROM `fenlei` WHERE `fid` = 0 [ RunTime:0.000344s ]
  4. SELECT * FROM `fenlei` WHERE `fid` = 63 [ RunTime:0.000222s ]
  5. SHOW FULL COLUMNS FROM `set` [ RunTime:0.000476s ]
  6. SELECT * FROM `set` [ RunTime:0.000194s ]
  7. SHOW FULL COLUMNS FROM `article` [ RunTime:0.000560s ]
  8. SELECT * FROM `article` WHERE `id` = 531804 LIMIT 1 [ RunTime:0.000439s ]
  9. UPDATE `article` SET `lasttime` = 1776611234 WHERE `id` = 531804 [ RunTime:0.003490s ]
  10. SELECT * FROM `fenlei` WHERE `id` = 64 LIMIT 1 [ RunTime:0.000248s ]
  11. SELECT * FROM `article` WHERE `id` < 531804 ORDER BY `id` DESC LIMIT 1 [ RunTime:0.000456s ]
  12. SELECT * FROM `article` WHERE `id` > 531804 ORDER BY `id` ASC LIMIT 1 [ RunTime:0.003392s ]
  13. SELECT * FROM `article` WHERE `id` < 531804 ORDER BY `id` DESC LIMIT 10 [ RunTime:0.001130s ]
  14. SELECT * FROM `article` WHERE `id` < 531804 ORDER BY `id` DESC LIMIT 10,10 [ RunTime:0.000989s ]
  15. SELECT * FROM `article` WHERE `id` < 531804 ORDER BY `id` DESC LIMIT 20,10 [ RunTime:0.002238s ]
0.109676s