为规范病理科/检验科实验室生物安全管理,有效预防和控制实验室生物危害,保障医务人员、患者及公众健康,维护实验室正常工作秩序,依据国家相关法律法规及技术规范,结合本科室实际工作,制定本生物安全手册。全体工作人员须严格遵照执行,落实安全责任,筑牢生物安全防线。转发本文至朋友圈置顶保留一天,领word版模版请➕V18610962290

一、生物安全手册怎么编(核心框架)
手册不是越厚越好,要合规、可执行、贴合科室。建议按以下结构编写:
1. 基本信息与总则
• 实验室基本情况:位置、布局、开展项目、生物危害等级(通常BSL-2)
• 编制依据:《实验室生物安全通用要求》《病原微生物实验室生物安全管理条例》《医疗机构临床实验室管理办法》等
• 方针目标:预防感染、防止泄漏、全员培训、持续改进
• 适用范围:全体人员、进修生、实习生、保洁、维修人员
2. 组织与职责
• 生物安全管理小组:科主任任组长,安全员、各专业组负责人
• 明确分工:
◦ 主任:第一责任人
◦ 安全员:日常检查、培训、记录、隐患上报
◦ 各组组长:执行、督查
◦ 个人:对自身操作安全负责
3. 风险评估(最核心,必须写)
按标本类型逐项评估:
• 血液、体液、分泌物、排泄物、组织标本
• 常见病原:乙肝、丙肝、HIV、梅毒、结核、流感、真菌等
• 风险环节:采样接收、离心、开盖、涂片、切片、染色、加样、废物处理
• 风险等级:一般为中等风险(BSL-2)
• 控制措施:物理隔离、个人防护、消毒、操作规范
4. 实验室布局与环境安全
• 三区划分:清洁区、半污染区、污染区
• 人流、物流、标本流、污物流不交叉
• 通风:负压/正常通风,避免空气回流
• 标识:生物危害标识、禁止饮食、禁止吸烟、更衣提示
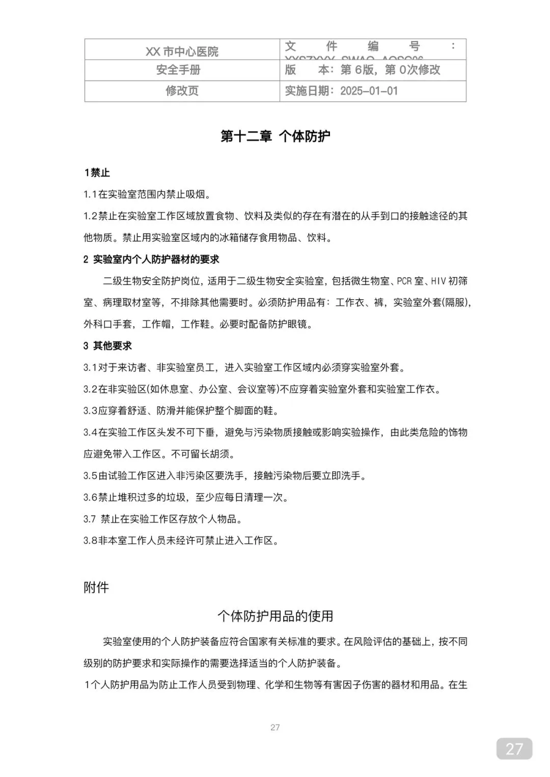
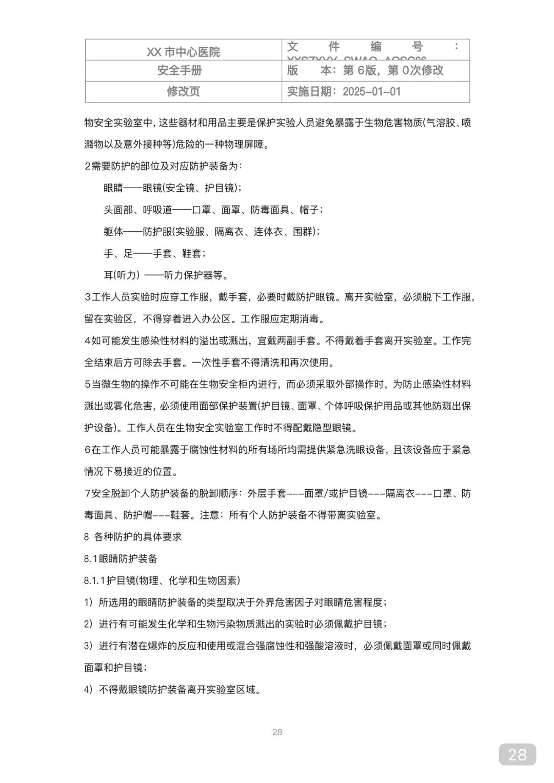
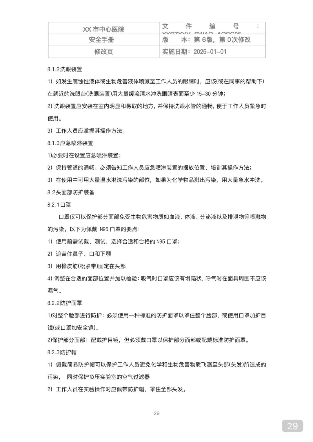
5. 个人防护装备(PPE)使用规范
• 必须写清:什么时候穿、怎么穿、怎么脱
• 常用:工作服、隔离衣、一次性口罩、医用外科口罩、护目镜/面屏、手套、防水围裙
• 重点:
◦ 处理结核、痰标本:N95
◦ 病理取材、大体标本:双层手套、防水围裙、面屏
◦ 脱手套后必须手卫生
6. 标准操作规程(SOP)
分场景写简短SOP:
• 标本接收、签收、转运
• 开盖、离心、混匀、加样
• 玻片制作、涂片、染色
• 病理取材、固定、修块、切片
• 意外溢洒处理
• 尖锐器械使用
• 冰箱/生物安全柜使用
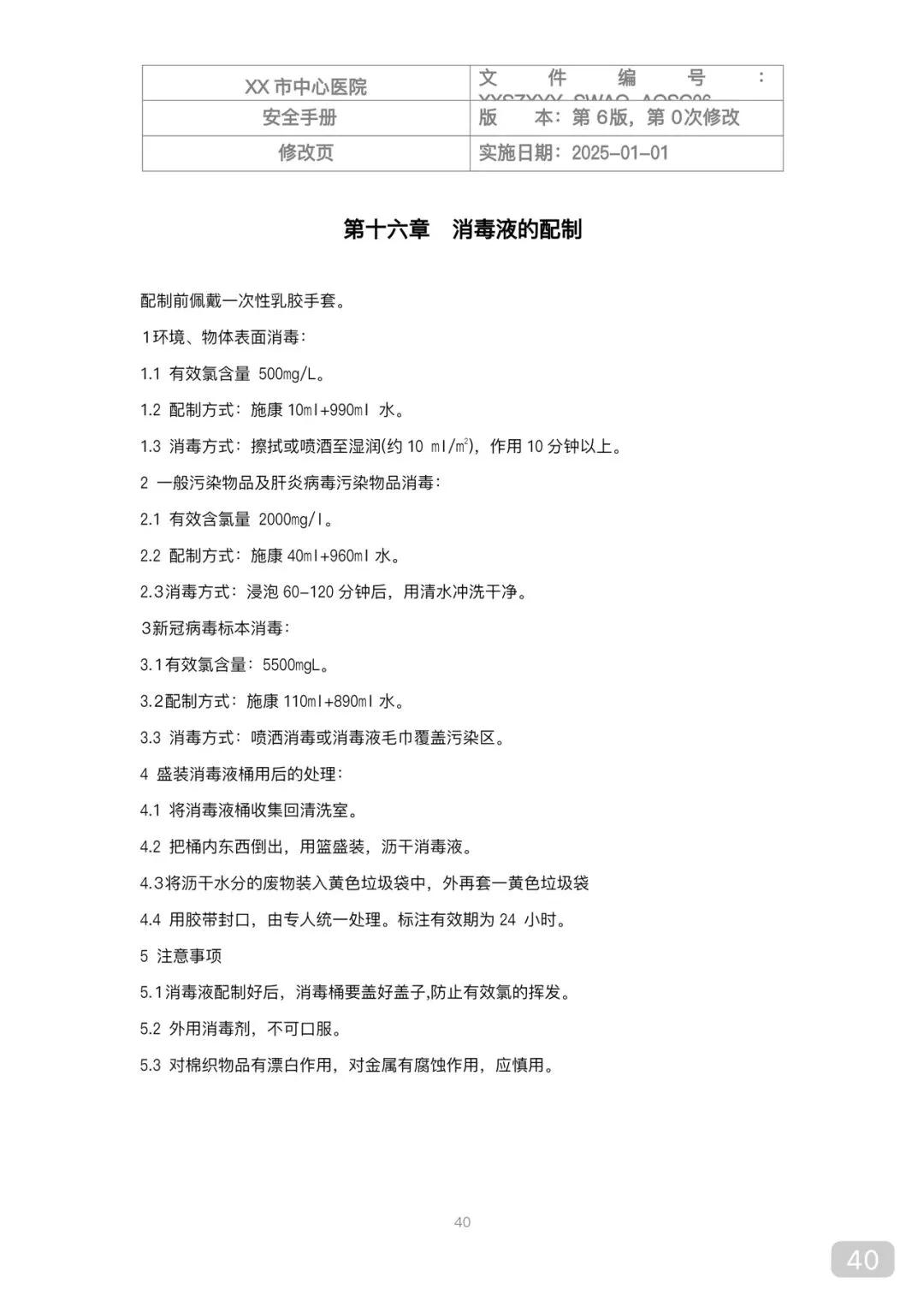
7. 消毒与灭菌
• 空气消毒:紫外线、空气消毒机
• 物表消毒:含氯消毒剂(常用500mg/L~2000mg/L)
• 手卫生:洗手+手消
• 设备消毒:离心机、加样器、切片机、取材台
• 灭菌:高压蒸汽灭菌适用范围与记录
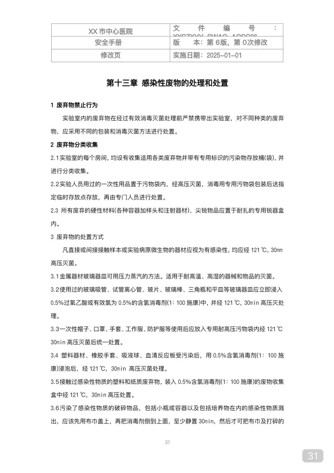
8. 医疗废物管理
• 分类:感染性废物、病理性废物、损伤性废物
• 包装:黄色垃圾袋、锐器盒、密闭转运
• 交接、登记、称重、联单
• 病理组织固定后按病理性废物处置,严禁随意丢弃
9. 尖锐物与针头管理
• 禁止双手回套针帽
• 锐器盒满3/4即更换
• 刀片、针头、玻片碎片直接入锐器盒
10. 生物安全柜操作规范
• 开机自检、风速检查
• 物品摆放、操作位置
• 消毒、清洁、维护记录
• 禁止在安全柜内使用明火、酒精灯
11. 职业暴露与应急处理
必须写得非常具体、可执行:
• 皮肤暴露:挤血→冲洗→消毒→报告
• 黏膜暴露:大量清水/生理盐水冲洗
• 针刺/锐器伤:立即处理→填写暴露登记表→上报院感→评估→预防性用药(如HIV、乙肝)
• 标本溢洒:覆盖→消毒→清理→再消毒→记录
12. 人员培训与健康管理
• 岗前培训、年度复训
• 乙肝疫苗接种、定期体检
• 免疫状态记录
• 外来人员准入管理
13. 记录与档案
所有工作必须留痕:
• 培训记录、消毒记录、废物交接记录、设备维护记录、暴露记录、自查记录
14. 内审与持续改进
• 每月自查、每季度检查、年度评审
• 发现问题→整改→复查→闭环
二、检验科 / 病理科 实际怎么做(落地要点)
检验科重点
• 离心严禁瞬时开盖、开盖倾斜45°、在生物安全柜内操作
• 标本溢洒是高频风险,必须有固定流程
• 夜班、实习生是薄弱环节,必须强化培训
• 冰箱分类存放,严禁混放标本与私人物品
病理科重点
• 取材台必须强排风、负压
• 大体标本固定充分,减少气溶胶
• 切片机、展片机周围定期消毒
• 甲醛、二甲苯等化学危害+生物危害双重管理
• 组织废物严禁混入生活垃圾
通用关键措施
1. 全员必须懂:手卫生、PPE、锐器管理
2. 所有操作尽量在生物安全柜内完成
3. 实验室不吃不喝不化妆不玩手机
4. 所有流程有制度、有培训、有记录、有督查
5. 职业暴露零容忍拖延,必须立即上报









































夜雨聆风