

今天A股早盘暖意十足,指数震荡走高,深成指、创业板指双双涨超1%,整体赚钱氛围相当强劲。创业板黄白线分化明显,权重股扛大旗,走势相当硬气。
量能虽小幅收缩,但底气仍在,首小时两市缩量1300多亿元,全天成交大概在2.2万亿附近。目前市场情绪快速回血,盘中一度超3600只个股飘红,做多热情高涨!
板块轮动加快,电池产业链全线爆发,成全场最靓仔。宁德时代受到昨日超预期一季报驱动,更是强势领跑,盘中一度大涨6%+,总市值突破2万亿,一度接连反超中石油、工行,冲至A股市值第二。

近期中东局势趋向于积极转向,僵持已久的谈判桌上,透出比较多的缓和信号。白宫方面释放明确利好,莱维特表示,美伊下一轮谈判大概率仍在巴基斯坦伊斯兰堡举行,美方对双方达成协议持乐观态度,这意味着僵持的美伊关系,正朝着缓和的方向稳步推进。


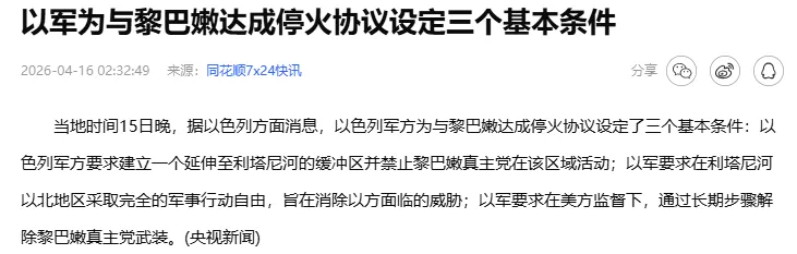
另一边,以色列与黎巴嫩的停火谈判也有了进展,以军明确了停火相关的基本诉求,虽仍有分歧,但双方愿意围绕诉求展开沟通,本身就是缓和的信号,而非此前的针锋相对。这些诉求的提出,更多是为了搭建双方都能接受的安全框架,为停火落地铺路。目前中东局势正逐步褪去紧张,朝着缓和迈进。

【新能源/电池】
新能源/电池/锂电板块的行情,正在被实打实的业绩和重磅利好不断夯实。
作为行业龙头的宁德时代,昨晚公布的一季度业绩交出了一份超亮眼的成绩单。单季营收直接突破千亿大关,同比大涨超五成,净利润同步稳步攀升,扣非收益也保持高速增长。

另外,公司还接连抛出两大重磅动作,一方面即将开启超级科技日,前沿新品与核心技术有望迎来集中亮相;另一方面大手笔布局上游,成立资源集团深耕原材料环节,稳步完善全产业链布局,进一步筑牢自身竞争壁垒。
而鹏辉能源落地全新股权激励方案,覆盖百位核心骨干,绑定团队长期发展。严苛的营收考核目标,定下连续多年的高增长要求。这也侧面印证锂电行业整体的高景气格局。
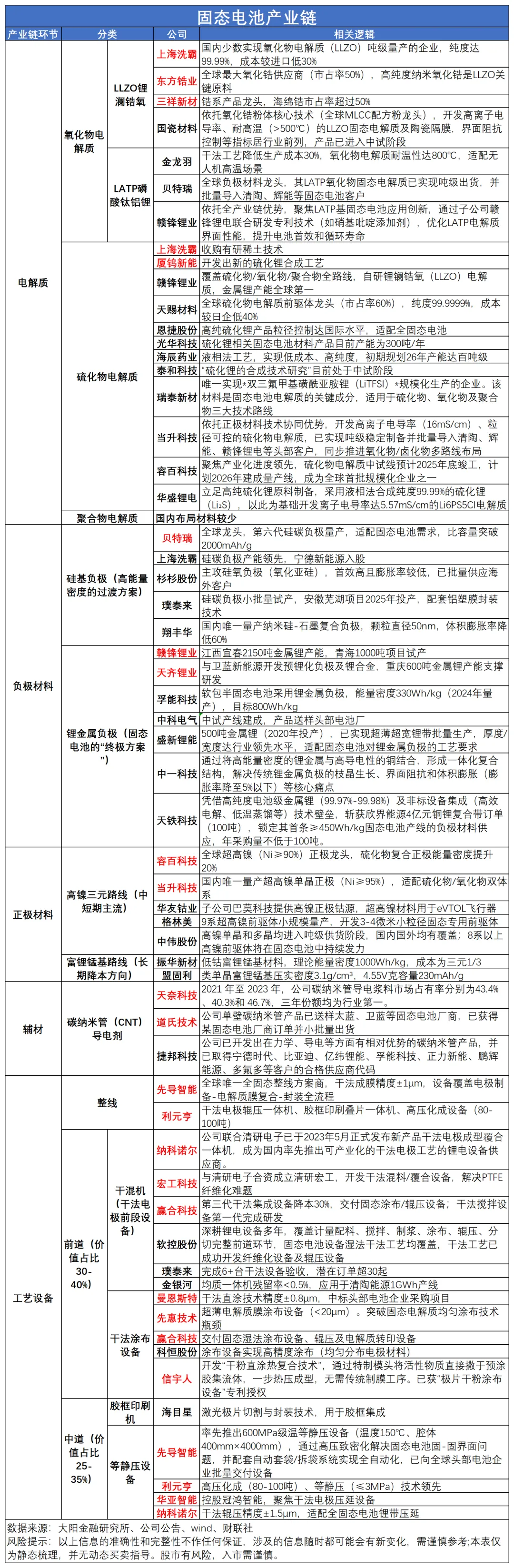
而整个固态电池产业链,行业回暖的信号已经全面显现。眼下上下游订单需求持续释放,不少头部企业开局就拿到饱满订单,一季度新签成果亮眼,海外储能、海外车企订单成为重要增长动力,为行业打开全新增量空间。
先看最直观的订单,行业里大部分企业订单增速干到50%以上,不少企业一季度新签就拿下去年全年一半的量。
海目星,预计全年兑现35%增速概率大。
纳科诺尔,一季度国内海外双开花,新签超7亿(国内3亿+海外4亿),已达去年15亿的一半,全年目标指引50%增速。
先惠技术,一季度新签3.5亿,全年预期50%增速。
盈利端也迎来反转,前两年设备价格和毛利率偏低的困境彻底改善,今年价格直接上涨2-3%。就拿先导智能来说,不管是宁德国内项目,还是高毛利的海外项目,毛利率都稳中有升,优势环节甚至能突破40%。产能方面更是供不应求,一季度基本处于满负荷状态。
固态电池产业进展:纳科诺尔3月底交付干法电极关键设备,扫清量产工艺障碍;大众4月7日推出搭载QuantumScape固态电池的ID.7,续航与安全双突破,产业商业化再迈关键一步。
接下来,固态电池也迎来密集催化。5月13日深圳CIBF电池展有望曝出重磅新进展;二季度头部企业将开启GWh级C样量产线招标。

【AI人工智能】
“十五五”期间,我国算力基础设施总规模将突破3 亿元,直接是“十四五”时期的三倍,一场算力国产化的浪潮正席卷而来。
政府主导的数据中心国产化率已超60%,新建项目更是要求达80%以上;互联网厂商自建算力中心,国产占比也稳定在30%-40%区间。预计到2026年底,国产算力在推理场景占比再增15%,训练场景增5%。
智能体时代的到来,正在彻底改变算力建设的逻辑。过去行业一味“堆GPU算力”,如今重心全面转向“CPU强调度”,AI CPU就此迎来黄金发展期。行业数据显示,传统AI数据中心CPU与GPU配比约1:4至1:8,而智能体时代这一比例将变成1:1至1:2,CPU从配角逆袭成调度中枢。SemiAnalysis更是直言,AI工作负载向复杂智能体演进后,CPU正面临“极其严重的产能短缺”。
次新的沐曦股份,通过芯原预订的产能已上修到40-50万颗,上半年推进顺利,三星系产能储备充足,完全能匹配市场爆发需求。同时,正全力开拓CSP客户,2025年实现首个订单签署,四季度小批量试产下单。近期公司在CSP客户端全面突破,批量订单落地,客户放量进入加速期!
供给侧同样底气十足,国产产能积极扩产破解瓶颈,海外渠道也通过锁定优质产能,双重保障交付能力。当前CSP行业缺卡严重,基本是“谁有货就买谁”,验证通过后立刻加单。
中科曙光:发布国内迄今规模最大的AI4S计算集群,并在位于郑州的国家超算互联网核心节点投入使用。该集群由6万张国产加速卡构成,标志着我国在AI4S算力底座领域迈出关键一步。
景嘉微:国内专用GPU龙头,核心产品JM11系列芯片及景宏系列AI算力产品国芯科技:GPU芯片IDM929已内测成功;RISC-V GPGPU当前阶段的研发工作已结束
海光信息:公司DCU系列基于GPGPU架构,DCU芯片技术领域处于国内领先地位
摩尔线程:公司以全功能GPU为核心,致力于向全球提供加速计算的基础设施和一站式解决方案,为各行各业的数智化转型提供强大的AI计算支持
沐曦股份:已拿到IPO批文;公司是国内高性能通用GPU产品的主要领军企业之一,致力于自主研发全栈高性能GPU芯片及计算平台
华东重机:控股子公司厦门锐信图芯(持股43.18%)已经实现GPU芯片量产且批量供货
不止算力芯片,整个产业链都在闹“缺货荒”。美股的光芯片龙头Lumentum已将产能售罄预期从2027年底推至2028年底,EML光芯片供需缺口更是扩大至25-30%。
算力租赁市场同样火爆,近几个月英伟达全系列GPU在云端数据中心的现货租赁价格大幅上涨,一卡难求成为行业常态。

【免责声明】本文由投资顾问吴志辉(投顾编号:A0600617100002)等进行编辑整理,仅代表个人观点,任何投资建议不作为您投资的依据,您须独立作出投资决策,风险自担!根据《证券期货投资者适当性管理办法》相关规定,特此说明:本文推出的相关文章仅面向广东博众智能科技投资有限公司的客户群体,文章内容不表明对相关产品或者服务的风险和收益做出实质性判断或者保证。若您并非广东博众客户群体,请勿接收或者使用公众号任何信息。股市有风险,投资需谨慎!相关内容仅为静态梳理,并无动态买卖指导,绝不构成任何投资建议、引导或承诺!
夜雨聆风