










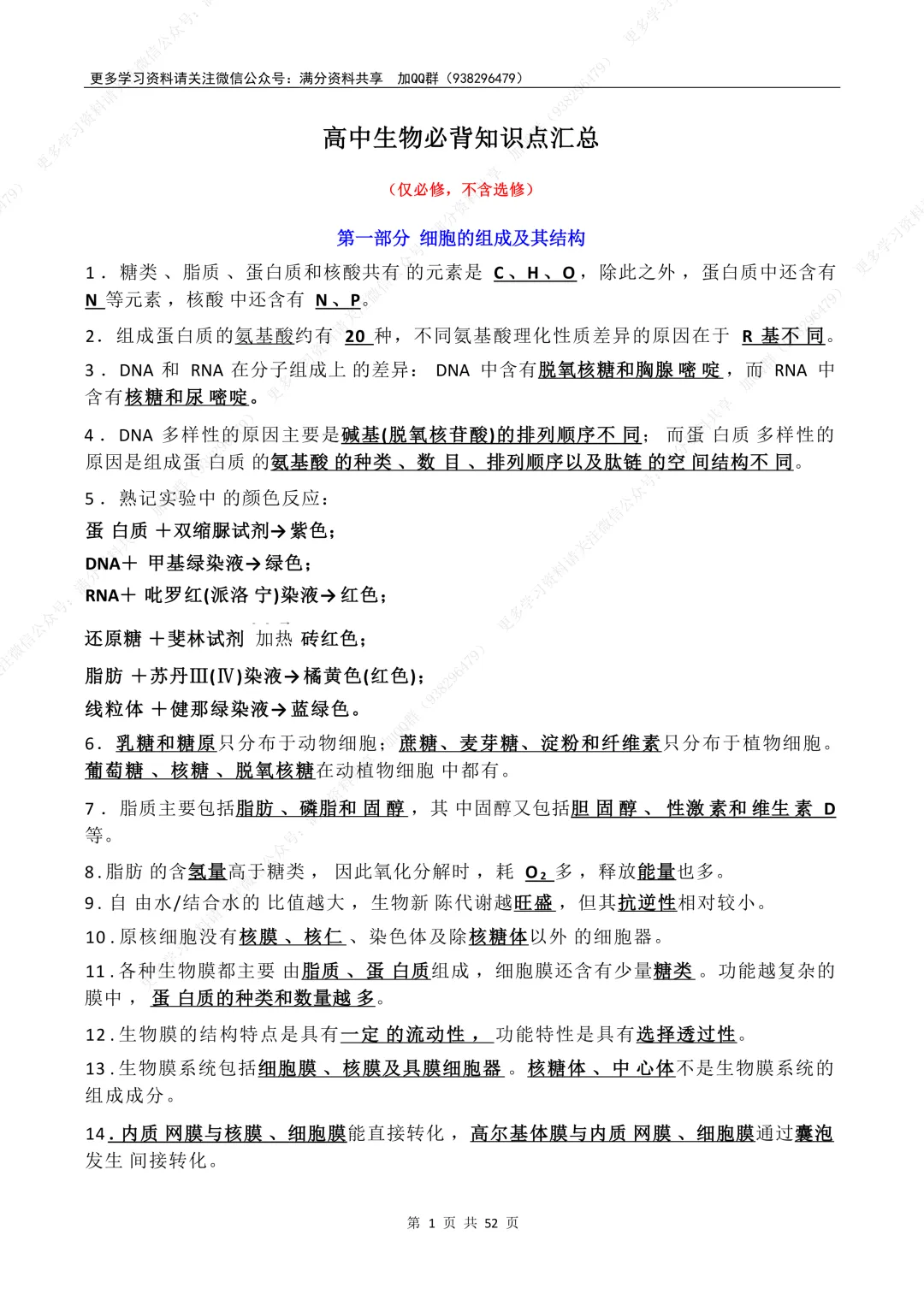
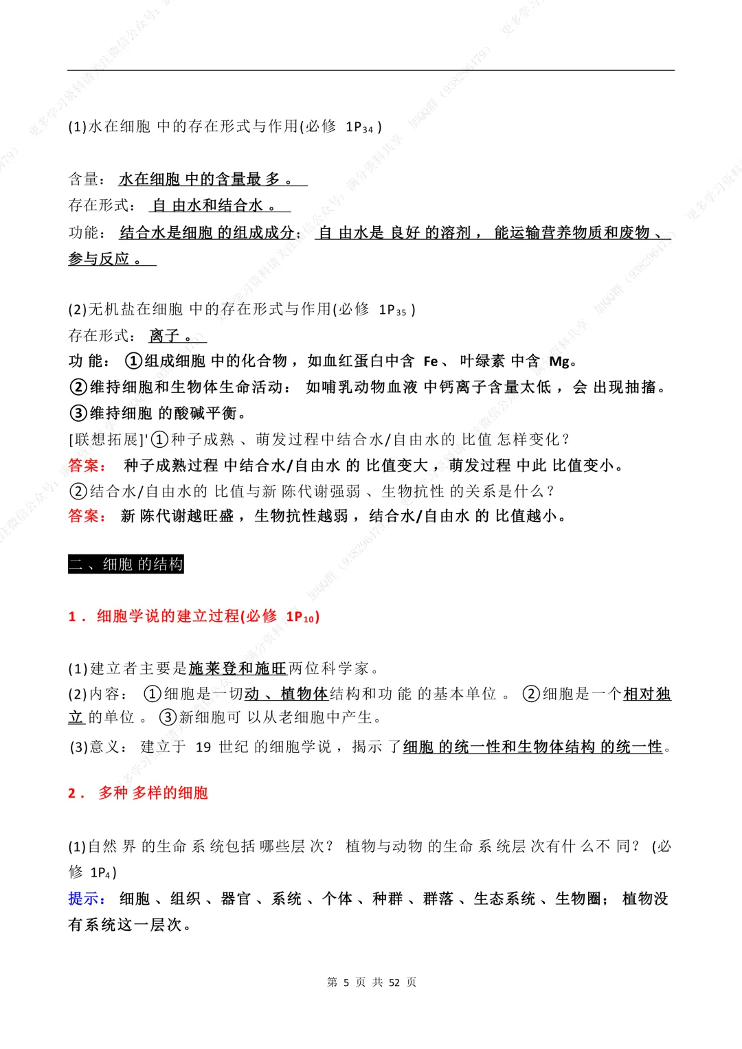
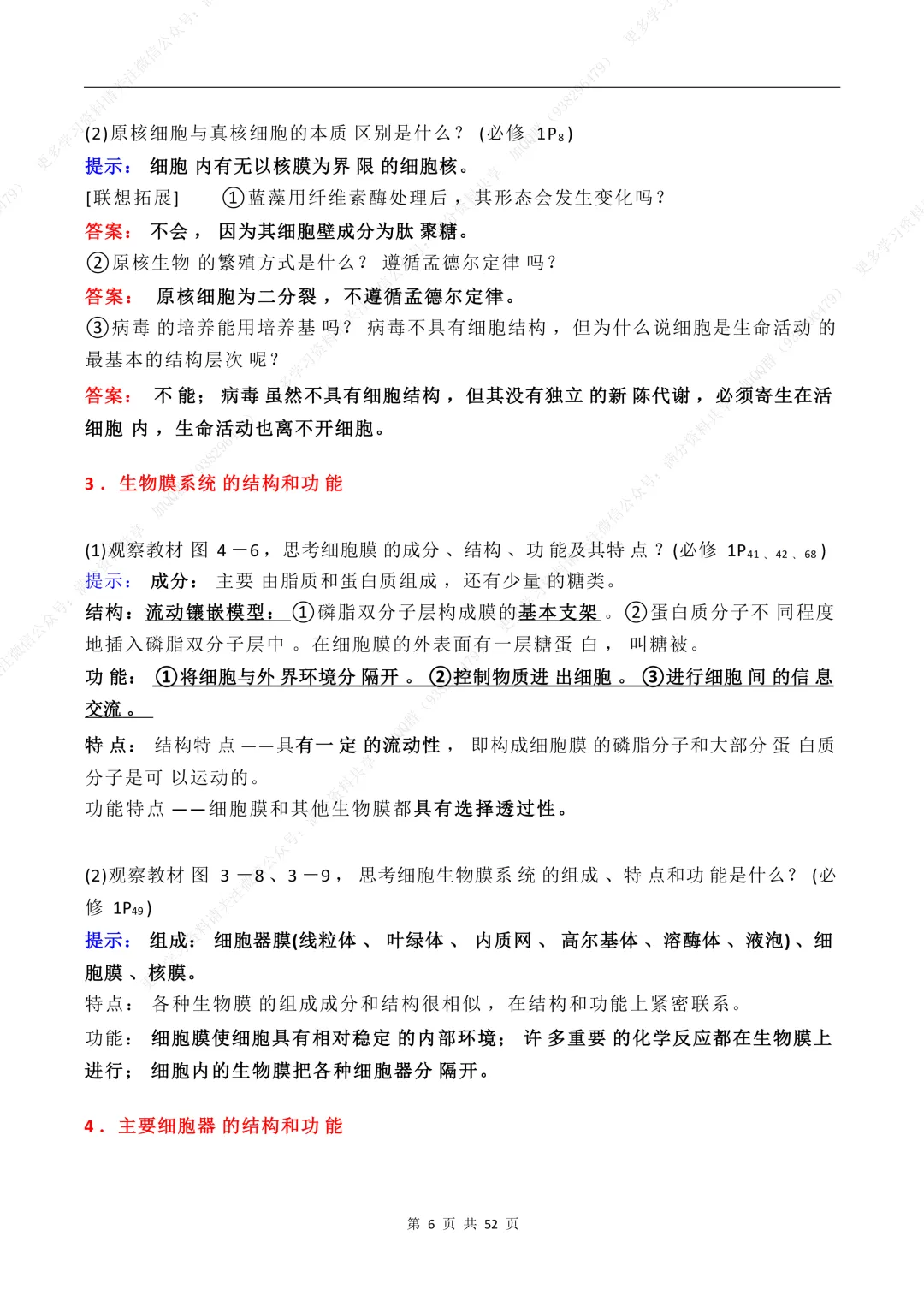
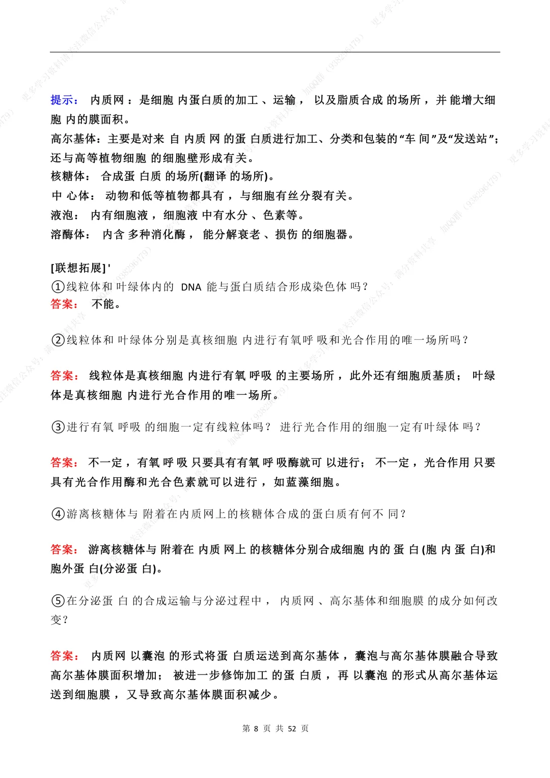
高中生物
19.高中生物必修123+选修13名词解释汇总(pdf分享)
24.新教材人教版高中生物必修一《分子与细胞》知识点(pdf分享)
25.新教材人教版高中生物必修二 《遗传与进化》 知识点(pdf分享)
26.新教材人教版 高中生物选择性必修1《稳态与调节》 知识点(pdf分享)
27.新教材人教版 高中生物选择性必修2《生物与环境》 知识点
28.新教材人教版高中生物选择性必修3《生物技术与工程》 知识点(pdf分享)
31.高中生物105个基础知识点+22“特例”+18个高频考点(pdf分享)
34.高中生物必备500个判断题集锦,涵盖高中全部知识点!(pdf分享)
36.高中生物教材必修1-3知识点总结(背诵版)(pdf分享)
41.80条高中生物常考结论,背进脑子里,答题快准稳!(pdf分享)
42.高考生物长句子规范表述,教材资源分类解答(pdf分享)
44.高考生物核心知识点、送分结论、细枝末节、万能答题模板整理(pdf分享)
45.高中生物易混淆知识点辨析、易错知识点、常考结论总结(pdf分享)
51.【高中生物】高考生物易错题专项练习(含答案解析),电子版可打印
52.【高中生物】(超详)高中生物知识点归纳汇总,电子版可打印
54.【高中生物】北京市高考知识点梳理(生物),电子版可打印
55.【高中生物】高中生物177条必备生物知识点汇总,电子版可打印
56.【高中生物】高三生物冲刺知识点总结(全),电子版可打印
57.【高中生物】苏教版高中生物必修二知识点总结,电子版可打印
58.【高中生物】苏教版高中生物必修三知识点总结,电子版可打印
59.【高中生物】高中生物知识结构网络图(完整版),电子版可打印
60.【高中生物】新教材人教版高中生物必修一《分子与细胞》知识点,电子版可打印
61.【高中生物】新教材人教版高中生物必修二《遗传与进化》知识点,电子版可打印
62.【高中生物】新教材人教版高中生物选择性必修1《稳态与调节》知识点,电子版可打印
63.【高中生物】新教材人教版高中生物选择性必修2《生物与环境》知识点,电子版可打印
64.【高中生物】新教材人教版高中生物选择性必修3《生物技术与工程》知识点,电子版可打印
66.【高中生物】高中生物选修1-3知识点总结(详细),电子版可打印
68.【高中生物】高中生物新教材知识点思维导图梳理,电子版可打印
69.【高中生物】清华北大附中理科学霸高中生物笔记,电子版可打印
70.【高中生物】高中生物实验中有关试剂的使用,十张表帮你搞定!电子版可打印
71.【高中生物】2026高中生物专项训练103套(含答案解析),电子版可打印
72.【高中生物】高中生物知识点概念图+核心知识点汇总,电子版可打印
74.【高中生物】高中生物笔记大全(也适合高一高二高三)(pdf分享)
75.【高中生物】新教材人教版高中生物知识点梳理总结(pdf分享)
76.【高中生物】高考复习高中生物基础30练(附参考答案与解析)(pdf分享)
77.【高中生物】高考生物一轮复习新教材人教版高中生物知识点梳理总结(pdf分享)
78.【高中生物】人教版高中生物会考2023新教材高一生物(必修1,2)知识点梳理(pdf分享)
79.【高中生物】新教材人教版高中生物必修1分子与细胞知识框架图(pdf分享)
80.【高中生物】新人教高中生物必修一总复习练习题精选(pdf分享)
81.【高中生物】高中生物必背知识点口诀,背会再涨20分!(pdf分享)
83.【高中生物】2026高考第一轮复习新教材人教版高考生物知识点梳理总结(pdf分享)
84.【高中生物】2026高考一轮复习通用版高中生物常考必考题型总结及答案(共68个题型,165个母题)(pdf分享)
85.【高中生物】2026年高考生物易错题辨析与精炼(原卷版+解析版)(pdf分享)
86.【高中生物】高考复习生物大题分析与表达专项练习及答案解析(pdf分享)
87.【高中生物】人教版2026新教材高一生物必修1-2知识点梳理(pdf分享)
88.【高中生物】2026高考一轮复习新教材人教版高考生物知识点梳理总结(pdf分享)
89.【高中生物】高考生物复习《细胞的分子、结构基础及物质运输》专项练习及答案
90.【高中生物】高考生物复习《细胞代谢》专项练习及答案(pdf分享)
91.【高中生物】高考生物复习《细胞的生命历程》专项练习及答案(pdf分享)
初中资料QQ群:1063475719
高中资料QQ群:938296479
领取完整电子版:
①:点一点右下角的“👍”和“❤️”,感谢!
②:按下图步骤,点击“关注”回复“高中资料”获取资料
添加微信可获邀请进入QQ群

夜雨聆风