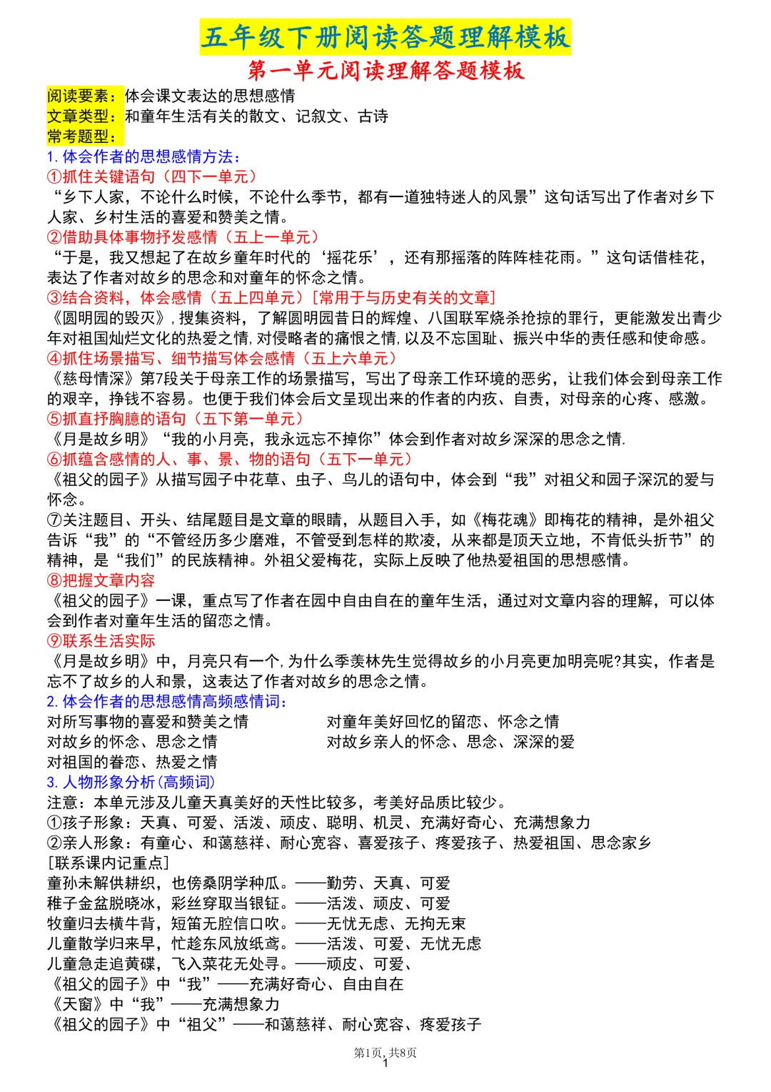
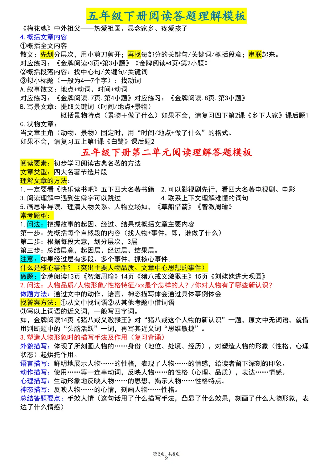
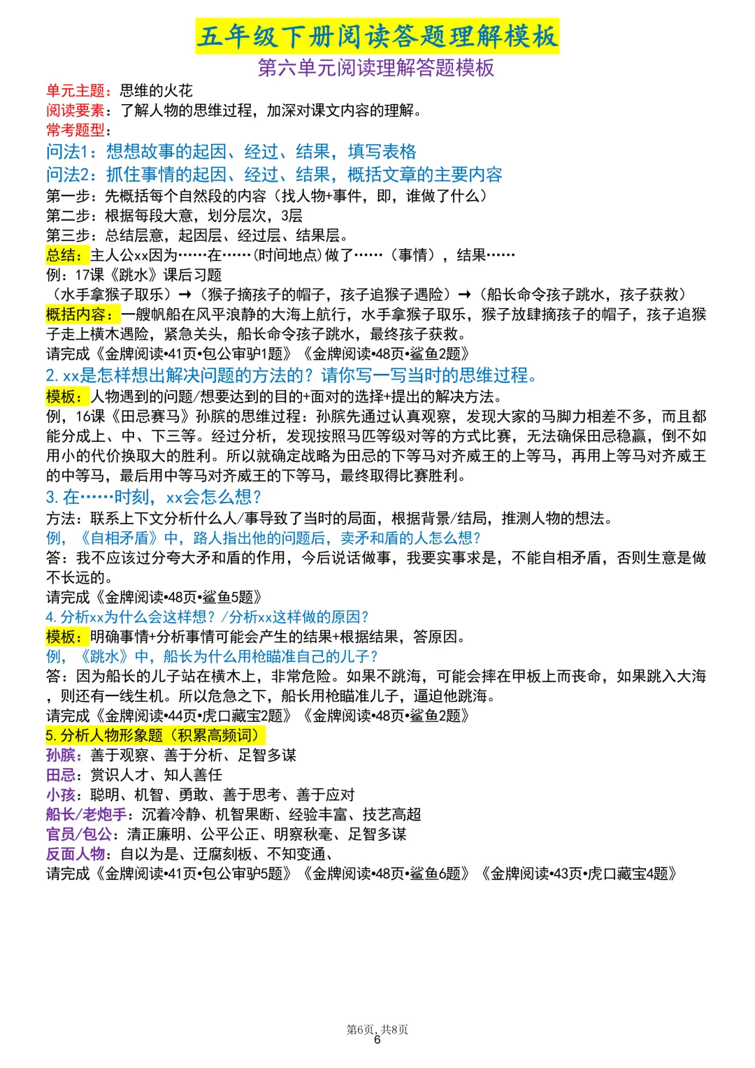
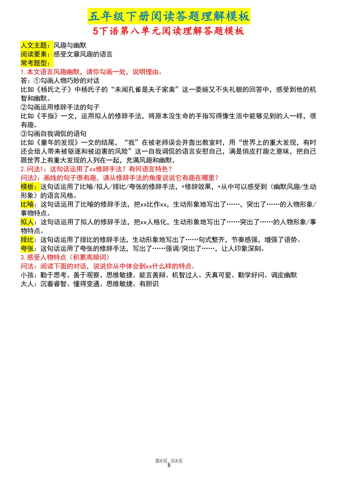
进入五年级下册,语文阅读理解难度明显提升,很多孩子文章能读懂,答题却抓不住要点,要么答非所问,要么漏点扣分,每次试卷发下来,阅读板块丢分最严重。家长想辅导又不知道标准格式,只能干着急。
其实五年级阅读有非常固定的出题规律和答题套路,根本不用盲目刷题。只要掌握一套规范的答题模板,概括内容、理解句子、赏析词句、体会情感等题型,都能按步骤作答,稳稳踩中采分点。
本篇专门整理五年级下册阅读理解答题模板,贴合课本单元考点,句式规范、简单好记,孩子平时练习、期中期末都能用,家长赶紧收藏,帮孩子少走弯路、快速提分。









夜雨聆风