提示点击上方蓝字订阅↑为职业成长加满油~
【报告内容较多,仅展示部分】文末附干货下载方式
OpenClaw是2025年底推出、2026年1月迅速爆红的本地优先AI自主执行Agent,被称作电脑里的AI管家,由Peter Steinberger开发,历经Clawbot、Moltbot到OpenClaw的三次更名,上线GitHub一周便斩获6万Star,成为AI从对话交互转向自主执行的标志性产品。它主打本地闭环运行、24小时持续驻留、模块化技能扩展与跨即时通讯平台接入,支持云端与本地双部署,能对接多种大模型及飞书、QQ、Discord等平台,可自主完成文件管理、定时任务、代码开发部署等自动化工作,不过也存在配置门槛偏高、权限管控风险大、国内适配生态薄弱等局限。
1.OpenClaw和传统聊天AI到底有什么不一样?
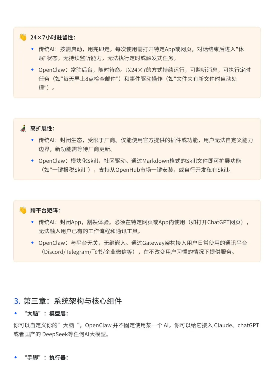
传统聊天AI总停留在被动响应的状态,数据要上传到云端,只能做到一问一答,每一步操作都得人工确认。OpenClaw完全不同,它扎根本地形成自主运行闭环,能全天候不间断待命,靠着模块化技能不断拓展能力,还能无缝接入各类即时通讯工具,收到指令后会自主拆解任务并一步步执行,原始数据全程留在本地,真正做到用户说一句话,它就能把整件事从头到尾做完。
2.部署OpenClaw时该怎么把控安全,又有什么合适的方案?
安全上一定要守住底线,绝对不能在日常使用的主力电脑上部署,避免高权限操作带来数据泄露或被篡改的风险。部署时优先选腾讯云2核2G的轻量服务器做云端部署,也可以用Mac mini或是闲置电脑搭建本地环境。配置过程中必须开启沙箱模式,严格遵循最小权限原则,同时要妥善保管好API密钥和机器人凭证,防止信息外泄引发安全问题。
3.OpenClaw的Agent Coding工作流是怎么从需求一步步走到上线的?
整个流程全靠自动化推进,不用人工插手代码编写和服务器操作。先是做好环境准备,OpenClaw会自动安装OpenCode、GitHub CLI、Vercel CLI这些必备工具。接着是代码生成,用自然语言下达指令,就能驱动OpenCode自动编写出完整的项目代码。然后是代码托管,它会自动执行git提交,创建GitHub仓库并把代码推送上去。最后是上线部署,调用Vercel Token就能完成部署,直接生成可访问的线上链接,全程一气呵成。



















获取报告原文及海量企业数字化转型、大模型应用、新能源行业、碳中和、5G、元宇宙、区块链、智慧城市、短视频、微短剧等热门行业资料,专家PPT......等更多报告及行业方案、行业案例,请至星球:极光智库
【极光智库 | 你的职业成长加速器】 ——专注实战的行业知识共享社区
◆ 为什么选择我们?3大核心价值 ◆
✅ 省时:每日人工精选50+高质量报告
✅ 省钱:1个星球=10个垂直领域资源库(年省3000+订阅费)
✅ 省心:结构化知识库+行业术语词典
📌 深度覆盖15+前沿领域:
AI大模型应用 | 企业数字化转型 | 新能源产业链 | 碳中和落地路径
5G+物联网 | 元宇宙商业场景 | 区块链技术 | 智慧城市解决方案
短视频运营指南 | 微短剧行业洞察 | 营销增长方法论...
🔍 会员专享资源库:
▷ 5000+份行业白皮书/案例集(含未公开内部资料)
▷ 300+套行业方案(商业计划书/可行性报告等)
📈 加入我们你将获得:
1. 建立系统的行业认知框架
2. 获取决策支持的底层数据
3. 掌握先人一步的行业动向
▌常见问题解答
Q:适合哪些人加入?
→ 需要行业数据的市场人员 | 寻求转型机会的职场人 | 商业分析从业者 | 创新创业者
Q:资料如何获取?
→ 知识星球App端、网页端均已开放下载功能
让专业情报成为你的职场杠杆 与行业先行者共同进化 ↓↓↓
在星主的不断努力下,每周都会登上活跃星球榜前十,实际上作为一个资料分享的知识星球,意味着星主每天都是顶格在发很多的资料,加入本星球相当于加入10个专业星球!星球各行业资料分类标签见下图


资料领取方式:
本文获取方式:将文章分享至🧑🤝🧑圈,后台回复“248”,自动下载获取。

夜雨聆风