该方案构建覆盖数据全生命周期的AI大模型安全治理体系,通过风险评估、分类分级、加密脱敏、动态权限、智能运维及应急响应,结合人员培训与持续改进机制,确保数据安全可控。
该方案构建了一套系统化、全生命周期、动态自适应的AI大模型数据安全治理体系,涵盖:
风险识别与量化评估
分层分类的安全策略
先进的技术防护手段(加密、脱敏、QKD、SGX、区块链等)
智能化运维与应急响应
全员培训与持续能力提升
制度化评估与优化机制
整体体现出全域覆盖、持续迭代、可量化评估的核心特征,为企业或组织在AI大模型时代保障数据安全提供了完整、可落地的治理框架。
【大模型合集】1200余份AI大模型、DeepSeek、智能体、具身智能、AI人工智能、AIGC、ChatGPT资料合集(PPT+WORD+PDF)
【数字化合集】6000余份AI大模型行业应用、数字化转型、数据治理、数据资产、数据要素、IT战略信息化、数据仓库、主数据等方案报告
一、总体背景与治理目标
随着AI大模型快速发展,数据作为核心生产要素,其安全治理面临前所未有的挑战。文档提出构建一套覆盖数据全生命周期的安全治理体系,涵盖技术防护、管理机制、人员意识三大维度,旨在应对数据泄露、滥用、污染、算法偏见、伦理失范等显性与潜在风险,确保大模型在安全可控的前提下释放价值。
二、治理体系概述
1. 治理结构
组织架构:设立专门的数据安全主管部门,明确各级职责,建立跨部门协作机制。
技术手段:构建多层防御机制,包括加密、访问控制、备份恢复、入侵检测等。
管理流程:制定分类分级、风险评估、应急演练、审计监控等制度。
2. 核心特征
全域覆盖:无论数据处于何种状态或流程阶段,均受同等严格管控。
持续迭代:随业务与技术发展不断优化治理策略。
可量化评估:对治理效果进行量化衡量,支持持续改进。
3. 标准与法规依据
国际标准:ISO/IEC 27001 信息安全管理体系。
国内法规:《数据安全法》提供法律基础。
三、数据安全风险评估
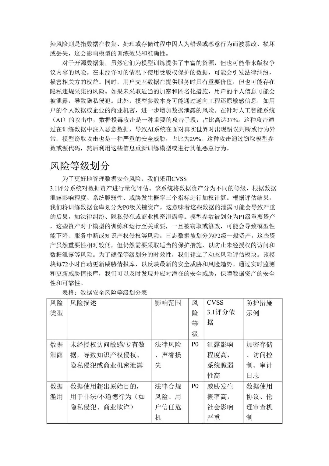
1. 风险识别与分析
核心风险:数据泄露、滥用、污染。
具体风险场景:
开源数据集版权争议
用户交互数据隐私违规采集
模型参数逆向还原敏感信息
数据投毒攻击(占AI攻击37%)
模型窃取攻击(占29%)
2. 风险等级划分(CVSS 3.1)
P0级关键资产:训练数据仓库(泄露后果严重)
P1级重要资产:模型参数(影响模型性能与安全)
P2级一般资产:日志数据
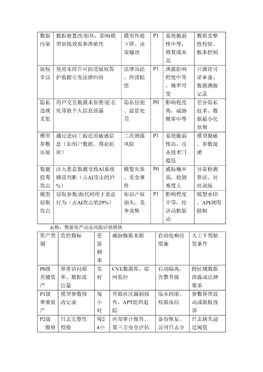
3. 动态风险评估
每72小时自动更新威胁情报。
实时监控异常访问、数据流出、参数修改等指标。
结合CVE、暗网、UEBA等来源,触发自动或人工响应。
四、数据安全策略与制度
1. 数据分类与分级管理
参照GDPR与国内指南,分为生物特征、行为轨迹、知识库等六大类。
差异化保护:知识库数据去标识化,生物特征数据采用联邦学习存储。
2. 访问控制与权限管理
基于ABAC模型 + 神经网络特征提取的动态权限系统。
数据工程师仅接触脱敏样本集,算法人员获取带数字水印的参数副本。
权限矩阵每季度重审,异常行为实时阻断。
五、数据安全技术措施
1. 数据加密与脱敏
同态加密:实现“可用不可见”的模型训练。
格式保留加密(FPE):保护结构化数据格式。
差分隐私:满足(ε,δ)-差分隐私的文本特征提取。
k-匿名化:模型微调阶段保护用户特征。
2. 数据传输与存储安全
量子密钥分发(QKD):构建安全传输通道。
SGX可信执行环境:保障对象存储安全。
冷数据碎片化分布式存储:跨可用区加密存储。
Merkle树完整性校验:每小时自动哈希比对。
六、数据安全运维管理
1. 日常监控与审计
AI驱动的SOC:使用LSTM分析日志时序特征,预警威胁。
12个关键控制点:覆盖数据流向、权限变更、模型导出等。
区块链审计存证:不可篡改的操作记录 + 智能合约自动合规检查。
2. 应急响应与灾难恢复
四阶段应急响应:熔断 → 隔离 → 溯源 → 修复。
数据泄露响应时间:≤15分钟。
CRDT技术:保证分布式系统最终一致性。
三地五中心备份:模型检查点高可用。
RTO ≤ 4小时,每年进行数据中心级灾难恢复演练。
七、人员培训与意识提升
1. 培训内容与计划
基础合规课程(8学时):法规、政策、基本概念。
技术防护课程(16学时):加密、访问控制、备份恢复、入侵检测。
案例研讨(4学时):真实安全事件分析。
专项培训:
研发人员:模型逆向防护(8学时)
数据标注员:隐私保护意识认证
2. 创新教学手段
VR模拟:数据泄露应急处置场景。
钓鱼邮件识别训练:每季度更新题库。
3. 培训效果评估(Kirkpatrick四级模型)
知识测试、场景模拟、行为观察、业务指标。
效果数据:
操作失误率下降27%
安全事件自主发现率提升至89%
个人能力雷达图 + 红蓝对抗演练:持续提升实战能力。
八、持续改进与优化
1. 定期评估(每半年)
基于 NIST AI RMF 框架,评估四个维度:
治理、映射、测量、管理
量化打分,识别改进方向。
2. 优化建议与实施计划
28项优化任务,例如:
升级加密算法至后量子密码体系
构建细粒度数据血缘追踪系统
技术债看板管理:关键问题90天内闭环。
影响评估(IA):每项改进前验证有效性与可行性。










夜雨聆风