26新中考语文课内文言文知识梳理【电子版可打印!】
2026年中考语文课内文言文知识点整理初中文言文复习专用资料
准备中考文言文,抓住课内的基础才会有分数!《2026中考语文课内文言文知识梳理》是根据统编版教材和中考考试大纲为七到九年级的学生量身打造的,完全契合统编版教材和中考考纲,适合初中生文言文的学习以及中考冲刺。
准确地涵盖了中考文言文的核心考点,并且对常考的实词、虚词、通假字和词类活用这四个必考模块做了系统的归纳整理,所有的字词解释都配有教材原文例句及精准出处,没有超出大纲的内容,初中生对照课本就可以高效的进行学习,夯实文言基础无障碍。按照“字词筑基—篇章整合”的科学逻辑来编排内容,由浅入深、由点到面,完全符合初中生文言文的学习规律,容易理解也容易记忆,上手非常快。
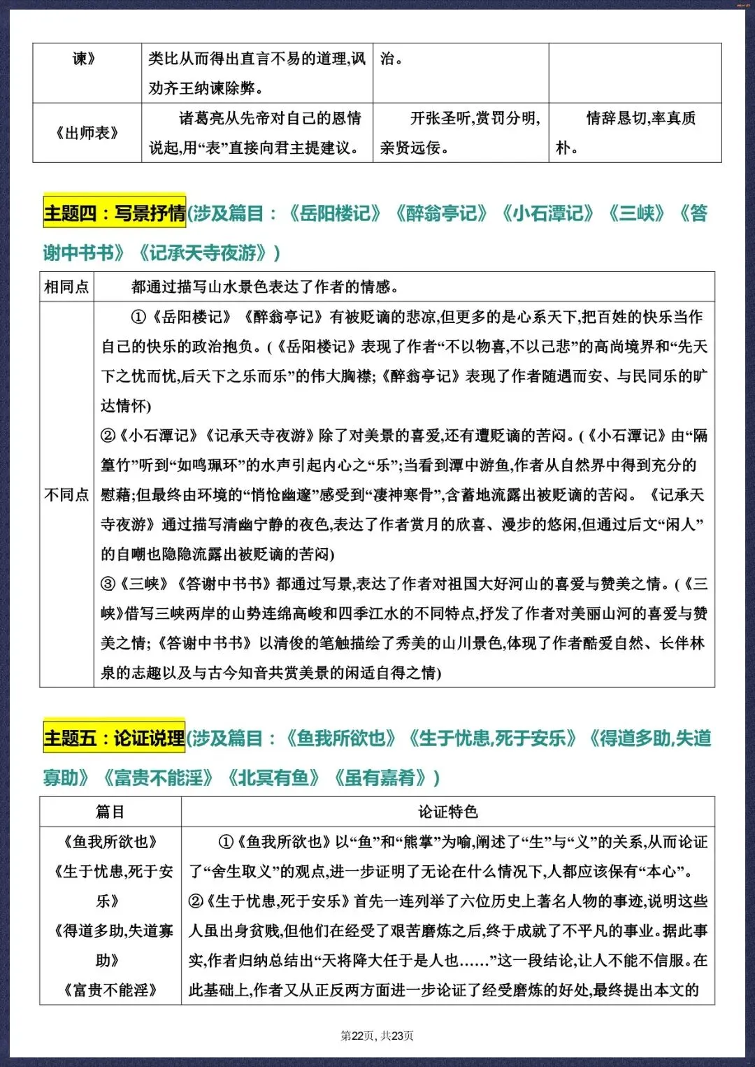
还对课内文言文按照修身治学、托物言志、治国兴邦、写景抒情、论证说理五个大主题进行整理归类,并且加以比较梳理、归纳记忆,从而很轻松地攻克了篇章理解和主旨分析的难题。七八年级可以用来预习、巩固知识,打下文言基础;九年级可以直接用作中考的一轮、二轮复习,考点明确、重点突出,方便查漏补缺。
针对性很强,考点很精准,实用性强,帮助初中生攻克文言文的学习难题,取得中考中文学部分的高分!













点击下方“公众号”关注,可以进入主页哦!
本微信公众账号分享的资源均通过网络等公共合法渠道获得,仅供试用!版权属于原出版机构或影像公司,本资源为电子载体,传播分享仅限于家庭使用与交流心得、参考和辅助购买决策,不得以任何理由在商业行为中使用,若喜欢此资源,建议购买实体产品。文章中的视频及图片均来自网络,版权归原作者或原出版社所有。如有侵权,请及时联系删除。
夜雨聆风