
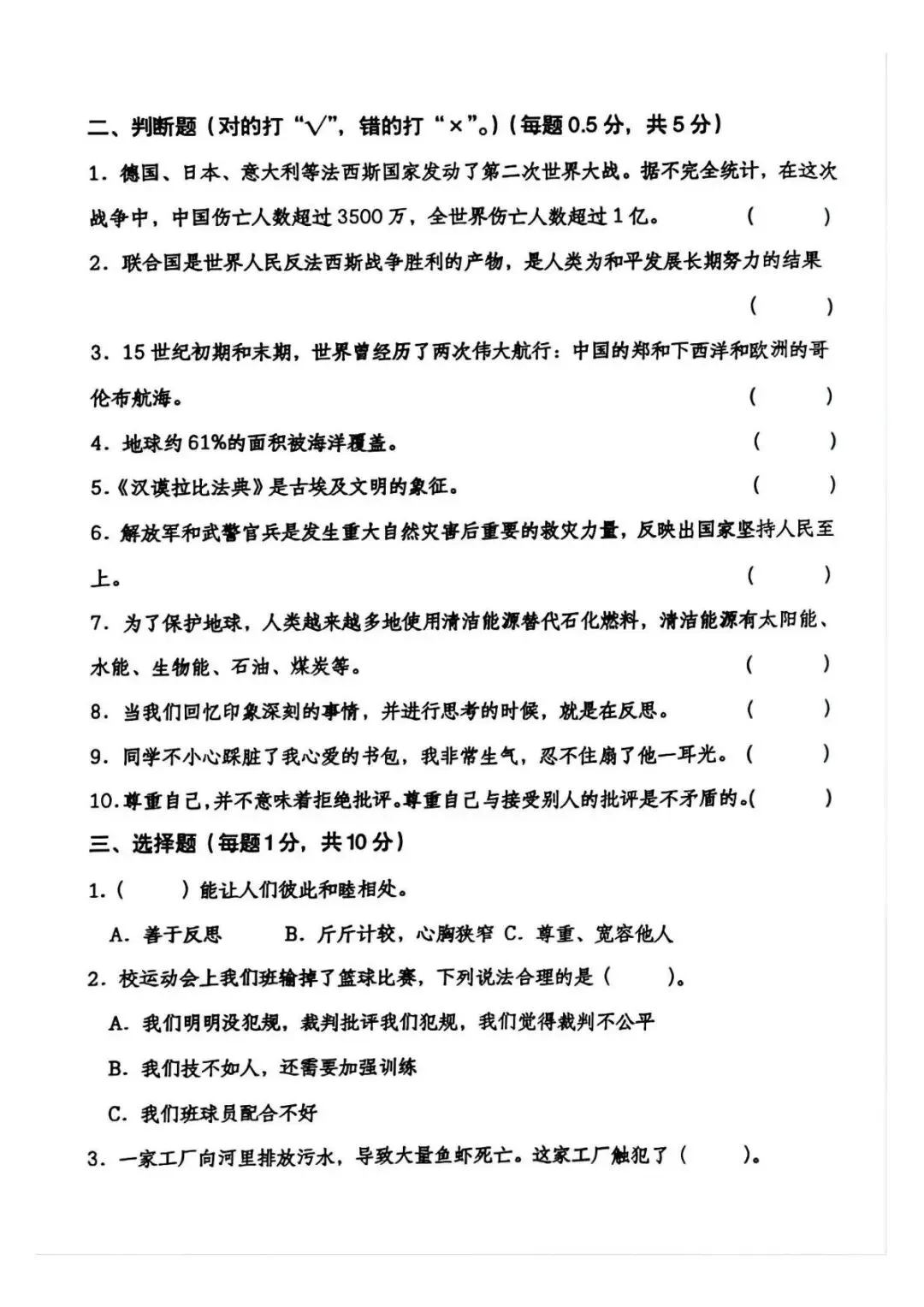
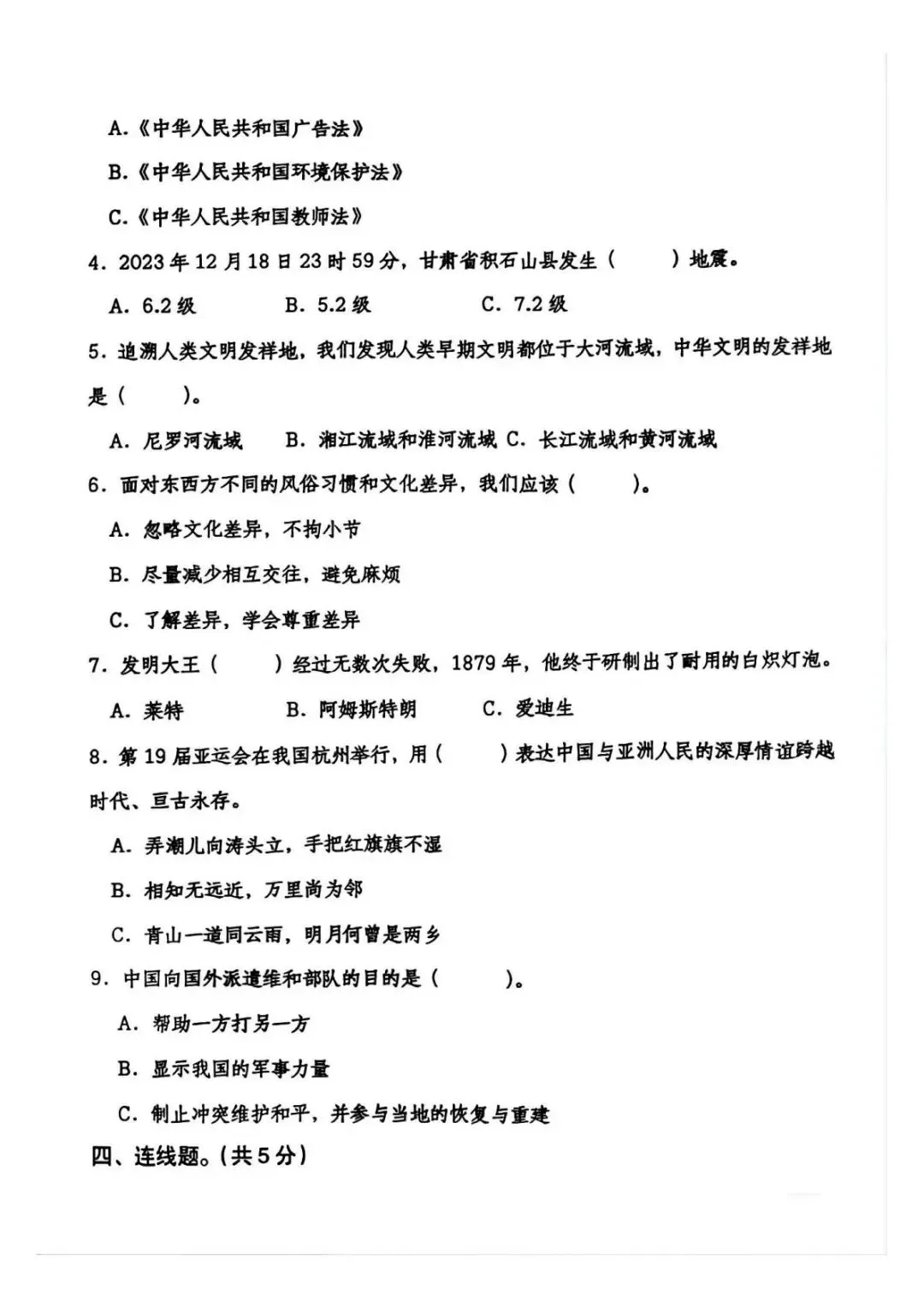
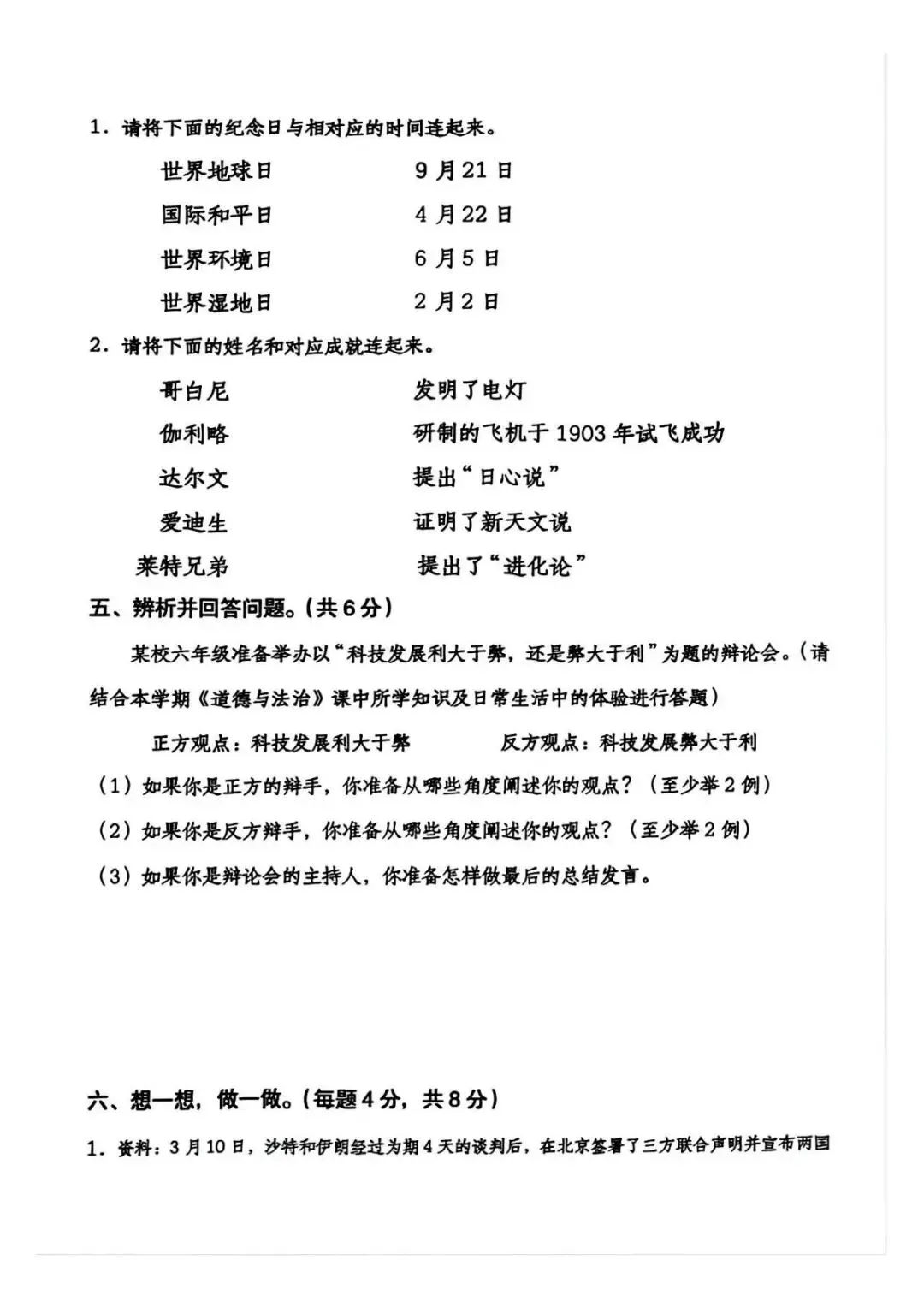
家长们注意!六年级下册道德与法治期中可是重点考察阶段,法律常识、品德修养等都是高频考点。孩子学得如何?我们精心准备的期中测试卷来啦,精准覆盖知识点。电子版能打印,附详细答案,让孩子及时查缺补漏,轻松应对考试!
(温馨提示:文末有完整电子版及答案领取方式)





领取完整清晰电子版步骤:
①:顺手点一点右下角的“赞”和“在看”,感谢
!②:进入公众号主页在对话框中回复:6040
点击下方名片可快速进主页

获取更多资料请添加微信:


本微信公众账号分享的资源均通过网络等公共合法渠道获得,仅供试用!版权属于原出版机构或影像公司,本资源为电子载体,传播分享仅限于家庭使用与交流心得、参考和辅助购买决策,不得以任何理由在商业行为中使用,版权归原作者或原出版社所有。如有侵权,请及时联系删除。
夜雨聆风