文档
办公文件
生活文档
学习资料
当前位置:
首页
>
文档
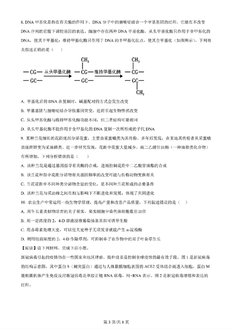
>2024年天津市八所重点学校高三毕业班联-生物原卷版(1)_2024年1月_021月合集_2024届天津市八所重点学校高三毕业班联
2024年天津市八所重点学校高三毕业班联-生物原卷版(1)_2024年1月_021月合集_2024届天津市八所重点学校高三毕业班联
2026-03-13 02:31:05
2026-02-08 17:36:40
文档预览
文档信息
文档格式
pdf
文档大小
2.824 MB
文档页数
8 页
上传时间
2026-02-08 17:36:40
下载文档
本文档来自网络内容,如有侵犯您的权益请联系我们删除,联系邮箱:wyl860211@qq.com。
上一篇
已修改高三十二月月考题_2025年12月_251211黑龙江省龙东十校联盟2026届高三上学期12月月考(全科)_黑龙江省龙东十校联盟2025-2026学年高三上学期12月月考语文试题(含答案)
下一篇
已修改龙东十校联盟高三学年度月考语文试题_2025年12月_251211黑龙江省龙东十校联盟2026届高三上学期12月月考(全科)
最新文档
大一轮复习讲义答案精析_3.2025英语总复习_2024年新高考资料_1.2024一轮复习_2024年高考英语一轮复习讲义(新人教版)_学生版在此文件夹(讲义、练习等的学生版均在此文件夹)_答案精析
专题11中美元首会晤(热点背景+链接教材+创新演练)-每月时政2024届高考政治时政热点专题(新高考通用)_8.2025政治总复习_2024年新高考资料_3.2024专项复习
专题11中美元首会晤(热点背景+链接教材+创新演练)-每月时政2024届高考政治时政热点专题(新高考通用)_8.2025政治总复习_2024年新高考资料_2.2024二轮复习
专题11中华文化与民族精神-2023年高考政治一轮复习小题多维练(解析版)_8.2025政治总复习_赠品通用版(老高考)复习资料_一轮复习_2023年高考政治一轮复习小题多维练(人教版)
专题11中华文化与民族精神-2023年高考政治一轮复习小题多维练(原卷版)_8.2025政治总复习_赠品通用版(老高考)复习资料_一轮复习_2023年高考政治一轮复习小题多维练(人教版)
专题11中华文化与民族精神-2021年高考政治真题与模拟题分类训练(教师版含解析)_8.2025政治总复习_2023年新高考资料_一轮复习_2023年新高考大一轮复习讲义
专题11中华文化与民族精神-2021年高考政治真题与模拟题分类训练(学生版)_8.2025政治总复习_2023年新高考资料_一轮复习_2023年新高考大一轮复习讲义
专题11 长效热点探究 热点11 遨游浩瀚追梦九天 探索未知延续传奇_8.2025政治总复习_赠品通用版(老高考)复习资料_二轮复习_2023年高考政治二轮复习讲义+课件(全国版)_学生版
专题11 长效热点探究 热点11 增强历史自觉,坚定文化自信_8.2025政治总复习_2023年新高考资料_二轮复习_2023年高考政治二轮复习讲义+课件(新高考版)_学生版_大二轮专题复习讲义
专题13一网打尽外接球、内切球与棱切球问题(练习)(原卷版)_2.2025数学总复习_2024年新高考资料_2.2024二轮复习_2024年高考数学二轮复习讲练(新教材新高考)
热门文档
复习讲义答案精析_3.2025英语总复习_2025年新高考资料_一轮复习_2025高考大一轮复习讲义+课件(完结)_2025高考大一轮复习英语(北师大)_2025英语大一轮复习讲义北师大版(学生Word版)_486
复习讲义答案精析_3.2025英语总复习_2025年新高考资料_一轮复习_2025高考大一轮复习讲义+课件(完结)_2025高考大一轮复习英语(北师大)_2025英语大一轮复习讲义北师大版(学生Word版)
复习讲义目录_3.2025英语总复习_2025年新高考资料_一轮复习_2025高考大一轮复习讲义+课件(完结)_2025高考大一轮复习英语(北师大)_2025英语大一轮复习讲义北师大版(学生Word版)
复习讲义目录_3.2025英语总复习_2025年新高考资料_一轮复习_2025高考大一轮复习讲义+课件(完结)_2025高考大一轮复习英语(人教版)_大一轮复习讲义
基础知识默写本答案精析_3.2025英语总复习_2025年新高考资料_一轮复习_2025高考大一轮复习讲义+课件(完结)_2025高考大一轮复习英语(译林版)_答案精析
基础知识默写本答案精析_3.2025英语总复习_2025年新高考资料_一轮复习_2025高考大一轮复习讲义+课件(完结)_2025高考大一轮复习英语(北师大)_配套Word版文档(学生版)必修第一册
黄金卷01(考试版)-赢在高考·黄金8卷备战2024年高考地理模拟卷(天津专用)_9.2025地理总复习_2024年新高考资料_4.2024高考模拟预测试卷
专题13一网打尽外接球、内切球与棱切球问题(14大核心考点)(讲义)(原卷版)_2.2025数学总复习_2024年新高考资料_2.2024二轮复习_2024年高考数学二轮复习讲练(新教材新高考)
专题11 课时1 联系观和发展观_8.2025政治总复习_赠品通用版(老高考)复习资料_二轮复习_2023年高考政治二轮复习讲义+课件(全国版)_2023年高考政治二轮复习讲义(全国版)
专题11 课时1 不忘本来 吸收外来_8.2025政治总复习_2023年新高考资料_二轮复习_2023年高考政治二轮复习讲义+课件(新高考版)_2023年高考政治二轮复习讲义(新高考版)_学生版
随机文档
专题11 训练2发展中国特色社会主义文化_8.2025政治总复习_2023年新高考资料_二轮复习_2023年高考政治二轮复习讲义+课件(新高考版)_2023年高考政治二轮复习讲义(新高考版)_学生版
专题11 训练2 矛盾观和否定观_8.2025政治总复习_赠品通用版(老高考)复习资料_二轮复习_2023年高考政治二轮复习讲义+课件(全国版)_2023年高考政治二轮复习讲义(全国版)
专题11 训练1 联系观和发展观_8.2025政治总复习_赠品通用版(老高考)复习资料_二轮复习_2023年高考政治二轮复习讲义+课件(全国版)_2023年高考政治二轮复习讲义(全国版)
专题11 训练1 不忘本来 吸收外来_8.2025政治总复习_2023年新高考资料_二轮复习_2023年高考政治二轮复习讲义+课件(新高考版)_2023年高考政治二轮复习讲义(新高考版)_学生版
专题11 主观题题型突破 生活与哲学运用“××原理(归纳)”分析问题_8.2025政治总复习_赠品通用版(老高考)复习资料_二轮复习_2023年高考政治二轮复习讲义+课件(全国版)_学生版
专题13+鉴赏散文的表达技巧(讲义)-2024年高考语文二轮复习讲练测(新教材新高考)(1)_1.2025语文总复习_2024年新高考资料_2.2024二轮复习_2024年高考语文二轮复习讲练测(新教材新高考)
专题11 主观题题型突破 哲学与文化中观点理解类试题_8.2025政治总复习_2023年新高考资料_二轮复习_2023年高考政治二轮复习讲义+课件(新高考版)_学生版_大二轮专题复习讲义
专题12:观照仿写句式常考的3大题型-2023年高考语文语言文字运用题重点突破(1)_1.2025语文总复习_2023年新高考资料_专项复习_2023年高考语文语言文字运用题重点突破
专题12:文言句式(解析版)-上好课2025年高考语文一轮复习知识清单_1.2025语文总复习_2025年新高考资料_一轮复习_2025年高考语文一轮复习知识清单_第六章文言文阅读
基础知识默写本答案精析_3.2025英语总复习_2025年新高考资料_一轮复习_2025高考大一轮复习讲义+课件(完结)_2025高考大一轮复习英语(人教版)_答案精析(整本)